BASSAMP

20050430〜


目次

むかしばなし 1970年代?
元ネタ ラ技1997年8月号〜
構想 20050430〜
作製 20050504〜
PRESENSコントロール新設 20050702〜
電気的特性
***


はじめに

E-140-8・BASSキャビネット BASS用スピーカーキャビネットに、JBL/E140-8がほぼ決定の感じですが(ALTECはどーすんだよ)低音ブースト用にでっち上げたBigMuffマシンの音が案外良く、そんなに増強しなくてもパワフルな印象の音で鳴ります。もしかするとこれが「アナログ」の良さなのか、いままで便利さでのみ使用してきたデジタル系エフェクターでは聞けなかった感覚でした。それぢゃあいっそのことアンプは管球式にしようかな・・・と。

右端にチラ見えしてるのは、MusicMan・Stingray5

なぜかこの業界では、BASS用にウーハー他のSPユニットが組み込まれたSPシステムを「ベースキャビネット」と呼ぶ方が通り易いらしいのです。本HPもそれに倣っております。


むかしばなし

1970年代?

Roland・Cube-60Bass 音楽体験でBass遍歴も告白しておりますが、試した本数の割りに大したことやってませんな。

ホンの一時期だけRoland社のCube-60Bass・・・だったか?・・・を使用していた事があります。写真はヤフオク画像ですが、確かこんなカラーリングのモデルでした。

他のMODEL知らずなので、論評出来ず。1970年代の建売住宅構造では・・・大音量出せませんから、しょぼい音でガマンしてました。

3行空けのために・・・こげなことを


元ネタ

ラ技1997年8月号〜

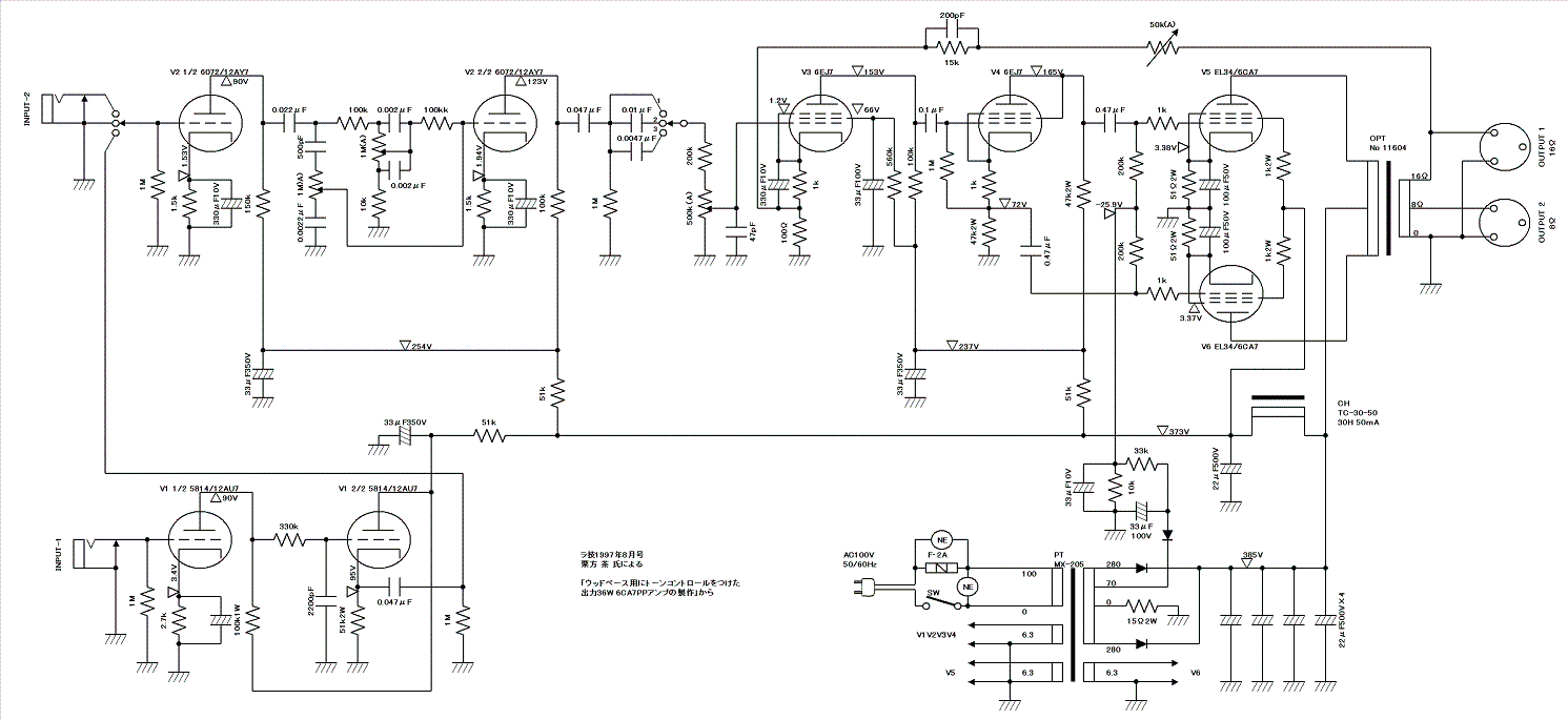
徳島のBASSAMP 栗方 茶(クリフォード・ブラウン・・・と読んでほしいみたい)氏の「ウッドベース用にトーン・コントロールを付けた 出力36W 6CA7PPアンプの製作」。

ハイファイオーディオ誌にそぐわないが、氏家高明氏繋がりの記事でしょう。なお、ここで登場する平田電機タンゴ特注の11604出力トランスが、後のU-405の原型かと思われます。

徳島のBASSAMP

氏の記事から書き起こした回路図です。元図は“手書き?”かと存じますが、Excelだし「画風」違いなので同じには描けませんな。

入力2系統のうち“INPUT-1”は、ウッドベース用のバーカスベリー社ピックアップ専用とのこと。平田電機タンゴ特注の11604、出力トランスが特徴的です。後にカタログ製品化されたU-405のプロトタイプかなと想像しますが、定格・規格は異なります。同じトランスで、ギターアンプの製作記事が同1997NOVにも。

このページのトップへ


構想

20050430〜

基幹パーツ もうひとつの元ネタはUS8P出力管PP実験機の残骸。写真は解体後の主要パーツ。

パワーチューブ(楽器用では、この呼称が似合う)は、6GB8。一般的には6L6系かEL34あたりだが、首都圏勤務から故郷に戻る際の先輩からの選別・・・いや、餞別品。差し障りがあるのを承知で申し上げると、中古でペア性もイマイチ。ならば「荒っぽい設計の楽器用」ならばと使用してみました。

3行空けのために・・・こげなことを

全回路図です。前掲元ネタ回路形式は・・・殆ど無視しちゃったのさ。

Fender、Marshall 他、回路図が容易に閲覧出来る時代で、それらを調べた限りでは、前段とは直結しない「カソード結合」反転回路が多い様子。しかもソコに負帰還を戻してますな。と、書きながら“オートバランス型”位相反転、ビーム管接続、半固定バイアス、などなど未経験の構成を選びました。

Hi-Fi設計で重宝される出力段の3結や、局部帰還などの手法はこの世界には“無い”も同然。ダンピングファクターなどの用語も使われない。一部なのかどうか・・・ソリッドステート型では、電流帰還による出力インピーダンスの「高化?」されてるMODELまで知りました。

BASSAMP全回路図

電源部には一部Hi-Fi設計要素がまぢってて、作者の習い性が出てます。OPTがHi-Fi用途で、アンバランスには敏感な(弱い)はず。バイアスADJは省略できません。G2電源は簡易安定化しちゃいましたが、バイアス電圧はACラインに同期する。作ってた頃は全く思いもしなかったのですが、IboのACライン電圧依存性が若干負の傾向になってるかも。なお、出力段のプレートにCHを介さぬ給電なのは・・・何となくです。でも平滑C前に50Ωも入れてど〜する。

Ebb≒450V、Ec2≒250V、RLpp=4kΩ(2次ズラシ)、2Ibo≒80mAのAB級。“甘い”計算では50W出る見込み。明らかに負荷線が「肩」を通らず、ebminが「高め」の設計と承知。G2負担が「軽く」なるだろうとの思惑があります。

プリ部は、Fender社風トーン回路の前後を12AZ7増幅段で挟んだだけ。BigMuffモドキで“遊んだ”Tone Stack calculatorにも含まれてます。本機のVOLは1個だが、製品の中には2〜3個(GAIN、MASTERなど)のタイプもある。音作りに関係するらしいが・・・。

2段目のカソードバイパスを省いた理由が思い出せぬ。ゲイン過剰だったのかなあ。Vol.前に抵抗でかなり落としてますし・・・。

このページのトップへ


作製

20050504〜

プリ部にはVRが4個。これは新調せざるを得ませんし、追い加工が要る。他は殆どが再利用、もしくは手持ち部品。

電源周り実験中 プリ部も出来て プリ部接写

シャーシが出来上がってて楽ちん・・・かと思ったが、プリ部はさすがに込み入ってます。内蔵VRは出力部のACバランス用。大雑把な「固定抵抗」でも音は出ますが、これもハイファイ風設計の名残?。

上から 前から ウラから

コントロールは左から、BASS、MID、TREBLE、VOL。後に、もう1個加わるが・・・

3行空けのために・・・こげなことを

このページのトップへ


PRESENSコントロール新設

20050702〜

**** **** 元ネタとなった栗方氏の回路をパクり、出力段の負帰還量を可変します。記事では「フェンダー社の回路からいただきました」との説明です。その効能は書いてありません。

←ほぼ出来上がったアンプへのシャーシ加工は、危険ですが強行しました。

帰還量そのものが変わる(本機では、−0.8〜−8db)ので、当然音量も変わるのですが、出力インピーダンスの変化が「鳴り方」に相当影響する印象です。そりゃあもう、帰還量が少ない方が「ブンブン鳴る」音です。帰還量を増やすと「締まって」くるので、ケッコウな効果が得られます。

注:ただ、近年の調査では「PRESENS」の意味合いは「高域の微調整」と称される情報ばかりでして、見つかったBASSAMP回路でも、「高域の帰還量」を可変しているタイプばかりでした。ま、ど〜でもいい事かもしれませんが。

このページのトップへ


電気的特性

****〜

楽器用アンプではどんな特性が望ましいのか・・・わからぬまま、出来上がった特性を調べてみましたいません。

Vol.以降のパワー部だけ簡易測定しただけで鳴らしはぢめ、以後そのまま・・・。

このページのトップへ


完了品へもどる
HOMEへもどる