50R-P28全段差動PP++

20131017〜


目次

50R-P28発見! 19951005
全段差動PP++の前に 20131017〜
全段差動PP++に向けて 20131022〜
オマケ実験 20131017〜
50R-P28全段差動PP++の製作 20131120〜
50R-P28全段差動PP++の詰めで右往左往 20140117〜
50R-P28全段差動PP++の「始末」に向けて 20140122〜
「余計なお世話」実験
50R-P28全段差動PP++の「後片付け」 20140125〜
50R-P28全段差動PP++の「感想」 20140201.完


はじめに

全段差動プッシュプル“モドキ”の「50BM8pp実験」を試しましたが、なぜか同時に“黒田式新バイアス”なる魔性の技法まで手を染めてしまいました。本家ぺるけさんの理念とは異なるので、ちと後ろめたい気持ちではあります。しかし、止められない・・・。

50BM8はヨソに使う予定の為、消費するのは困る。そこで、似て・・・はいないが、同じ50Vレス管の「計画倒れ死蔵管」を選び、同じテーマで“完成”させようと考えました。

2018某日追記:ぺるけさんのHPにて

「16A8(3結)全段差動PPおまけ・アンプ 」からの引用ですが。『本機のヒーター回路はトランスレス式であり、2014年現在の安全基準を満たしていません。その昔、ごく当たり前に行われていたトランスレス式のヒーター回路は現在では使うことができません・・・』との警告文を拝見しました。困った。悩ましい。今後ど〜する。本機は自己責任(好かぬ言葉だが)にて「目を離さぬよう」運用するつもりだが・・・。


50R-P28発見!

19951005

自身の手記?によると、横浜のJUNK屋で発見。箱無しプチプチ巻きの9本を保護した・・・とあります。

50R-P28(東芝) 存在は承知していましたが、現存しているとは露知らず、衝動買いです。試作例など全く存じ上げないので、半ば賭けの様な邂逅でした。後に別の店で元箱入り3本追加購入。

「http://www.geocities.jp/radiomann/HomePageVT/Audio_JP_Pentode.html」では、
妙に納得させられる「深読み」分析がなされてます。

静止時に、10W<Pin食わせるのは可哀想な風情・・・。

50RP28規格表1 50RP28規格表2 SCAN解像度ケチりすぎ。

それはさておき、「商用100Vの倍電圧向き」以外の動作例が無いタマ。当初はコレのアレンジ(ULのPP)程度の試作構想。Ebb≒200Vでの前段構想に悩み、6R-R8などを妄想・・・コレはこれで、別の泥沼へ誘われる事に。

どーでもイイ事ですが、現品すべて「ビーム形成翼」を持つ5極?管ですな。第3グリッドは見つからないが・・・。

3行空けのために・・・こげなことを

このページのトップへ


全段差動PP++の前に

20131017〜

50BM8pp実験の後を受けて、コレにバトンタッチしました。今度は必ず全段差動PPを完成させる決意ですが、“++”分の「黒田式新バイアス」は、余計なイタズラと言われるかも知れません。

50RP28(T)推定-実測 3結推定Eb-Ib特性曲線です。

う〜ん・・・レス管にしては案外中途半端なrp かと。Ebmax=265Vじゃなかったら、300Vくらい与えたい感じ。

OPTは50BM8pp実験で使用のPS-102(Zp-p=8kΩ)に決定してる(勿体無いから)が、本音では5〜6.6kΩ位が良いのかもと思う。

RL=8kΩ、Eb≒240〜250V、2Ibo≒80mAで4〜5Wを狙います。

12本の実測では、割と揃ってる感じ。@〜Bが後の追加分ですが、先の9本C〜Kに「混ぜるな危険」な数値では無い。途中から同時調査2管のH電圧を記録した手落ちデータですが、なんとなくH電圧差が、Ib差への少なからぬ影響を感じる。

Eb=100V時の推定Ibは85mAと計算されたが、実測12本全てで満たないのは残念。言い訳がましいが、挿入したRk=10Ωは「余計」だったかもしれません。

50RP28(T)実験1 50BM8pp実験と同じく、標準ppの実験から。エージング/選別最後の球、サンプルJKを使用。固定バイアスを試す。多分この頃の“実験風景”写真を。

前回同様の5532版冶具ドライブでは、フルパワー出ません。

またTN-351に頼ります。

途中で導入した「傍熱管なのにDC点火」回路。

50RP28(T)実験1・THD 50RP28(T)実験1・DC点火で 実験用電源の都合で、Ebb供給電圧が238Vから始めましたが、Pomaxは3W強でした。

Ebb≒250Vでも4W弱とは・・・。5532版冶具ダイレクトでは最大出力に至らず、バイアス電圧からも解るように11Vrmsは要する。

AC/DCバランスをADJしてるはずだが、やや緩い上昇カーブですな。

DC点火を試みますと、Noisがプチ改善。以降このままです。

50RP28(T)実験2 固定バイアスを自己バイアスに、そして差動PPへと変更します。

Eb≒250Vの自己バイアスは単管Rk≒500Ωを微調しないままで、若干Ibは減少したが放置。固定バイアス時との差は少ない。

2管共通自己バイアスです。DCバランスはADJ不能ですが、良く一致してます。

差動時の各管Ib値は・・・見てなかった様子(上の回路図数値のコピペ・・・)、スミマセン。
なお、定電流回路は前実験の再利用70mA変更版です。

2次出力電圧も見手間変・・・絵来手抜駄。

50RP28(T)実験2特性 固定バイアス標準PP、
個別自己バイアスCk付き標準PP、
共通自己バイアスCk無し標準PPの、3種カーブ併記です。

共通自己バイアスCk無し・・・が低歪みなのは、前回の50BM8実験同様です。

50RP28(T)実験2特性 固定バイアス標準PP、
各管共通自己バイアスCk無し標準PP、
差動PP、
黒田式新バイアスPP、の4種カーブ併記です。

差動PPの歪みは、共通自己バイアスCk無しより多い。これも前回50BM8実験同様でした。

50BM8(T)のパワー倍増Ver.かと思います。と、言うより、「黒田式...」の1W/1kHz時の歪みが半減している所を注視しています。50R-P28(T)の特性曲線は発表されておりませんが、“低歪み”の球種だと結論せず、パワー倍増に伴い“そこそこの低歪み”領域が拡大したのだろう・・・程度に考えます。妄想レベルなのですが、10W級が望める球種ならその分期待しちゃうってなモンです。

各種回路の利得は・・・幾つか見逃しています。本件の主眼ではないのですが、いささかの違いでもなにか本質に関わってそうな気がします。うん、気がしてるだけで、なにも見出せておりませんが。

このページのトップへ


全段差動PP++に向けて

20131022〜

50RP28回路構想 ラフ構想です。前段J-FETは未決・・・2SK30AGRか2SK373GR。ここの電源電圧をどれだけ「上げないと」目論見の性能が得られないのかを探りたいと考えます。つまりは、カスコード接続になるでしょうね。

妙にゴテゴテしてるのは「実験機」という事でご理解ください。記入数値は妄想ばかりで・・・。

50RP28(T)前段の差動回路4 2SK373GRにしました。高耐圧Vgds=-100Vですが、カスコード使うなら意味が無い・・・、でもgmはちょい高目。定電流回路用には相応しく、3Vほどで充分な定電流領域になりました。

根拠は無いが、10Vrms時0.1%未満の歪みを目指しました。RL=10kΩの+30V台から始めて・・・あ〜あ、100Vを超えた電源電圧に至りました。

差動の各ソースに挿入した470Ωは利得のADJ兼、歪みの低減を模索。エミッタフォロワは・・・実験メモに挿入意図が書き込まれてない。測定系との緩衝目的かなあ。

50RP28(T)前段の差動4特性 差動増幅、それもJ-FETの単独回路の歪み率を調べたのは初めてです。こんなモンなのか、良いのか悪いのか判断付きませんが、意図した数値が得られたので、ヨシとした次第です。

差動の各ソースに470Ωを挿入時。−7.5dbの電流帰還にて片側10Vrms出力は0.1%未満に。しかし入力→片側出力への利得は16.5db程に減って・・・足りません。470Ωの短絡除去THDは左記の倍増に・・・悩むのです。

今はシミュレーターって手がありましたな。導入する時期なのかも知れませんね。

50RP28(T)前段 実験終盤のエミッタフォロワ除去、そしてACバランストリマB2kΩ追加後の画像でした。

出力段のRgは100kΩから始めましたが、470kΩに変えてからエミッタフォロワの恩恵が少ないと感じ、省略。

3行空けのために・・・こげなことを

「黒田式...」と呼んでおります回路の歪が気になってまして、意図の確認を急ぎすぎてますね。5532冶具ドライブ時より若干歪みは増えたような感じです。そして、なぜか全般的に最大出力は増加し、4.5W。出力段の動作条件は・・・変えてないはずなのに。

グラフ領域↓に“言い訳”貼ってます。

50RP28(T)実験3、黒田式風PP まずは「黒田式...」。定電流回路にケミコンを介して並列しADJしたRk≒244Ωは、共通自己バイアス実験時のRk≒248Ωに近似。タマタマかも。

前回と同じく、10kHz歪み率の乖離は大きい。そして各部バランスADJには極めてシビアです。

50RP28(T)実験3、差動PP 差動PP。

3周波数間格差は接近しました。でも10kHzのカーブだけ異なります。各部ADJには鈍感。

50RP28(T)実験3、標準PP

標準PP。

10kHzの置いてきぼりは酷い。各部ADJは・・・文字通り標準的な効き具合の感触です。

3行空けのために・・・こげなことを

2SK373GR差動の470Ω個別ソース抵抗と段間のエミッタフォロワを除去、同時に出力段のRg=100kΩ→470kΩに変更した特性です。簡素化と、負帰還のための利得増加処置ですが、数値の悪化は殆ど現れて無いように見えました。7db前後の負帰還での「黒田式」と「全段差動」PPの特性を見ました。

50RP28(T)実験4、黒田式 「黒田式...」の無帰還です。

50RP28(T)実験4、同上に負帰還 「黒田式...」に約7dbの負帰還。最低歪み率は0.01%直前に。

50RP28(T)実験4、差動に負帰還 「差動PP」に約8dbの負帰還を。周波数間格差は少なく、別の魅力を感じます。

妄想回路にも書き加えておりますが、「黒田式...」と「差動PP」の切り替え機能を考えます。定電流回路に適当なコンデンサを介して、半固定抵抗を並列するだけなのでカンタンです。「黒田式...」では平衡調整が極めてクリチカルですが、それで得た調整状態のまま切り替えても「差動PP」の動作が失われる事は無いでしょう。

このページのトップへ


オマケ実験

20131017〜

ぺるけさんのウェブサイトやご著書の解説で理解はしていたつもりですが、「差動PP」で歪み率の周波数間格差が圧縮される実態を見ますと、その良さの一端が実感できます。しかし標準PPと「黒田式...」は、出力トランスの性能が結果を大きく左右すると、50BM8pp実験で判明しております。

クドイかとは存じますが、再びISOタンゴのFE-25-8に置き換えて。

50RP28(T)実験5、FE-25-8使用黒田式 10kHzカーブが置いてきぼりだった「黒田式...」の無帰還。まだ一致したとは言えないが、相当接近しました。OPTの置き換えだけでも平衡状態が変わるので、「黒田式...」は再ADJ必須。

50RP28(T)実験5、FE-25-8使用黒田式 同上・・・の約8db負帰還時。

50RP28(T)実験5、FE-25-8使用差動PP 「差動PP」の約8db負帰還時。3周波数間格差は“無い”と言えそうな一致振り。

FE...に代える?・・・・いや、取っとく。50R-P28にはモッタイない・・・と言っちゃ可哀想だが。

新作のOPA455版平衡変換冶具でテストしました。

50RP28(T)実験6、FE-25-8・445冶具使用黒田式PP 無帰還ですが黒田式新バイアス風PP、Log縦軸4cycleです。

下限がギリギリ、0.00○%領域に至りました。アナライザの80kHz・LPF入りなので“甘い”測定かもしれませんが、「黒田式...」の“底の深み”を垣間見た印象です。

無帰還ながらNoiseも減って、この性能に貢献。OPA445とのチップ差というより「冶具」を若干ながらマトモに拵えたから、のよ〜な気がします

50RP28(T)PP実験6、FE-25-8・445冶具使用差動PP

「差動PP」では、なぜか歪みの様相が変わります。各種ADJ位置にも偏りが出ました。重要な「何か」が関わっている気はするのですが、追求をPASS。心が「黒田式...」重視の最終形態に傾いてます。スミマセン。

50BM8pp実験では荒っぽかった所を“念押し”した実験でした。言っちゃ悪いが、PS-102の性能が理解を深める一因になったのかと、逆説的に感じました。なお、本件での445冶具使用はこれで終わります。

このページのトップへ


50R-P28全段差動PP++の製作

20131120〜

ナニを考えたのか「板」を使います。いつもの?役得品でして、前角の打ち傷で廃棄されていたもの。大雑把なレイアウトは妄想済みでしたが、ここまでの実験で「黒田式」のためには電源部の「低雑音化・安定化」が欠かせないと感じました。出力管のDC点火も盛り込みましょう。でも、盛り過ぎて溢れェせんかなあ・・・。

50RP28(T)工作・1 50RP28(T)工作・2 50RP28(T)工作・3 50RP28(T)工作・4 50RP28(T)工作・5

MDF材かと思ったが、もっと紙臭い作業感覚でした。何ちゅう名前なんでしょうか。気休めですが、小口はセラックニスで剥離止め。
一見してタマの間隔が狭いが、今更どーにもならぬ。

50RP28(T)工作・6 50RP28(T)工作・7 50RP28(T)工作・8 50RP28(T)工作・9 50RP28(T)工作・10

DC点火回路を組み込むまでの撮影を失念。電源+定電流回路基板の組み立て経過も撮影を失念。これら全て、段階を踏むごとに実際の負荷電流を想定したテストを経ています。数値計算をサボるのは良くないと解っていても、実験を先行しますねえ。まだるっこしいが、リスク
回避の「芸風」です。

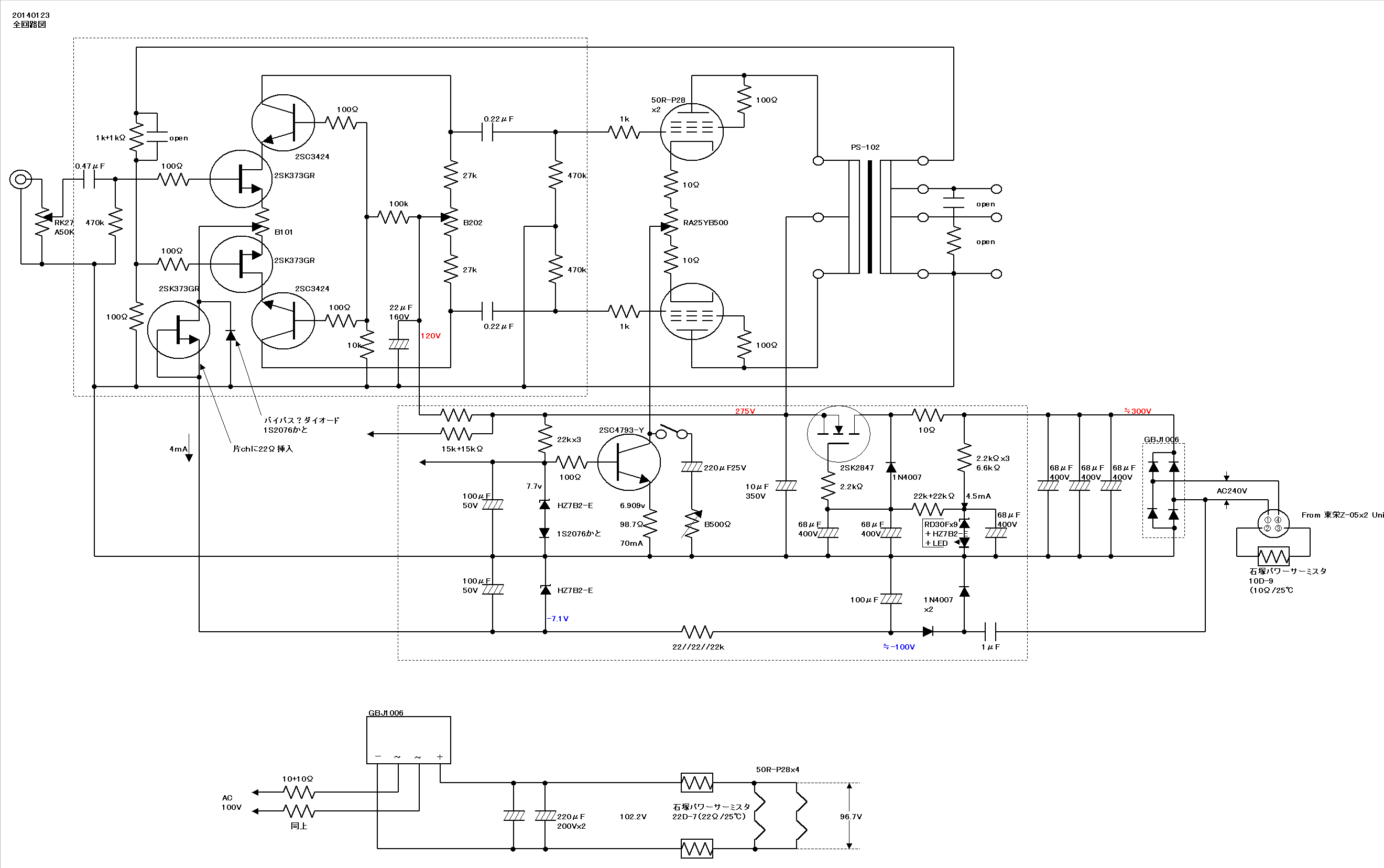
50RP28(T)pp全回路

最終全回路・・・の、つもり。B電源は大げさだが安定化、やや過剰なスロースタート設定にもしてます。途中で述べたように、ヒーターはDC点火しました。ACでも実用に足るのですが、実際に効果は出てます。

出力段定電流回路には黒田式新バイアス風動作のため、SWでC+Rが並列されるカラクリを付加。全段差動増幅への冒涜かも。

初段のバイパスダイオードは、−7V電源の立ち上がり(立ち下がり?)の方が早いので、B電源が確定する前の初段ゲート電流を抑制する意図で入れました。無くても・・・まあ、大事には至らないようですが。

製作途中での電圧値を書き込んでました。

50RP28(T)工作・11 50RP28(T)工作・12 盛り過ぎて溢れました。

具体的にはDC点火回路の、10Ω×4の発熱予測を誤りまして・・・300mm×300mm板内側に収めたかったが、ついに増床?のハメに。

3行空けのために・・・こげなことを

このページのトップへ


50R-P28全段差動PP++の詰めで右往左往

20140117〜

****... ... ・・・ ○△□$%&・・・絶句。言葉になりません。

50RP28(T)PP実験7特性 左右のひずみ率が異なります。

組み上げ後先行して調べていたLchの最低ひずみ率が、「黒田式...」時でも0.015%を割るのがやっとこさ(1kHz・0.125W/8Ω・負帰還−6.6db)で、「差動PP」との差が無い。Rchでは0.006%台(約0.2W時)にまで下がり、「差動PP」の0.01%台との違いは明らか。カーブは変ですが。

格差の原因調査です。まずは出力管の左右入れ替えをしまして、ハズレ。次の前段基板左右入れ替えも・・・ハズレ・・・。勿論、作業毎にADJを行いますが、歪み率数値は逆転せず再現。

50RP28(T)実験8 次に疑ったのは、再び!OPTです。

バラック実験で使用し測定までした個体が、今どちらのchに使用されてるか・・・情けない事に失念しております。既にマウントされたOPTを入れ替える「億劫さ」に負けて、LchだけTANGO・FE-25-8に置き換えました。

50RP28(T)PP実験8特性 う〜ん、Rchに接近した感じはありますが、OPTの差だとは断定しにくいのです。「黒田式...」の調整は微妙すぎ!。ちょっとの手抜きで数値激変なのです。

3行空けのために・・・こげなことを

実はまだ腑に落ちないので(アプローチ間違えた?)、一旦仕切り直し。無帰還の左右ひずみ率を再確認しました。最終手段「OPTの左右入れ替え」前のココロアタマの準備です。

50RP28(T)PP実験9特性 50RP28(T)PP実験9特性 良くないLch側。

50RP28(T)PP実験10特性 良い方・・・と思い込んでたRch側。周波数格差が著しく、特に100Hzは怪しい。

50RP28(T)PP実験10特性 50RP28(T)PP実験10特性 同じくRch側の黒田式...PPで、DCバランス僮p=2.1mA時と、同0.8mA時。

PS-102はDCアンバランスにシビアなのだと知りました。ちなみに製品添付の印刷物には、ソレが書かれてませんな。HPでもそんな記述見ないし。

ナニかある度に思考が逸れてしまいます。↑の目的は何だったっけ・・・。?。???。。。

OPT左右入れ替えを、マウントはそのままで配線だけ交差させようと考えました。出力管⇔OPT・1次のみを入れ替えましょう。なんだかどこかで間違えそう。

50RP28(T)PP実験11特性 50RP28(T)PP実験11特性 OPTの個体差としか思えぬ結果となりました。

左右逆転・・・クドく書けば、「黒田式...」ではRchのOPT側が、常に低歪っちゅう事です。

50RP28(T)PP実験12特性 50RP28(T)PP実験12特性 ダメ押しのRch出力トランス側。

「差動PP」ではch格差、周波数各差が少ない。なお、左右共通して100Hzの低出力時で数値が悪化してるのは解せぬ。ハムは皆無だし、1k・10kHzではその傾向が見られない。もしかして、これもOPT絡み?。

とりあえず腑に落ちました。徹底するなら、OPT単体測定・・・特に、1次巻線の平衡度を見たいのですが、既に組込んだ奴をカマうのはご勘弁を。

このページのトップへ


50R-P28全段差動PP++の「始末」に向けて

20140122〜

交差させた配線を元に戻しながら、はしたない配線も整理。片chのみに付けていた前段基板のバイパスダイオードを、残りのchにも追加。
コレの極性を間違えてエライ目に遭いました。

ここまで歪み率に偏った内容でした。F特は・・・50BM8(T)実験でも調べましたので、大体分かってる気分です。先に負荷安定性確認。

1kHz方形波 Lch、1kHz、無帰還、8Ω負荷。あれっ?・・・・・・・もう既にオーバーシュートが見えてる。

10kHz方形波 同、10kHz。・・・・・・・・・ナンだこりゃ?!・・・・・・・・こんな波形見たこと無い。

%≒□♂♯★⇔⊂∠◎∀※〒‥≪◇刀゚戟・±√〓‡[∵∂♪∬¨‖∨≠⇔∪凵∞*%≒□♂♯★⇔⊂∠◎∀※〒‥≪◇刀゚戟・±√〓‡[∵∂♪∬¨‖∨≠⇔∪凵∞*%≒□♂♯★⇔⊂∠◎∀※〒‥≪◇刀゚戟・±√〓‡[∵∂♪∬¨‖∨≠⇔∪凵∞*

3行空けのために・・・こげなことを

... ... ... ... ... ... ... ... 

失礼しました。混乱して・・・。

引き続き、Lch・負帰還−6.6db・10kHz方形波応答の各種を。

8Ω Open Open+0.01μF Open+0.022μF Open+0.047μF

Open+0.1μF Open+0.22μF Open+0.47μF 幸運?な事に発振は見られなかった。それにしても「個性的」な波形だこと。

3行空けのために・・・こげなことを

1kHz左右方形波 10kHz左右方形波 左が両chの1kHz・8Ω負荷、右10kHz・8Ω負荷。左右chとも同一傾向と分かります。
それにしても「個性的」な波形だこと。

50RP28(T)PP実験14特性 半ば「嫌々」測定した−6.6db負帰還時のLchF特を見て、Rchの測定は省略ッ。50BM8実験機のデータと似たようなモン。

いつもは指示計器に、LMV-181AとVP-7720Aを併用しておりましたが、目盛り読み取りに疲れてしまいました。インチキでしょうが、数値直読が出来るMAK-6630で測定しました。帯域端の精度はイマイチかも。

低域は良好と感じます。4V/2W時でも10Hzまでは平坦に見えますが・・・波形は崩れ始めておりますので、ご注意を。マトモに見えたのは20Hzまでですね。

50RP28(T)PP実験13特性 8Ω端子での出力インピーダンス/DF値は、まあ普通っぽい。50R-P28(T)のrpは、そんなに低くない印象。

「黒田式...」か「差動PP」か記録が定かでないチャンネルセパレーションは良好、0.1mV以下の低ノイズののおかげとも言えます。ただし・・・指示計器のMAK-6630で「80kHz ・LPF」ONのまま測定したかもしれません。FLAT測定では6dbほど悪化してるかも。

このページのトップへ


ここからは「余計なお世話」実験です。

方形波応答があまりにも酷いので、LchのOPTを「比較ネタ」である、タンゴFE-25-8に置き換えて調べてみました。ここまでのデータでも各方面に差し障りがある事は承知で、その駄目押しになるでしょうね。

上側波形がFE-25-8使用のLch、下がPS-102のままのRchです。

FEとPS・無帰還1kHz FEとPS・無帰還10kHz FEとPS・負帰還10kHz 左から、無帰還1kHz。同10kHz。−6.6db負帰還時10kHz。

書き忘れですが、各種高域補償回路は使用しておりません。

予想はしていたものの、こうも違うと考え込んでしまいます。価格・グレードは異なるとはいえ、えらいモノを見てしまったなあと。

50RP28(T)PP実験15特性 ここまでやったんだから、とF特も比較。0db=1Vrms・−6.6db負帰還時です。

結局Rchも見た事にはなるが、コメントする気が失せる差。凸凹の包絡線みたいなFE-25-8の滑らかさが際立つ。

OPTの2次16Ωタップからの負帰還は、今では異端かも知れません。実は8Ωタップからの負帰還と「容量負荷応答試験」を比較しようかと考えておりましたが、コレまでの波形を見て、その気が萎えてしまいました。結果オーライ(発振しなかった)なので、そのまんま納めました。

このページのトップへ


50R-P28全段差動PP++の「後片付け」

20140125〜

最終的な6.6db負帰還時の歪み率特性を示しておりませんでした。

実はここまでの歪み率データは、オーディオアナライザ・MAK-6630の80kHz・LPFを使用しています。確かにコレで0.00ン%の領域(Rch)に至りましたが、OFFではそんな数値は得られそうにありません。武末先生は、それらを使用しない「辛い」数値で誌上発表されているはず。あの「高性能シリーズ」の性能に迫るには、本機程度の手法では不十分でしたね。

Lch

50RP28(T)PP特性Lch1 50RP28(T)PP特性Lch2 50RP28(T)PP特性Lch3 50RP28(T)PP特性Lch4

Rch

50RP28(T)PP特性Rch1 50RP28(T)PP特性Rch2 50RP28(T)PP特性Rch3 50RP28(T)PP特性Rch4

1/22時点以後再調整はしておりませんが、概ね状態を維持していました。なお、くどいデータ開示だろうとは存じますが、武末先生基準の「掛け値なし」FLAT測定と、80kHz・LPF入りの2本立て、及び全段差動modeと「黒田式新バイアス風」modeの2種を、左右chとも全てです。Rch黒田mode時・FLAT測定でギリギリ「0.01%」を割ったのは予想外。1kHzと100Hzでの見慣れぬカーブは何を物語っているのでしょう?。OPTの個体差も結果を複雑にしている感じ。

初期の実験段階とは、若干異なる様子もありますが。全段差動modeでは、左右ch差・周波数差は少ない傾向を見ます。「黒田式・・・」では随分違いますね。出力段の動作形態が相当異なるのは当然ですが、何がその差を生んでいるのか・・・共通カソード回路の違いとは分かりますが、メカニズムの実態究明は難しい。黒田氏の解説による「微分利得」云々の真意を、理解できていないと悔やみます。

差動modeでも10kHz歪み率の乖離が気になる。前段差動部バイパスダイオードの定常動作中の逆バイアス電圧不足が疑われるが、追求せず放置しました。片手落ちはご容赦を。

測定中の波形レベルの実感ですが、差動modeでは出力波形の「波頭」が抑圧される位相の、3次高調波歪みがほとんどと見ました。デバイスを問わず、幾つかの差動増幅回路解析文献で、そんな解説を学んだ記憶がありますから、明確な歪み発生メカニズムを持っているのでしょう。

もう一つ、カソードが接地電位の場合・・・いや、G-K間に信号源が接続される場合・・・と言ったほうが良さそうな気もしますが、従来の3極管(3結管も含む)標準PPでは、波頭が「尖る」位相の3次高調波歪みを孕むので、黒田式新バイアスは、その尖り具合を「適切に丸める」動作・調整状態を実現していると感じます。ただし、多くの関連部品による動作のバラツキが、モロにむき出しになる印象も受けました。相当以上に面倒ではあります。

実験初期では、各部調整箇所を闇雲にいぢり回しておりましたが、終盤になってようやく合理的(だろう)調整手順が掴めてきました。歪み率計に頼った調整方法なので余計な一筆でしょうが、メモします。

*各調整VRはセンターに仮設定してから

@全段差動modeで、前段FET差動の共通ソースVRをADJ、1kHz・2Vrms出力で最小歪を得る。比較的ブロードだが、最小値は見つかりました。なお、コレが「効く」理屈が分からぬ・・・2次歪?が消えて綺麗な3次歪みのみになるが、どなたかご解説を。

A全段差動modeで、出力段共通カソードVRをADJ、100Hz・2Vrms出力で最小歪を得る。本機の場合でのDCバランスですので、本来はEc1をADJすべきだと思います。これは案外クリチカルだが、OPTの個性(DCアンバランスに弱い・・・僮b<1mA?)も加わってる様子。

B黒田式modeで、前段作動のドレイン側VRをADJ、1kHz・2Vrms出力で最小歪を得る。ACバランスですが、全段差動modeでは殆ど変化がなく、黒田式では極めてクリチカル。

C黒田式modeで、出力段の「黒田式VR?」をADJ、1kHz・2Vrms出力で最小歪を得る。その後Bの再調、Cの再調・・・と追い込む。いずれもクリチカル。@の微調を併用すると好結果になったこともあり、まだまだ成り行き・試行錯誤の領域も残る実感。

ADJポイントは、2Vrms出力・0.5W時と決めましたが、黒田式では大出力時のADJで小出力時の数値が悪化する「イタチごっこ」を呈します。今回は「最小歪み」優先で行ったに過ぎませんが。

さて、本機ではこれ以上を追求する熱意が消失。更なるレベルアップは、別ネタで試しましょう。その際には「毎度の比較」で優れた性能を
垣間見た、ISOタンゴ・FE-25-8で“気持ちよく”組みたいと存じます。意匠も「真っ当」にして。

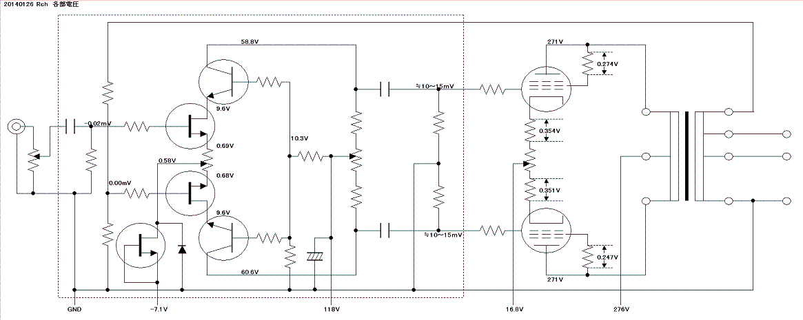
最後に、実測各部電圧を。

50RP28(T)pp各部電圧Lch 50RP28(T)pp各部電圧Rch

3行空けのために・・・こげなことを

このページのトップへ


50R-P28全段差動PP++の「感想」

20140126〜

50RP28(T)完成1 稼動、試聴中の本機。

構造基材となった板に拘らなきゃ、もっと「良く」出来たかも知れんと悔やみつつ、聞いています。あの実態を知りながら、別にどおってコトの無い普通の音です。情けない事に、全段差動モードと「黒田式新バイアス風」モードの違いすら聞き分けられません。

50RP28(T)完成2 右奥が東栄Z-05x2、外部電源UNIT。30Vレス管シリーズでも使用した奴。

聞き込んでおりますと、やや乾いた、クールな印象を感じ始めました。

毎度の新作を聴いて頂いている、近隣の先輩の感想ですが、全段差動modeは「綺麗でクリアー。余計な音が全くしない。」そうです。黒田modeは「普段よく聞き慣れた音になった。比較では、少し音が滲むような、何かが加わったような気がする。OPTの音なのかな?。」と。
う〜ん、聞き分けられるんですねえ、凄い。

関係ない話ですが、相当のベテランである先輩も「50R-P28」を初めて見たそうです。そんなに珍品?、いや印象が“薄い”タマなんでしょう。

このページのトップへ


完了品へもどる
HOMEへもどる