30MP27・低負荷OTL

20090412~20130429
20140515~20140525


はじめに

完成試聴中 30Vレス管シリーズ第3弾、最終作です。元ネタの一つは武末先生の「ラ技全書012A、パワーアンプの設計と製作下巻、50R-P25(T)×8・低RL用OTLアンプ」です。先生による当時話題になったFutterman・H-1風の追試報告でもありますが、そのテーマには無頓着で、代替出力管の「30MP27」の方に目が向きました。「おお、やれるぞ」と。

もう一つのネタとして、同じく武末先生による「ラ技1968年1月号、50H-B26x12・低RLステレオOTLアンプ」を掲げます。これもFutterman・H-3風の追試報告ですが、出力コンデンサ付きの「電源接地式不平衡結合型・・・先生の表現」回路方式なのです。参考にさせていただきました。

余談ですが、先生の前者は50RP25→30MP27→12B4Aと試されてますが、30MP27は7p管ですね。ソケットまで取り替えられたんでしょうが、ラ技誌の元記事を見ていないのでなんとも・・・。でも凄い事しますね。

2018某日追記:ぺるけさんのHPにて

「16A8(3結)全段差動PPおまけ・アンプ 」からの引用ですが。『本機のヒーター回路はトランスレス式であり、2014年現在の安全基準を満たしていません。その昔、ごく当たり前に行われていたトランスレス式のヒーター回路は現在では使うことができません・・・』との警告文を拝見しました。困った。悩ましい。今後ど~する。本機は自己責任(好かぬ言葉だが)にて「目を離さぬよう」運用するつもりだが・・・。


目次

30A5の派生管種と知る
低負荷OTLの設計 20090418~
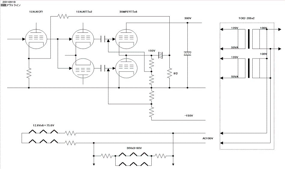
回路構成 20110119~
バラック実験機の作製 Part.1 20110709~
バラック実験機の作製 Part.2 20120711~
高帰還への無謀な悪あがき(1) 20120721~超低域発振
高帰還への無謀な悪あがき(2) 20120813~高域発振・無負荷
高帰還への無謀な悪あがき(3) 20120819~高域発振・容量負荷
高帰還ならではの無駄?な悪あがき(1) 20120821~
高帰還ならではの無駄?な悪あがき(2) 20120822~
高帰還ならではの無駄?な悪あがき(3) 20120825~
ステレオ化「本番」機へ(1) 20120905~
ステレオ化「本番」機へ(2) 20130331~
ステレオ化「本番」機(3)測定 20140515~
ステレオ化「本番」機(4)試聴 20140525~
ステレオ化「本番」機(5)まだ終ってないけど・・・ 20140526~
マッチングトランス実験 まだです・・・


30A5の派生管種と知る

しばしば閲覧させていただいているHPですが、「Antique Japanese Radios・http://www.geocities.jp/radiomann/AJRtube.html」では多くの受信管(一部送信管も)について、いわば博物学的な分類・分析・歴史?が述べられております。本件以外の情報収集にもありがたく利用させていただいております。

30A5・30MP23・30MP27

その中の「Antique Japanese Radios」内「History and Technical data of JIS name tubes/日本名の真空管の歴史と規格」の“P seriese -”で取り上げられておられます。

イキナリ引用しますと「オーディオ用OTL出力5極管。松下,東芝,日立1964年。HL94/30A5改良球第5弾。」なのだそうです。先に使用した30MP23も、お仲間ですな。

右端1本だけ“ブラックプレート”。「黒板」君と呼び・・・・ませんよ。なお、プレート形状そのものが異なるが、日立/早川球は全部この形。

文字消え球は・・・もう↑区別付かズ。

9pMT管ですが、EL86/6CW5もお仲間かと。電気的特性≒30A5だそうですが、Pp=12Wはそそられます。

このページのトップへ


低負荷OTLの設計

20090418~

30MP27・Ep-Ip特性 WEB上では取り上げられる事の少ないタマです。それでもありがたい事に、「いとしの真空管たち・http://www13.ocn.ne.jp/~mvm1/newpage381.html」では特性曲線まで載せられていて、ありがたく引用させていただきました。

Eb=Ec2=110Vでは200mA超のIbなので、7pMT管としては相当な大電流向きの管種とわかります。Pp=10Wも凄い、見た目30A5とはそう変わらんのにね。

30MP27(T)推定特性 控えめの推定なんですが、Eb=Wc2=110V時のIb+Ic2=200mAと仮定し、描いた3結特性曲線と想定ロードラインです。

Ebb=300V、Eb=150Vでは、大雑把にibmax≒300mAと見ました。3パラ8Ω負荷で3Wは出ると計算しました。

強引な憶測ですが武末先生の30MP27試作では、15.4W/RL=15Ωとの事。4パラの全ibmax≒1.4Apeakかと。その時のB電源電圧は不明ですが、50RP25試作時の2Ebb≒360Vと同じ位でしょうから・・・一本辺りでは、ibmax≒0.35A・ebmin≒160V程の動作条件下だったのだと納得しました。

3行空けのために・・・こげなことを

さて、計算どおりに行くかどうかの懸念材料は幾つかありますが、まずは「手元にある」タマが上記推定特性を維持しているかどうかを確かめようと考えました。結構面倒ですが、単純にEc1=0V時のIb値を調べるのです。本来はHもB電源も安定化電源から供給すべき試験ですが。ソコはアマチュアの悲しさ、全て非安定化で押し通します。同時に適切なEc1も加えれば、選別にもなります。面倒ですが全て自身でやるしかありません。

30MP27選別 選別の考え方は人それぞれでしょう。今回は2つのパラメータで判断しました。なお、表とは別に松下球が30本ほどありまして、さすがにコチラと混ぜる気はしません。

東芝球は残念ながらヘタレてますね。推定曲線上からEc1=0V、Eb=50Vでは60mA以上が望ましいので、東芝球の殆どがペケです。なお、日立/早川(シャープと書けば?)球は、松下・東芝とは明らかにプレート形状が異なります。早川は日立のOEMかな?

得体の知れぬJUNK球ばかりなのですから、これは幸運なのでしょう。片ch分は何とか賄えると存じます。考え方は近似球の並列優先でして、SEPP上下の平衡性は二の次です。とはいえ、極端な差があると、DC/ACバランスで苦労しそう。

もう片chは松下球ですから、左右ブランドは揃いません。それ自体は平気なのですが、スペアの懸念はあります。1本でもヘタレたら最悪片ch全交換でしょうから、既に後が無いものと考えます。しかし30MP27などドコにある?・・・

このページのトップへ


回路構成

20110119~

構想初期は前作30MP23同様の、12AU6(P)→12AU6(T)PK分割でした。諸先輩方々のアドバイスでは「クリップが早い」と聞きます。出力段のバイアスは-20V内外かと思いますので30MP23より多少深い程度ですが、加えて低負荷動作の利得減少は要注意です。3W時の出力電圧は5Vに満たないので、SEPP片側→負荷までの利得は-10db程度かと予想します。設計思想(頭)が古いので20db以上の負帰還を考えると・・・12AU6(P)の40dbだけでは明らかに不足しますね。

30MP27・OTL粗プラン そこで、いささか大袈裟な気もしますが、カソード結合型位相反転を選びました。ヒーターも100V点火を守ると、前段管の選択肢は限られてしまいますが、30Vレス管シリーズとしては、全7pMT管構成にもこだわりたいのです。

再び12AU6ちゅうのは芸が無い・・・。でもソコソコのgmなので、μもrpもソコソコなのは手頃。小信号増幅だけではなく、ソコソコの振幅・出力電圧をも期待します。

30V管共用電源部 電源は前作2機と同じもの、東栄Z-05x2で「出来上がった」外部ユニットです。

50+50VAなので本来なら容量不足なのでしょう。試算でも片chのIbmax≒270~300mAですから、どう工夫しても過負荷です。それよりも懸念されるべきは、+300Vの整流電圧が維持できるかどうかです。不足してパワーが減っても放棄しませんけど。

一時は電源非接地式平衡結合型SEPP(武末先生風表現)も考えました。最初に引用した先生の作品もソレです。ただ、当然前段部は電源共有不可ですし、PT新調やレイアウトも考えなければならず、あっさり却下。ソレは未開示妄想中の6080で試みましょう。

このページのトップへ


バラック実験機の作製 Part.1

20110709~

30A5・SRPPや、30MP23・SEPPでは、SunhayatoAT-1W基板上だけで行っていた作業ですが、さすがに3パラ6本+前段3本を試すには無理があります。その為に買ったわけではありませんが、LEAD・S-5(W250×H60×D180)に片ch分が収まれば、同社MK-400へのステレオワンシャーシ化は出来ると楽観しました。

30MP27・OTL試作機1 30MP27・OTL試作機2 30MP27・OTL試作機3

実験機の組み立て初期。ヨコの放熱器はH電圧合わせのセメント抵抗群のため。30MP23では「大した事無い」と思って内臓したら・・・熱くて懲りました。ただ、シャーシ連結はここまで。

30MP27・OTL試作機4 30MP27・OTL試作機5 30MP27・OTL試作機6

最初の変更です。前作30MP23同様のブリッジ整流で実験を見切り発車してしまいました。問題はバイアス用負電源の作り方です。経過は端折りますが、倍電圧整流に変更を余儀なくされました。電源ケミコンも変更です。

右端は、12AU6の前段回路組み込みの前に試したTN-351(タムラ)ドライブ実験です。まだるっこしい手順かも知れませんが。

30MP27選別のA/Bgroupを使用しました。各管カソード抵抗1Ωの両端子間電圧を記録しましたが、複数球パラ回路の各管電流値が詳細に示された作例は殆ど知りませんので「揃ってる」のか「まだまだ」なのか、の判断は難しいですね。最大出力時での数値まで示すのが好ましいかとは思いますが、いささか怖い。

30MP27+TN351・NG回路 30MP27+TN351・NG特性 「打消しが要らない」と聞くトランスドライブSEPPですが、最初はエラいチョンボをしてしまいました。

無理は承知の低負荷OTLとはいえ、これはにゃあぞと。

30MP27+TN351・NG波形 ←がその時の波形ですが、コレが無いと不平衡ドライブですね。つまりコレも「打ち消し」なのでしょうか。

「打ち消し」の用語を好まれないスジもおられるようですが・・・個人的には好みます。文章化はしづらいけど。

30MP27+TN351正解回路 30MP27+TN351正解特性 TN-351ドライブ時の「正しい」実験回路と歪み率特性です。ホッとしました。

今の場合コレは1μFのフィルムコンデンサです。自己バイアスだったら短絡で良いのですが、固定バイアス方式なので。

持論です。この回路ではTN351の⑥端子が、SEPPの出力線と「交流的同電位に置かれる」事が「打ち消し」なのだ、と解釈しております。
その意味では「正しく」ブートストラップされた打消し回路と、同根の動作とも解釈します。

最終回路構成はドライブ段が12AU6(T)のカソード結合型なので、「正しい」ブートストラップは掛かりません。この事は、故・藤井秀夫氏がラ技誌上(*年*月など)に解説されるまで、浅い理解のままでした。

30MP27+TN351正解波形 30MP27+TN351クリップ波形 全Ibo≒90mAなので、やや深めのAB級かと思われます。

左は1.28W時で6.9%。右は2W・10%ですが、すでに片側クリップしてます。クロスオーバー歪みも含まれてそうな歪み波形ですが、元波形だけだと解り辛いレベルか。三角波と見紛う程の3次歪み主体の波形だからか・・・2次歪みの存在が目視では見えない。上下の平衡は案外良好なのかも知れません。

3行空けのために・・・こげなことを

持論・・・と言うより“好み”レベルの話ですが、並列球個々にバイアスADJ回路を設ける気は起きません。まあ、入手できたタマのばらつき次第でもありますが、並列球共通のバイアスを極力目指したいと考えます。

Ibmax≒200mAで、Ebbmax≒270Vにまで落ち、この時点で初期の3Wは無理と早々に判断。意外にも各管Pin≒9Wなので、定格損失以内でした。まだ完璧な平衡動作までは得られておりませんが、電源電圧UPの実験をしました。AC元電圧を115Vに、PT2次電圧はAC135V、整流電圧は340Vになりました。これでやっと2.6W/8Ωとは・・・。ちなみにIb≒100→240mA、2次AC135→126V、Ebb≒340→308Vの変動を伴うので、Z-05の力不足を実感できます。330V位が維持できれば3W出るかもしれませんが、無信号時には350~360Vの設計になりそうで、怖い。

後知恵ですが、まだ無帰還の“痩せた”正弦波形ですから、その分小出力でクリップに到ったとも思えます。タマの実力は結構維持してそうな気がするんですけど・・・贔屓目が過ぎますかな?。

このページのトップへ


バラック実験機の作製 Part.2

20120711~

30MP27・OTL前段実験回路 前段回路のみの実験をしました。初段入力⇒出力段(OFF状態)片側入力までの利得は60db少々です。片側最大20Vrms近く出てましたので、なんとかドライブ出来そう。ただし出力管がONしますと・・・いくらかは減るでしょうが、試してない。

結果の先走りですが、全段動作での総合利得は8Ω負荷に、A=220(46.8db)。100Ω負荷では、A≒1500(63.5db)でした。昨今は低負荷OTLでも低帰還が喜ばれるようですが、それに抗い20db超を予定します。その余地は十分です。

これも結果の先走りですが、、前段電源が外部供給実験なので、270V→300Vでもテスト。無帰還時の最大出力≒1.5Wに変化無し、出力段側の制限と解釈。

30MP27・OTL試作機7 7P管を9本並べますと、いささか窮屈。バラックだからと放熱孔を大雑把に開けたが・・・

これは醜い。本番では真面目にやらないとね。

30MP27実験全回路 前作30A5・SRPPと、前々作30MP23・SEPPでは気付かなかった「棘状ノイズ」を発見。PT2次側にZobelネットワーク追加で回避できたが、AMP側での処置では効かなかった事を告白します。

前作30MP23・SEPPで「懲りたはず」の、上側バイアス方式を追試。後ほど、そのスッタモンダを述べます。

30MP27全段動作初期特性 ACバランスVRをサボって、固定抵抗2.2kΩ刻みの選択方式です。

12AU6(T)なので、μ≒20クラスよりバランスしやすいと楽観しました。運良くそのとおり、27k+2.2kΩの下側負荷抵抗値で良好(最適とまではいかない)な塩梅になってくれました。ただしこれは、SEPPの「上下」出力管の不平衡(打ち消し問題とは別)と込みでバランスを取っているので、前段部だけ完璧な平衡を求めても最適になるとは限りません。

暫定的な負帰還≒17dbで、ソコソコの性能が得られました。無帰還時の「痩せた」波形が「肥え」て、最大出力も1.7Wほどに増加。この時の8Ω負荷時の利得が32dbなので、最終30db超の負帰還を妄想。

ハムがまだ・・・結構出てます。無帰還時3mVは0.7mVに減っていますが、更に半減以下を目指したいのです。負帰還だけに頼るなら30db超要る理由付けに・・・高帰還への言い訳だなあ。

低帰還アンプばかり作ってると「偏る」とでも言っておきましょうか。

このページのトップへ


高帰還への無謀な悪あがき(1)

20120721~超低域発振

超低域発振です。

これはもう「習い性」とも言える、実験先行主義?のツケと解釈せざるを得ません。帰還量を増して、23db時で何か変・・・無信号時のNois波形が、ンHz(数値・波形記録なし、記憶のみ)の周期で揺れています。揺らぎ開始から振幅が成長し、ンVp-p(数値・波形記録なし、記憶のみ)レベルに達します。低域スタガ比の検討を、今頃始めました。

SEPP回路では出力管のrp/2+RLと、結合容量値で低域時定数が導き出されます。その為には、無帰還出力段の内部抵抗値を知らねばなりませんが、30MP27(T)のrp値は当然ながら発表されておりません。武末先生の著書に、30A5(T)をrp≒1kΩと仮定されている記述を見ましたので、当てずっぽうですが30MP27(T)ではrp≒800Ωとします。

3パラなので、rp/2≒133Ω。8Ωを加えて141Ωですので、出力C初期値820μF(正確には電源部の容量値も絡むらしいが、無視)との出力段TL2≒1.37Hz。段間TL1=0.22μFx100kΩ≒7.2Hz。これじゃ近過ぎでしたね。

TL1を0.1μFx100kΩに減らして、スタガ比は10以上に。揺らぎは幾らか落ち着きますが、消えない・・・。まあ、帰還量を減らせば消失する事も分かりきってるのですが、どうも消極的に感じます。たとえば初段のカソードバイパスを開放除去すると4dbの利得低下、帰還量も低下しますが、これでは揺らぎは消えず根本解決に至りません。

rp値仮定に疑念を感じたので、実測を考えました。無帰還時のSEPP出力インピーダンスを電流注入法で調べますと、なんと60Ωとは・・・。念のためON/OFF法も試しましたが同様。つまりTL2は、先の計算値より倍以上高い事になりますが、ホントかね。

後知恵追記:無帰還のつもりが、12AU6(T)カソード結合ドライブ段の“上側電源に乗せる打消し”電圧のいくらかは、下側ドライブ管への「負帰還」に回ると。藤井秀夫氏のラ技記事からの受け売りですが、武末先生もラ技全書で「解りにくく」解説されていたとも。ま、SEPP出力線に信号を外部から注入すれば、打消しコンデンサを経由して・・・。

もうTL1を上げる(0.047μFx100kΩなど)か、TL2を下げる(出力容量の倍増以上の増量?)か、その両方か。特にTL2は電源容量も絡むので半端ぢゃあ意味がありません。最終妄想では、LEAD社のMK-400に両ch収めたいので、実験段階で外部増量が効果が確認できても、困るんですよ。でも、それぞれ試しましたが、変化はあるものの根本解決に至らず・・・

低域だけではなく、高域も10kHz方形波にリンギングが乗ってます。暫定的で過剰ぎみの1000pFを帰還抵抗に接続、確かに過剰だが綺麗に消える。後ほど要微調整。

30MP27実験バイアス2種 30MP23・SEPPでも挫折した上側回路への、Ebb分圧バイアスを、旧来の下側Eb分圧式に改めました。揺らぎは明らかに治まりました。

2回続けてダメ出しされた「Ebb分圧バイアス」には、まだ未練が残っております。なぜ拘るのかは・・・改めて別の機会に。

SEPPでは上側Rgの一端が、出力ライン=上側出力管のカソードとAC的同電位なのが必須です(理屈は文章にし難い)。Ebb分圧式では電源ON直後のカットオフ時と、目覚めてからではバイパス?コンデンサに加わる電圧の極性が異なります。前回同様、安易に1μFのフィルムコンデンサを宛がったのが不味かったのかもしれません。しかし、旧来の下Eb分圧式では、同じく1μFのままのバイパスでも揺らぎが無く。この差が分りません。

注:この頃からVP-7720A・オーディオアナライザーの歪み率計が不調・・・基本波除去が0.1%止まりです。モニタ波形も異様なギザギザ。慌てて信号源のLUXKIT・M-5GLや、0.03%(1kHz)の実力のLeader・LAG-120を直読しても同じ。30A5・SRPPの時にOSC部の故障して、今度はコレかよ~。

急遽、別途装置の手配となり、痛い出費です。なお、レベルメータ部は生きており、その低域レスポンスの良さから、2/3身不随でも手放すわけにはいきません。でもソレも死んだら代わりが見つかるかどうか。

リユース品だそうですが、目黒のMAK-6630に代わりました。デジタル表示に慣れるまで、VP-7720Aのレベル指示部と併用です。指示部のF特もVPの方が優秀で、完全に置き換えるわけにはイカンなあ。

30MP27実験20120726_1 超低域発振が落ち着いたので、ついに30db超の負帰還を試しました。

相対して、電灯線電圧の不定期な揺らぎが浮上しますので、MAKの歪み率指示数値がコロコロ変わります。MAKの入力部だけ、0.47μFの「インチキHPF」挿入。数値の落ち着いた時を読んでます。

MAK内蔵の3種HPFはハム成分も抑制します。低レベルの数値が甘く出るのはイヤなので。

Noisは概ね0.3mV未満で目的を達成。高帰還のおかげなので、自慢はしづらい・・・。

これだけの数値性能を見ると、考え込んでしまいます。ちなみに1.28W時、10kHzで0.2%、100Hzで0.12%、20Hzでも0.15%と、OTLの醍醐味が得られます。ここまでの内容だけですと、まるで負帰還礼賛主義者と思われそうです。いや、自覚の無いソレなのかも知れませんが、この話は別の機会に・・・語尾曖昧。

30MP27実験20120726_2 F特を見ました。1.2Hz~100kHzまではVP-7720A、それ以上はLMV-181Aで読み取り。0db=1Vrmsです。記録が無いので曖昧ですが、無帰還時のTL1≒16Hz・・・0.1μFx100kΩか?と。TL2の出力容量は680μFx2です。

ちなみに初段入力部は、1μF・470kΩの実験用数値です。

30db超の負帰還の割りに高域がイマイチなのは、過剰?な微分補償容量=1000pFの所為でしょう。低域は見事なまで平坦に伸びているように見えます。

30MP27実験20120726_3-4 いろいろ探って、レスポンス低下直前にピークを見つけました。なにか面倒な事を孕んでる予感です。

実はこの実験中の出力Cは、外付けです。願わくば、実験機にマウントされている電源部820μFの1個を、そちらに回したい願望があります。しかしながらこれを見ると、更に増量を要す結果ですね。

これらを眺めていて、どうも平坦すぎるのが気になりました。低域はVP-7720で読んでますが、10Hz以下ではパタパタ指針が揺れながら、振れ中心はそれなりに低下傾向だったはず・・・。

30MP27実験20120726_5 FG-274→VP-7720Aの低域指示値は、3.3Hzで-1db、2Hzで-2.5db、1.2Hzでは-6dbでした。振れの中心目視なので信頼性に自信は無いが、0db/V・-10db/V・-20db共に同様に読めました。

30MP27実験20120726②を、この校正(10Hz以下、10ポイントほど)をしますと、見過ごせないピークだったとわかりました。

いや、本音を書けば「これくらいなら」と、サボりたくなります。同時に、放置するのもなんか気持ち悪いし、ここまで首を突っ込んだのならばと、高帰還も諦められない・・・

結局、引き続き追求します。困った事に理論的な下地が薄いので、闇雲に実験を繰り返すしか能がありません。ご容赦願います。

30MP27実験20120727_1 30MP27実験20120727_2 30MP27実験20120727_3 30MP27実験20120727_4 30MP27実験20120727_5

出力容量の増加を再度「闇雲」に試しましたが、これは根本解決になりませんね。右端のグラフは初段のCk除去、帰還量が減った分心持ち改善か?・・・。なお、全てVP-7720の校正値で表しました。

30MP27実験20120728 初段Ck無しは、総帰還量の減少で雑音・歪み率は悪化。でも何かヒントになった気がして・・・

30MP27実験20120729_1 30MP27実験20120729_2 左は無帰還時のCk 値を替えて低域F特を調べた特性。・・・ううむ、加減すると帯域選択的な補償になりそうな気がします。

右は負帰還時の特性で、若干の改善は見えたかな。記録がエーカゲンで、出力C容量は・・・2720μFだったかも知れませぬ。

3行空けのために・・・こげなことを

この後、低域ピークの問題から一旦離れて、方形波応答を見ました。波形記録は残しておらず、いつもの片手落ちですが「100Hz、1kHz、10kHzとも綺麗だ。」と、メモされています。

この10kHz方形波試験で、負荷開放時のリンギングが派手です。再び未撮影の片手落ちですが「半波長の内に収束するが、最大振幅が方形波振幅2Vppの半分くらい」と、メモされていました。が!・・・その後。

このページのトップへ

波形が上下に揺れ始めました。再び超低域発振です。

負荷開放への「恐怖」は心のどこかに潜んでおりましたが、何か起きるなら高域だろう・・・と考えておりました。まさか低域で再発するとは、これには相当凹みました。

超低域発振1 超低域発振2 左は開放時、右は100Ω負荷時の「発振」波形です。8Ω負荷では消失します。

記述に疲れまして・・・以下、負荷開放超低域発振格闘メモの概略を列記しますと。

20120730メモ、TL1(1μF・100kΩ)>TL2(100μF・0.141kΩ)・・・
20120731メモ、前段とのデカップリング不備を疑い、別電源供給を試すが・・・
20120806メモ、出力Cを22μFにして揺れ振幅は、MAX<0.1Vp-p(100Ω負荷)に減る。ケミコン→フィルム10μFx2も試し同等。しかし・・・
20120807メモ、TL1(0.1μF・100kΩ)<TL2(680μF・0.141kΩ)に戻す。100Ω負荷での揺れ振幅値(MAX<1Vp-p)も戻る。TL1・TL2以外の時定数箇所を想定して、慣れぬ計算などしてみる・・・。電源C増量820μFx4に・・・
20120811メモ、出力Cを3300μFx3まで試すも・・・
20120812メモ、MQ36でも見る、段間の低域微分補償の真似・・・、フッターマンH3文献から、C11・R24(コレの解析記事でも、全く記述が無いCR)の真似・・・

3行空けのために・・・こげなことを

超低域発振3 同20120812メモ、TL1を0.047μFx100kに、出力Cを680μFx2に。この組み合わせは途中でも試してるはずだが、いわばリセット。

同20120812メモ、いつ?なぜ?か1000μFにしてた初段Ckを100μに。100Ω負荷で、0.1~0.2Vp-pに減少。

同20120812メモ、初段SgのバイパスCのADJを思いつく・・・いや、全書012・6336A×2低負荷OTLアンプの文中で、既に回答が示されていました。

20120813メモ、初段SgのバイパスCを1μFに、これで劇的改善した・・・と、

完璧ではないが道筋が見えてきました。100Ω負荷では平均して0.01Vp-p、まれに0.1Vp-pが出て収束します。負荷開放では、MAX<0.4Vp-pがまれに。波形記録失念のチョンボは実に惜しいが、初期の揺れ振幅の1/10~1/100程に納まりました。時折見える増加も数サイクルで収束しますが、不定期なトリガ(ACライン電圧の揺らぎ、と推定)で起きる現象かと。

Csgの塩梅を見ますと、1μFでは5Hzに+0.3dbのピークでした。容量を減らすとピーク周波数は上昇し、ピーク値は微増。0.11μF(0.22の直列)で10Hzに+1db強のピークです。揺らぎ波形・振幅などは同等でしたから、Csg=1μFを選びましょう。

最終形態への収納を妄想しながら、増量したパーツの整理をしました。無論「揺らぎ」の監視を並行しながらです。電源Cは820μFx2に、出力Cも820μFx1にしまして、同等です。ハムはやや増えた様に感じましたが。

このページのトップへ


高帰還への無謀な悪あがき(2)

20120813~

高域発振です。

いつ外した?のか(実験メモでは曖昧)・・・、除去してた初段Ckを再度接続してから・・・の記憶ですが、負荷開放時に1MHz超・2Vp-p超の発振です。6RP15シングル及び、V-FETppでもコレをやらかしてまして、塩梅は異なるが再び凹む。

その凹んだ経験から、対処方法は学びました。旧来の手法ですが、初段負荷抵抗にCR(今回は100pF・22kΩ)をカマす積分補償。それと負荷開放に効果がある、出力端へのCR(今回は0.1μF・10Ω)・・・これも積分補償なのでしょう。

既に設けている、帰還抵抗に加えた1000pF・・・微分補償など、これら三種は相互に関連します。まだ未確認の「容量負荷試験」や、高域(10kHzなど)のひずみ率との塩梅で詰めていく手順ですが、ここではまず「発振停止」を目的に、キツめの数値を選びました。

意味ありげな各種F特を調べました。

概ね懸案が解決した(後ほど思い込みと痛感するが)ところで、ここまで培った?対処手法のおさらいをしたくなりました。手間は食いますが実験機ですから・・・

30MP27実験20120816_1 無帰還時での「そこそこ広帯域」設定状態を作りました。この後施す「狭帯域補償処置」の按配を探る基礎・・・のつもり。

低域は「1dec」くらい拡張したかったけれど、まだ見逃してる箇所がありそう。
VP-7720Aの指示数値と誤差校正した2種併記しました。

高域は・・・初段→次段付近での帯域制限でしょうから、こンな程度かと。

低域特性各種で、VP...の校正値で作図しています。

30MP27実験20120816_2 30MP27実験20120816_3 30MP27実験20120816_4 30MP27実験20120816_5

最適を探る・・・というより、目論みの定数でど~なるのかを調べてみた、というべきか。定数の組み合わせは膨大な数になるので、とても追いきれませぬ。

3行空けのために・・・こげなことを

高域特性各種です。

30MP27実験20120817_1 30MP27実験20120817_2 30MP27実験20120817_3 高域発振に対処した補償の影響を、単独で確認してみました。無帰還です

30MP27実験20120817_4 30MP27実験20120819_1 30MP27実験20120819_2 負帰還時の微分補償と、右2種2枚は組み合わせF特です。

10kHz方形波20120818 半ば余談ですがデジカメ不調・・・R社最後の撮影がコレ。

10kHz方形波・8Ω負荷・高域補償全く無し。630kHzで+2dbピークが出てるF特の時ですね。
この後各種補償の効果を撮影する気でいたのに。

3行空けのために・・・こげなことを

非常にわかりにくい報告とは承知しております。挽回になるかどうか不安ですが、いぢりまわした各部の暫定的採用数値を記録します。

初段カソードバイパスコンデンサ:Ck=100μF
初段スクリーングリッドバイパスコンデンサ:Csg=1μF
初段高域積分補償:100pF+22kΩ(出来れば省略)
結合コンデンサ:Cc=0.047μF
出力コンデンサ:Co=820μF<br> 出力部高域積分補償:0.1μF+10Ω
帰還抵抗の高域微分補償:Cf=1000pF
電源部コンデンサ:820μFx2(倍電圧整流部を除く)

以上で最終形態の、LEAD・MK-400シャーシにステレオ分が収納可能の見込みです。32dbもの負帰還安定性に若干の不満は残りますが、概ね解決の目処が立ったと感じておりました・・・が!。

このページのトップへ


高帰還への無謀な悪あがき(3)

20120819~

直前までの作業の中でも、10kHz方形波応答を並行して見ております。高域微分補償1000pF+出力部積分補償でオーバーシュートは消失しますし、負荷開放も平気です。これに0.01μFを噛ますと発振しましたので、出来れば省略したかった初段部積分補償を加えます。

発振は止まりますが、著しいリンギングは残りました。このまま8Ωも負荷しますと消失しますが、いささか怖い。再び開放にして0.022μFですと、リンギング直前くらいのオーバーシュートへと「穏やか」傾向にみえる。0.056μF、0.1μFの増量では、大きいがオーバーシュートのみへの「緩和?」方向の変化と見えます。あああ・・・デジカメがペケで、ナニ書いても胡散臭いと思われそう・・・。

手元に0.01μF以下の容量が見つからないので、ソレの直列・0.005μFを負荷開放端に・・・

小容量負荷試験で、再び高域発振です。

1Vppを超えるし、ええと・・・周期は0.75μsだ。1.33MHzって?。早速各種補償容量値の倍増を順次試すが、いずれも発振が止められない・・・。NG負荷容量は0.005μFだけではなく、踏みとどまってたはずの0.01μFでもアキマヘン。これ以上に補償をキツくするのは御免被りたいので、違うアプローチを考えました。

かつて、TR式ブースターアンプをこしらえた時、出力端子に各種ケーブルをぶら下げただけで、発振した経験を思い出しました。その際、数10Ωの“安定抵抗?”を直列挿入し回避できました。パワーアンプでそれをやると無視出来ぬ損失を生みますが、無負荷試験なので試してみます。

まず、2.2Ω挿入で0.01μFの発振停止。続いて22Ω挿入で0.01と0.005μFも安定。しかしこれではパワーアンプ失格です。文献を漁りますと。黒田徹氏の著書に、あっさり回答がございました。インダクタンス挿入です。

RTP8010-100M 買った理由が書けない10μHのコア入りインダクタが遊んでます。直列挿入している22Ωに並列接続しました。

サガミエレク【RTP8010-100M】リード型パワーインダクター:L=10μH・DCR=0.027Ω・MAX3800mA、とHPに。

効きます。22Ω並列の10μHインダクタ挿入では、0.001~0.47μF全て発振に至らず“それなり”のリンギングに留まります。あああ・・・デジカメがペケで、ナニ書いても胡散臭いと思われそう・・・。

ちょうどその頃?、とある掲示板の諫言『ゾベルやスナバ、微分補正と呼ばれる物は謂わば設計不良隠しのつっかえ棒です。ゾベルやスナバ、微分補正を使わなくても安定な回路に設計すべきと思います。例え使ったとしても、それは駄目押しの安全策程度に止めて下さい。つっかえ棒がないと倒れてしまうような家は危険です。 』との投稿文が、ココロに刺さる。

このページのトップへ


高帰還ならではの無駄?な悪あがき(1)

20120821~

見過ごせない事態は回避出来ました。ここからは見過ごしたくない?部分へのアプローチです。

負荷開放時の低域発振の残りが気になります。相変わらず、平均0.2Vp-p未満で時折0.3~0.4Vp-pの「収束する増加」がみられます。初段部のCk=100μFと、Csg=1μFの塩梅探りを再試行しましたが、容量の削減が「若干」有効の傾向を示すだけで、なかなか完治に至りません。

正直言って、現在の回路構成・基本的各部定数を根本的に変更しない限り、改善は見込めないかも知れぬと、弱気になっております。いや、はっきり言って「放置する」決断に至りました。いささか我田引水の屁理屈でしょうが、負荷100Ω未満ならガマンできる程度、と見逃します。

最終的には、Ck=100μF、Csg=0.1μFです。波形撮影できないし文章化もしづらいが、時折?の「収束する増加」頻度が少なくなった気がする・・・程度の改善に留まりました。8Ω負荷時で7~8Hzに+2dbほどのピークが残りました。

0.125W(8Ω)・1kHz時の歪みは0.025%で、同20Hzでは0.055%です。充分OTLの能力が得られていると感じます。ちなみにCk=10μFでは、同20Hz時の歪み率は0.07%なので、些細な葛藤が生じる所ではあります。

0.5W(8Ω)・1kHzの歪みは0.05%で、同10kHzでは0.137%と、ナンだか多い気がしました。そこでインダクタ手前を見ると0.097%。前後で結構な差が見つかります。再度、同1kHzではインダクタ前後の歪み率は、0.046%と0.05%。う~んこれもいささか違う。また頭を抱え込んでしまいました。

デジカメ不調のままなので、文章だけっちゅう体たらく。国語も苦手だったんだ。

このページのトップへ


高帰還ならではの無駄?な悪あがき(2)

20120822~

「高帰還アンプの1kHと10kHzの歪み率数値格差は、2倍以内が望ましい」と、高名などなたかが仰っておられたような・・・。でもそれはOPT付きアンプの記事中ですから、OTLならば、もうちっとは改善したいモンです。そこで安直に「コア入り」インダクタが悪者、と決め付けました。

インダクタ失敗作 インダクタ完成品 空芯コイルを巻きました。

LCRメータなどは持っておりません。件のコア入り10μHを基準サンプルにして、電流注入法によるインピーダンス値を得て、目的の(サンプルと同じ10μH)インダクタンスを拵えましょう。

ガマンできずデジカメ買い替え。不在時の波形再撮影は・・・サボってしまった。

左は、試作コイルの残骸。0.29mmφではDCRがバカにならず没。右がマルツで見つけた「高周波ワニス」を垂らしこんで乾燥中の最終インダクタ。1mmφで≒70~75Tとなりました。実装形態も考えなくてはならず都合3層巻きで、結構なサイズです。

10kHz歪み率はインダクタ前、8Ω負荷2.004Vrms・0.093%、後1.947Vrms・0.085%・・・って、なんで歪み減る?。主成分が3次高調波だから30kHzのレスポンス差ってか?。2.011Vrmsでも0.087%だし・・・なんだろ?。単純に、効果を喜びましょう。

20120823メモ、車まで不調に(後ろからカリカリ音、「多分デフでしょう」とサービスマン)・・・・・・・・・・・・なにか不運な今シーズン・・・・・・・・・

このページのトップへ


高帰還ならではの無駄?な悪あがき(3)

20120825~

出力線へのインダクタ挿入は、TRアンプでの常等手段とお見受けしますが、管球式OTL他の幾つかの作例でも発見しました。いづれも結構な高帰還アンプなので、多くは無いのですが既に知られた手法なんですね。

その中に武末先生の作例もありまして、興味深い記述を読みました。インダクタで得た高域安定性の強化に併せて、帰還ループ内の高域補償を緩和する考え方です。そこで初段高域積分補償の100pFを、47pFや22pFに替えて10kHzの歪み率と、方形波応答との塩梅を探って見ました。

47pFでは、インダクタ後で2.014V/8Ω・0.075%です。この際の高域安定度は変わらず維持しております。22pFでは、負荷開放0.0014μF付加の10kHz方形波でのリンギングも・・・ちと減ったかも?。勢いで同22pFに。リンギングの出なかった0.00106μFにも見られるようになった。0.0014μFは変わらず。100kHzレスポンスは-5dbとチョイ良ていど。10kHz歪み率は2.01Vrms/8Ω・0.066%と改善。う~ん、容量負荷安定度とコレと・・・天秤にかけにゃならんのは辛いな。

10kHz方形波20120825_2 10kHz方形波20120825_1 10kHz方形波応答波形ですが、諸条件のメモが無いのです。無負荷時なのは記憶しておりますが、容量を与えたのかどうか、その数値は?・・・

なお、20MHz中華オシロではそろそろ心許ない気分がします。100MHz超のが望ましいとは承知しておりますが。

初段の積分補償容量は47pFに決めます。まあ色々いぢくってきて大体の目処・・・これ以上高性能に出来そうに無いトコロに至ったと感じてます。で、実験機の最終特性をば。

30MP27実験20120826_1 30MP27実験20120826_2 残留Noisは0.15mV内外です。MAK-6630のLPF・HPFは使用しておりませんが、入力部に0.47μFを入れたインチキをしています。クリッピング出力は1.8Wほどで、初期の見込みを相当下回っておりますが、電源部の所為にします。

右は・・・書き忘れですが、0.5W/8Ω時の歪み率の周波数特性です。この測定は初めてなので比較がしにくいのですが、OTLの優位性が低域の歪み率に現れている・・・と、思うのです。なお、出力インピーダンスの測定も「忘れ」ました。30db超の負帰還なので、中域は相当低いと想像しますが、問題は同じく帯域端での増加です。多分ON/OFF法では正確な読み取りが困難と思われ、面倒ですが、電流注入法で「本番」機を調べます。

30MP27・負帰還補償関連まとめ 負帰還補償関連のまとめです。赤文字が試行錯誤の果ての最終値です。

3行空けのために・・・こげなことを

このページのトップへ


ステレオ化「本番」機へ(1)

20120905~

ここまででも時々触れておりましたが、LEAD社のMK-400シャーシを使います。1980年代頃の記憶ですが、UY-807pp(学徒時代品の再現構想)でMK-350を買って・・・挫折。これらが現行品シリーズとは息の永い製品ですな。なお、その時の記憶マチガイでしたが、MK-400の基部・H2は50mmでした。40mmだったらヨソのにしてましたね。

30MP27・OTLシャーシ作図1 30MP27・OTLシャーシ作図2 このレイアウトの為に実験を行った節もありまして、同居のケミコン構成・数量が変われば危なかった、とも言えます。始めからそんな「縛り」があったんです・・・よ。

更に言えば、タマ間隔はもっと広げたいが、400x250ではコレが精一杯。

中央部の「色付き」シンボルは、テストポイントです。各出力管の1Ωカソード抵抗両端の電圧監視ですが、MQ36風のカラクリまで盛り込もうとは思いません。愚直にテスターで当たるつもりです。一番奥の「赤」TPは+300Vラインで、ひとつ手前の「黄色」TPが出力線。SEPP上下バランス監視用です。

TP直前には*kΩの緩衝抵抗を挿入しています。何kΩだったか・・・実験ノートに書き残してないので現物当たるしかないのは情けナカ・・・。

位置決めの最中 ポンチ打ちすぎた 倍電圧上の下ごしらえ

仮組み中 外装は出来た ↑は倍電圧整流の上側ケミコンへの下ごしらえで、バンドとの間に腹巻する。絶縁テープでも良いが、ベタベタするのがイヤ。なお、丸い基板片はやめる。

←タマの熱輻射はベーク板で遮蔽。色がダサい?・・・

内装中1 内装中2 内装の苦労

途中で、前段12AU6×6の点火具合を見ました。Lchは実験機の東芝3本、Rchには松下のを挿したが、う~む・・・やっぱり別会社の直列はアカンね。ましてやtw規定の無い12AU6ですし、今回は松下側だったかの3本分(個々の按配は未確認だが)のH電圧がON→静定までの間に40Vを超え、最終的には37V弱に。東芝3本は最終38V超だから・・・なにコレ?。

30MP23・SEPPから東芝12AU6x4を招聘。松下12AU6は30MP23・SEPPへ赴くことになりました。

このページのトップへ


ステレオ化「本番」機へ(2)

20130331~

中断の多いネタです。この間「4B20実験」に目移りしちゃいまして・・・。

前回までの作業中断時の状況が思い出せなくて、作業再開初期にはエラく戸惑います。具体的には、前回未半田のまま箇所を見過ごして通電テスト・・・おいおい!・・・って、ン10年前に教わったスライダックでAC10Vくらいからの通電開始を多用しておりまして、本機も何度か危ない場面で救われました。セガミ先生、ありがとう。

まずは実験機からタマを移植したLch、無帰還時のハムが増え5~6mVあります。30db超の負帰還でも0.3mVと、実験機より悪化しました。そんなはずは無い・・・とハム退治格闘。なお、このハムは60Hzです。リプル残り風に見えるが・・・おかしいな。実は実験機のハム波形を、撮影も記憶もしておりません。見てなかったかも。

* * * * * * * * * *

20130416~20130423メモ、Rch組み上げ。幾つかのチョンボも。Rchもハム?・・・
20130423~20130426メモ、Rch・12AU6起因のハム発見・・・
20130426~20130429メモ、最後の詰め、音出し
20130501~カバーにFAN
20130505~20130512メモ、ハム選別の後始末・・・

20140515・記 : 実験ノートの記述そのものが乱れております。どこぞの研究所員?みたいです。「見やすく」する意図はありますが、ヨソから貼り付ける度胸がございません。したがってソコのくだりは「不明瞭のまま」進むことにいたしました。真に申し訳ありません。m(_ _)m

内装完了1 内装完了2 道楽といえど、この部品点数に“萎え”かけた時期も。実際、道草食ったしな~。

ん?・・・「この程度で?」との声が聞こえたような・・・

完成試聴中 カバー付けた 30Vレス管シリーズ3機

手抜きも甚だしいのですが、ステレオ化本番機の完成後「大雑把」なチェックのみで済ましてしまいました。概ね実験機の性能が得られた“みたい”なので、このまま聴いておりました。

「爽やかな」音と感じます。夏がもうすぐの微妙な時期に「熱い」アンプを聞くのも一興ですが、「涼しげな」印象すらあります。解りづらい表現ではありますが「Cool」とも違うなあ。このまま聴き続けたいのですが、実は「熱さ」が・・・本機の発熱が気になります。そんな訳で、連続2時間以上聞いたことがない・・・って、なんだそりゃ。

カバーのFANは、内部の熱気を上方へ抜く「吸出し式」です。パンチングの多数の小穴や、カバー「取っ手部」の角穴など、効果の空振りも予想しておりました。「最高」の効きではないものの、それなりに廃熱してくれます。シャーシ本体、側面に振れた指の体感ではカバー付きFAN運転中の方が、カバー無し上面開放より冷めてます。AC100V品を2個直列で回しているので、本来の能力を得ていませんが、今ンところはこれで様子を見ましょう。

サンワDMM・PC-510付属の温度センサーとTemp機能による測定は・・・サボりました。言い訳の多い文章ですな。

完成時の全回路図です。「PCのメモリー・リソース不足」とかのエラーで1枚に全部おさまりゃせン。よって2分割です。

全回路図1 全回路図2

3行空けのために・・・こげなことを

このページのトップへ


ステレオ化「本番」機(3)測定

20140515~

その後の「ぺるけさんネタ」シリーズに“主役”の座を明け渡し、あれだけ苦労した本機に冷淡すぎました。実は地域の試聴会への「初出品」に本機を持ち込む事に決めまして、事前整備も兼ねて「サボりっぱなし」の電気的特性測定を、今頃見ています。ついでに運良く?、ハンダ付け不備も見つかりました。以下、本機の詳細を掲げます。

以下は基本的に、8Ω負荷時の特性です。

Lch入出力特性 Rch入出力特性 基本の入出力特性。

12AU6(P)初段→12AU6(T)カソード結合→終段、のラインアップは、いかにも利得過剰を承知の愚挙?かも。この際だからと、余剰利得を全部負帰還に回した訳です。Lchの仕上がり利得は17.5db(7.5倍)、Rchは17.4db(7.4倍)。

Lchの負帰還量は33.2db、同Rchは32.5db。

Rchだけ調べましたが、無帰還1mVrms入力→下側出力段・G1部が1.08Vrms なので、前段部のA≒1080(+60.7db)。この時の8Ω負荷には0.28Vrms 、出力段A≒0.26(-11.7db)。総合A≒280(+49db)。ただし、少々変動が見えます。あれ?実験機よりも・・・

なお、Rch側の出力管6本は、実験機で使用したもの。なぜか最大出力は2.2Wに増えてます。

Lch無帰還時の残留Noisは5.6mVrmsが、負帰還時0.22mVに。Rch同5.33mVが同0.22mVに。アナライザは500kHz・BW測定値ですが、強大な負帰還で圧縮した結果です。数字だけなら揃ってるのですが、内容は異なりました。

Lchのハムは前段から。ドライブ段後ろで切り離し、出力段の上下G1を交流的にカソード短絡をしてやると、0.5mV台になる。予備12AU6不足で、ハムの少ない球が見つかっておりません。今頃になって追加手配中ですが、東芝球にヨソのを混ぜたくないので大変。癪だが米国球の“揃った”10本一括購入は可能?。

Rchも、同じく段間切り離し・・・これのハムが2mV近い。左右出力段のハムがこれだけ異なるのは、中古球の所為にしましょ。30MP27の予備は無くはないが、無選別。いよいよの時まで取っときます。

実は、20130331~のハム退治できなかった頃、全球のDC点火まで試しました。無帰還時のハムは当然低下して左右共1mVほどを確認。ただし、負帰還時のNoisは・・・0.2mVを切る程度で効果は少ないと思いました。大袈裟すぎる気もしますし・・・。

永い放置の間に、中華オシロが再起不能・・・MiniWatterの前に新調した中古(って、妙な言い方)SS-7810で波形観測・撮影しました。

Lch・1kHz・2W・0.082% Rch・1kHz・2W・0.131% Lch、2W時の歪み波形に、クリップの始まりが見える。元波形では・・・判断できない。この塩梅は電灯線100Vの電圧変動でコロコロ変わるから、2W未満の時もあるので厄介です。

なお・・・Rchの同様波形撮影を、すッ飛ばしてしまいました。

3行空けのために・・・こげなことを

周波数特性です。

Lch周波数特性 Rch周波数特性

Rchの負帰還特性は、入力部の0.1μFに1μFを足して低域制限を緩和して測定していますが、のちに戻します。低域ピークは放置しましたが、これ以上ループ内の挟帯域化をやると低域の歪が劣化しそうなのです。どっちを取るかの妥協です。

ここでもVP...の低域(10Hz以下)の指示校正しましたが、そのためか・・・無帰還カーブが反り上がって不自然に。Noisフロアを校正で数値加算しちゃったかな。

低域レベル違い レベル違いの低域特性を調べました。入力部に1μFを足したRch側のみですが。

OTLとはいえど、OPT付きみたいなカーブでした。検証してませんが、藤井秀夫氏が提唱?した「振幅膨張」なる現象が起きているでしょう。高帰還ですし、TL1<TL2のスタガ配置だし・・・

ウィーク・ポイントと思われる2段目の電源電圧が高ければ、「振幅膨張」は避けられなくても
↓に掲げたような歪みが減る可能性はありそう。出力段の電源電圧で済ませたツケかも。

1.25W・20Hz・0.4% 1.25W・16Hz・1.3% 1.125W・12.5Hz・18%

ちなみに、25Hz・2W時、0.35%。22Hz・2W時には歪みが目視できて、0.9%。

一部?の方々が管球式OTLに半導体素子を絡め、DCアンプ構成にされますが、こうでもしないと避けられないのかもしれません。やりませんけどね。

Lchの方形波応答各種です。

Lch・100Hz・8Ω Lch・1kHz・8Ω Lch・10kHz・8Ω 8Ω負荷時の、だいたい2Vp-pの出力振幅時。(VP-7720Aでは1Vrmsを指示)

Lch・10kHz・8Ω+0.1μF Lch・10kHz・8Ω+0.22μF Lch・10kHz・8Ω+0.47μF 8Ω+各種容量負荷時。0.1μF以下では、波形の変化が見えないので省略。

Lch・10kHz・負荷開放 Lch・10kHz・0.005μF Lch・10kHz・0.01μF Lch・10kHz・0.022μF 左端は負荷開放時。

続いて、0.005μF、0.01μF、0.022μFの純容量負荷時。

Lch・10kHz・0.047μF Lch・10kHz・0.1μF Lch・10kHz・0.22μF Lch・10kHz・0.47μF 続いて、0.047μF、0.1μF、0.22μF、0.47μF負荷時。

3行空けのために・・・こげなことを

Rchの方形波応答各種です。似たような画像を貼るのは、HPスペースの無駄遣いかも。

Rch・100Hz・8Ω Rch・1kHz・8Ω Rch・10kHz・8Ω 同上。

Rch・10kHz・8Ω+0.1μF Rch・10kHz・8Ω+0.22μF Rch・10kHz・8Ω+0.47μF 同上。

Rch・10kHz・負荷開放 Rch・10kHz・0.005μF Rch・10kHz・0.01μF Rch・10kHz・0.022μF 同上。

Rch・10kHz・0.047μF Rch・10kHz・0.1μF Rch・10kHz・0.22μF Rch・10kHz・0.47μF 同上。

狭帯域補償のおかげで、見た目はマトモ。代わりにOTLならではの広帯域性能は犠牲になった態。

出力インピーダンスの周波数特性。

Lch出力インピーダンス Rch出力インピーダンス

電流注入法ですが、信号源+アンプの能力制限で測定電流値は0.1Armsを基本としております。なお、無帰還の低域(50Hz以下)では0.1Armsが得られないので、測定電流の減少を承知で進めました。測定回路はコチラ

負帰還時の中域(500~630Hzあたり)ではLch:0.23Ω、DF値では35近いのですが、狙った数値ではなく「成り行き」です。出力端のインダクタンスの直流抵抗値で、「底」が決まってしまったのかもしれませんが、未検証。

出力コンデンサーが「現実的?」容量値なので、無帰還・負帰還時共に100Hz以下から影響が見えます。無帰還時高域インピーダンスの下降上昇は、出力端の0.1μF+10Ωと、インダクタンスによるものと考えます。負帰還時の単調上昇もインダクタンスそのものでしょう。帰還ループ外ですから。

Rchも似てはいるが、微妙に高め。いちいち吟味・検討する気力は・・・失せた。

歪み率特性。強大な負帰還のおかげで、無残な裸特性の体裁が繕えました。

Lch歪み率特性 Rch歪み率特性

Lchは出力管の「選別」不足の松下6本・・・と、言い訳しましょう。Rchは「ソコソコ」揃ってるつもりの日立/早川6本。だからなのか、歪み波形の2次成分がLchより少なく、カーブにもその差が出てます。しかし数値は多め。

本来なら「安定化」されたAC電源を用いるべき?検査。各球の電極電圧と、出力段の各Rkの電圧値。

Lch各部電圧 Rch各部電圧

Lchの出力管6本のバラつきは気になるが、それでも致命的動作不良が「見え」なかった。なお、30MP27は5極管ながらIg2は少ない印象。
くどいのは承知ですが、Lchの30MP27は、松下。Rchは日立+日立OEMと想像している早川球。混ぜられません。

大雑把ですが、静止時と最大出力時の電圧・電流値も見てみました。30MP27(T)の許容Pp+Psg値は不明ですが、最大出力時の6本分総入力電力は66W(H電力を除く)ほど。単管Ppmax≒10~12Wだから、低負荷OTLとしてはマシな方かと。しかし、中古球の「寿命」など予測は不可能です。

片手落ちをやらかしました。各球のH電圧を“改めて”見ておりません。折に触れ点検してきた記憶では、12AU6では12~13Vくらい。30MP27では29~31Vの範囲だった・・・はず。ただしAC元電圧の記録に基づかない、き・お・くッ。

このページのトップへ

以下は、大概サボってきた測定項目です。作りっぱなしでは分らなかったモロモロが見えて興味深い。しかし手間はかかるしキリが無い。

chセパレーション chセパレーション特性。

ほぼ完成にまで至らないと、調べられない特性です。なので、測定してから「ホッと」するか「ありゃ~」なのか、毎度スリルを感じます。

「ホッと」しました。予想外に良かったので、なにかチョンボしとらんかと疑る気分でもあります。なお高域は、1Vrms出力の波形歪み上限までです。測定最高周波数でも。目に見える「三角波」風に歪んでおり、これ以上では1Vrmsの振幅が得られません。左右で上限が異なるのは・・・いささか気になります。

R→L chセパレーション3種 やっぱり気になるので、条件を変えてみましたら、やっぱり。

Volを絞ってみました。-6db位置が最悪だろうとの想定です。信号注入側chの出力は、信号源側で同じく0db=1Vrmsに設定し直したもの。

コレはもう・・・入力VR内部構造に絡むとしか考えたくない。なお、R→Lでの同様測定はサボりました。似たよーなモンだろうと思います。マルツパーツで買ったLinkmanの、R1610Gシリーズかと思う安物Volですが、ALPSのRK-27シリーズではど~だか。でも、入れ替える根性は無いし、スペースも無い。

3行空けのために・・・こげなことを

Lch負荷抵抗値対最大出力特性 Rch負荷抵抗値対最大出力特性 久々に見た負荷抵抗値対最大出力特性。

AC電灯線電圧の変動でクリップレベルが変わるので、これも安定化が必須の測定と思われる。当然そんな設備が無いので、数値の信頼性は・・・・。

各負荷抵抗の最大出力時のEbb変化も調べようと思い、途中まで拾いましたが、同じく電灯線電圧の変動を受け信頼性に乏しく、隠蔽。

Rchのみ200Ωまで測定・・・一貫性の無さが露呈。最適負荷抵抗値は、125~160Ω間(9W近い)かと。片chの出力段、3パラ総Ibmaxも併記しておりますが、総Ibo≒90mAから考えると、3倍未満。浅くはないが、AB級範囲と見ました。

クリップ出力は、MAKのモニターアウト、歪み波形上の「欠落・・・というか凹み」を見て判定しました。その際に歪み率数値も眺めてもいましたが、高負荷抵抗時(記録忘れ)には0.00%台にも至ります。出力段の、最適負荷抵抗値動作による歪の減少もありますが、負帰還量の増大も加わります。

ところが、懸案の「超低域発振」状態にも近づきます。不規則な・・・しかし、何か?をトリガにして発生してる様相の「揺らぎ」が浮かび上がりました。本機の高帰還対策では、不十分なのです。いや、負帰還量が多すぎなのでしょう、製作者の技量不足とも言えますが。

SP出力端子・ON SP出力端子・OFF 電源ON-OFF時の出力端子電圧変化、8Ω負荷時です。ウチの414-8Bでも“見えないし聞こえない”が、コーン紙の動きは指先に感じます。

左右chの時間差は、出力管のブランド差か?。Lch・松下、Rch・日立/早川球混用・・・。

出力には約+2mVのDC分が出ます。初段のカソード抵抗100Ωの「上」から、負帰還抵抗を経て表れたモノでしょう。8Ω負荷に流れ込む電流は、250μA程です。出力コンデンサの漏れ電流もあるでしょうが、個別実測390Vdc印加時で20μA程のモノ(が実装されてるかどうかは定かでない。同一品種を4個調べたくらい)なのです。

SEPP出力ライン・ON SEPP出力ライン・OFF 照明の反射でオートフォーカスがボケたみたい。再撮影は・・・サボります。

回路内部、SEPP出力ラインのDC電圧変化。ON直後の8V台は何処から?・・・。打ち消しCへの充電?・・・。

5行空けのために・・・こげなことを

負荷開放・DC結合測定 負荷開放・AC結合測定 負荷開放・AC結合測定

見せたくない「負荷開放」時のSP出力端子部・発振?波形。低域ピークとの関連はあるが、結局完治しない(出来ない・・・いや、妥協した)のです。

左端はLCDオシロのDC結合測定。ROLLモードの「繋ぎ目」で撮影してしまったが、周期はともかく振幅の変動を捕らえたトコロなのです。大きい部分は±0.4Vpp(10:1プローブ使用)近い。平均して0.2Vppほど。なお、DC≒+0.2Vが出てますが、これも初段のカソード抵抗100Ωの「上側」電圧でしょう。

中央は5s・SCROLモードのAC結合波形。V軸を上げて・・・概ね±0.1Vppが続いてた。周期性を感じるので「発振」と解釈したが、本当のところ良く分りません。

右端は、上記の途中で8Ω負荷を接続。接触時のチャタリング?(手作業です)が見えるが、その後は大人しい様子を捕らえたもの。

このページのトップへ


ステレオ化「本番」機(4)試聴

20140525~

久々に音を聞きました。今年初めてかも。

妙な涼しさだった5月も終盤の今日は、どうやらコレが平年並み?と思わせる暑さです。で、“熱い”本機の音は、変わらず「涼しげ」で「爽やか」です。いや、イーグルスなら「爽やか」でイイのか。

WAR・PLATINUM JAZZ “真っ黒6人+白人一人”の「WAR・PLATINUM JAZZ」です。

BASSの「ゴリゴリ・ブリブリ」感はいささか薄い。まあ・・・小出力のアンプで聞く音楽ジャンルでは無いのでしょう。でも、妙に“大味”で垢抜けないけれどGroovするこのバンドが、不思議なCool感を伴って聴けます。暑苦しくない「WAR」も悪くない。

Average White Band・CUT THE CAKE 近年お気に入り、“白人5人+黒人一人”になってからの作品ですが、「Average White Band・CUT THE CAKE」。

リズムセクションを聴き込む性癖の製作者ですが、このバンドの二人のギタリストによる、絶妙なカッティングが明快に聞こえます。どの音がオニー・マッキンタイヤで、どれが・・・ヘイミッシュ・スチュアートか、までは解りません(曲目によってはBASSのアラン・ゴーリーまでも)が。

件の試聴会には間に合う、いや間に合わせた。次に述べる事柄を除けば・・・

このページのトップへ


ステレオ化「本番」機(5)まだ終ってないけど・・・

20140526~

負荷開放「発振?」は、ステレオ2chの波形に相関が・・・同一ではないが、相当似ていると気付きました。特に位相は、一致して見えます。両ch共通の現象は、電源回路・アース絡みかと感じますが、モノ実験でも見られた事を考えると、厄介ですな。もしかして「モーターなんとやら」・・・?。負帰還ループ内の「位相余裕不足」で発生する発振なら、左右chの位相が揃うとは考えにくいのです。

既に、「高帰還への無謀な悪あがき(1) 20120721~」の「20120731メモ、前段とのデカップリング不備を疑い、別電源供給を試すが・・・」で、モーターボーティングを疑う実験・処置を行っておりました。この時は、初段+位相反転段に、別トランスで得た+300Vdcを与えました。効果なしの結果でしたが、後に「20120812メモ、初段SgバイパスCのADJ・・・」で得た効果以降、アタマから離れていました。謎解きは果てしなく・・・。

おさらい:モーターボーティングを調べますと、3段増幅以上の回路で、各段?の電源デカップリング不足が原因とされる「ボコボコ」音を指す説明が多い。しかし“原因”に関わらず「ボコボコ」音が出る“現象”そのものを称している記述も見ます。

個人的には「前者」の解釈を支持しますので、その視点からアプローチしてみようと思います。しかし、試聴会に間に合うか?・・・。

→←→←→←→←→←→←→←→←→←→←→←→←→←→←→←→←→←→←→←→←→←→←

6月1日、地域の試聴会に本機を出品。↑の事は伏せたまま鳴らしました。参加作品中最小出力の本機で、ン㎡か分りませんが、学校の教室ほどの部屋。正直言ってクリップ直前の「ギリギリ」パフォーマンスだったかもしれません。

それでも97dbとお聞きした「****」SPのおかげで、事無きを得た次第です。試聴会の先輩方々のご配慮に感謝。

MJ201*年**月号 MJ201*年**月号に掲載された、試聴会の紹介ページです。右上隅が本機。

個人情報を黒塗りしたが、この号をお持ちの方には解ってしまう中途ハンパ。

3行空けのために・・・こげなことを

30Vレス管シリーズ3台が終了しました。未開示妄想中のOTLネタは多いのですが、収集中の25E5系列球に進むのが“正しい”アプローチかと存じます。6R-A3辺りが安けりゃソッチの方がラクなんでしょうけど、6080はまだ敷居が高い印象なのです。

このページのトップへ


マッチングトランス実験

まだです~

「マッチングトランス実験」を絡めたいと考えました。167Ω:8Ωのインピーダンスレシオは本機に最適です。なお、167Ω:16Ωフルタップに8Ωをカマす仕様外の使用方法が「良い」と感じましたので、それも試してみたい。

以下、工事中・・・。

このページのトップへ


完了品へもどる
HOMEへもどる