4P55 シングル ステレオアンプ 手抜き版

20210504~

「Microsoft Edge」のリリース後は「internet explorer モード」で、古い文法記述のまま書き続けておりました。が!・・・2025/11月以降、ソレの利用が妙な塩梅に。顛末には触れませんが、イマドキのHTML5記述に改めつつ、「Microsoft Edge」でもサイト内リンクへ飛ぶように「name属性」→「id属性」への変更を進めつつあります。本頁については未だ一部にとどまっておりますが、誠意対応を心掛ける所存でございます。なを、Google Chromeその他のブラウザは試しておりません。悪しからず・・・m(_ _;)m


はじめに

NECと日立の4P55 理性を失ったヤフオク漁りのツケともいえる新規ネタ。停滞している4P55/4B85シングル実験からの派生ネタ・・・と言い換えても無意味ですなあ。

言い訳は聞き苦しいだろうと重々承知ですが、元ネタの大仰さにいささか情熱を失いかけてます。ラクしたい思惑が透けるような手抜き版でも作ってみたら、モチベーションが復活しないかなあ・・・と。

←画像は、東芝製が圧倒的?に多い(と見た)中で散見された、非東芝球の落札品。あと・・・TENが出たらぜひコレクションに加えたい。某サイトで、2016年に出てたのを確認出来たから、TENにもあるのだと承知。ドコゾのOEM品でもイイっ!・・・

2行空けのために・・・こげなことを

2019~2021の待ちぼうけを経て・・・

TENの4P55 その後タマタマだろうTEN球の出品が続き、半月ほどの間に4本もGET。経済的負担は重いが、目論見が叶う幸運に感謝。いや、出品者に・・・ってか?

計四社の4P55が揃っても、中身の酷似さにはいささか拍子抜け。製造は一社だけ・・・と言われても、ふ~ん・・・そうなんだ・・・くらいの感慨。

物欲は収まりつつあるが、まだドコゾかでも出しとらン・・・ってな妄想は残る。あの四社以外だと・・・松下?・・・方向性がちと違うしなあ。JRCのあの資料には載ってないし・・・ココまでか?


目次

手抜き構想
手抜き実験
手抜き工作
手抜きの後始末・・・
手抜き測定
手抜き試聴
日立版・・・まだです。


手抜き構想

20210504~

4P55(だけでは無い)と、FW-50-3.5S(だけぢゃ無いぞ)が余る程の、愚かな蒐集癖。コレで一品作ってみようか・・・と。

手抜きプランその①、旧タンゴMS-330Dで。

MS-330D 手抜き電源 新調となるのはイタイが、FW-50-3.5Sに合う形状。手抜きと見た目と出費の相克に、複雑な気分ですが・・・

この頃のMSシリーズにはヒーター巻き線×2を、主巻き線に「足せる」仕様です。同-330(D)ですと、185V+12.6V=197.6Vが得られます。元ネタ構想より減電圧動作にならざるを得ませんが、ステレオ分DC200mA超にも余裕あり。手抜き①です。

6.3V3.5A巻き線一つ当たり、4P55一本と1A未満の前段管が点火できそう。

WEBで拾った↑MS-330Dの端子版画像で、まだ買っていない。ちなみに「TANGOロゴ」が古い頃?っぽい。

* * * * *

手抜きプランその②、安易なカソードバイアス出力段。

手抜き出力段 負荷線計算 上記MS-330Dで期待するEbb≧520Vで再試算。Ibo≒100mAはFW-50-3.5Sの定格上限だし、Ppmax=120Wのタマとしては役不足で勿体ない気もするが・・・

元ネタのEb=600V試算では20W超は堅いのですが、Eb≒500Vでも20W近く出てくれそうな楽観。Ec2=200Vのままでは負荷線が肩から降りちゃう?が、Ek≒20V分を差し引けば頃合いにならんかな?・・・と楽観。もうシビアには考えない手抜き②。

MS-330(D)には、固定バイアス用の60V巻き線もあるのですが・・・コントロールグリッド電流過多の個体に対する安全対策的に期待するカソードバイアスプラン。なお、定格規格上のRg1上限値100kΩは怖いので、Rg1=10kΩに決めちゃいます。

4P55/4B85シングル実験のおさらいで大風呂敷?を広げちゃったG3活用は・・・全く念頭にありません。アレは無かったことにしたいくらいなんですが、まあその~・・・思いついて試した(ハンパ過ぎたかも?)けど、全くの肩透かし。今更の弁明ですが、期待していた肩電圧の低減が明瞭に表れたとしても、本件に宛がったFW-50-3.5SとMS-330Dで決まっちゃったような動作条件では、仮に拡大できたとする領域に負荷線が届いてない気がするのです。虚しい言い訳ではあるが・・・

* * * * *

手抜きプランその③、6R-R8系ドライブでCR結合。

6R-R8 負荷線計算 所要ドライブ電圧は15Vrms未満なので・・・と楽観。心配なので、ちと試算。Ec2条件のバリエーションが乏しいし、米404Aのデータで代用。あのガタイで、ibmax>20mAが難なく得られるのは凄いと思ふ。

標準動作例のEb=Ec2=150Vで、Ib=13mAも流す動作基点どおりではないが、似たトコロ(目盛上の都合?)を通るDC負荷=10kΩと、交流的に並列される次段のRg1=10kΩとの合成値、5kΩの負荷線を併記。

左から、90's蒐集の東芝NEC、そして4P55の蒐集と共に集めた、日立TENの6R-R8。ブランド統一が可能なのは単なるお遊びですが、気分はよろしい。同等管と伺う松下6RR27もあるンだけど、相方がいないなあ・・・

本音は、キリの良いEc2≒100V条件でやりたい。Vz≒100Vのツェナ一本で簡易安定化出来る・・・ってな「最適化」は二の次の理由で。特性曲線では想像するしかないが、Ec2=100V時のゼロバイアス曲線は・・・なんとなくEc2=130V時のEc1=-0.5V曲線付近かとコジ付ける。ややカットオフ寄りの動作基点ではあるが、Ebb=240V、Eb≒120V、Ib≒12mA、Ec1≒・・・-1.5V?かなあ・・・。

404Aと6R-R8の公称特性数値に若干の差が読めるけど、アテヅッポウではあるが・・・gm>10mSだろう目算で、A>50を期待。カットオフ直近まで振らなくても±20V(先頭値)は出る見込み。頼りない設計指針だが、作例の乏しい球種を選択したツケとも言える。

小粒な球にP損失>1W。Pg2損失は分からぬが、0.5Wを超える気がする。寿命は考えたくない・・・思考放棄。

* * * * *

手抜きプランその①~③の合体回路

構想回路 増幅部の絵面だけは簡単に。電源部はソレナリに面倒臭そう。一部回路定数を書き込んでおりますが、(仮)です。

B電源は手抜き①のとおり。倍電圧の中間から安定化のEc2≒200Vを得ますが、初段のEbbは非安定化のままの倍電圧中間の≒260Vから、若干のRC蘆波を介した≒240Vとします。

初段のカソード抵抗のバイパスコンデンサーを省いて書いたので、前述のA≒50の見込みは無理だと思うが・・・細部の検討は後回し。回路の骨子だけですな。

最小60sのH余熱時間は、有体だが自身初めてのタイマーリレーで。受信管ぢゃない煩わしさですが・・・この手の道楽では避けられませぬ。

Ec2の起動はEbbの後にしたくて、いささか工夫をしたい。なを、タイマーリレーの使用例を、送信管やらOTLアンプから得ますが、多くはリレー接点にナニガシかの固定抵抗が並列されてます。タマが要求する余熱時間(4P55は最短60s)の最中に早くも、ナニガシかの電圧が印加される使い方だけどイイのか?・・・との疑問に、解は見つからない。とにかく、はぢめて使うのですから気になっちゃって・・・

* * * * *

いささか手抜きかも知れぬ意匠プラン

構想意匠 FW-50-3.5S×2とMS-330Dを三つ並べたありきたりのプランに、ゴツいタマとチンケな前段球のコンビは個人的嗜好です。左右対称配置を左程好まない(でも作った事はある)のですが、総損失≒65Wほどになろう出力管は、両コーナーへの隔離配置がヨカロウ気分で、何となく・・・の手抜き?

長方形で描画を手抜きしたが、バンドカバー型CHの1H400。妙に浮いた選択ですが、体裁が揃うMC-□-〇〇〇Dの手持ちナシ。個人的な許容範囲なので・・・

←400×270サイズで作図してしまったが、LEAD・S-2が近似か。t=1.4㎜で三種四個のトランスに耐えられるか心配ではある。

スミマセン・・・上面乗せCHの固定ネジで、真下の内臓部品を固定する意図もあります。1H400の内臓も可能かと存じますが、シャーシー表面に「ネジ頭だけ」が露出してる事に耐えられない、偏った感性なのです。

なお、エレキットあたりの画像記憶が染みついてるのかも知れぬ感じの印象の・・・パーツ配置。CHを内蔵すりゃモロパクり?

このページのトップへ


手抜き実験

202105xx~

実験ナシ即本番機・・・と、そこまで徹底した手抜きをする勇気はございませんので、ソレナリの手抜きをした実験を。

MS-330Dの実験回路 MS-330Dの実験画像 MS-330Dの手抜きプランその①で、520V出るかどうかの確認から。

いささかギリギリの結果でしたが、まあその~・・・製作を断念するほどでは無い・・・と、虚しい弁明。

リプル電圧もソレナリに残留しますが、多極管の高rpに免じて放置。結果は後ほど・・・

手抜きプラン①そのマンマ実験ですが、無思慮に調達した「TANGOロゴ」が新しいMS-330D↑には、185Vへの6.3V巻線足し表記が御座いません。御座いませんけど、やらなきゃプランがパーになるのでやっちゃう危険な賭け。

出力段だけの実験

4P55の実験回路 4P55の実験画像 手抜きプランその②で、実際何W出てくれるかどうかの確認から。

初期の750V給電実験(東芝球だが)から予想してた、Ec1≒-20Vよりも浅めの結果に、ちょっぴり嬉しい誤算。それもあってか、出力段のA≧1にも同様。

ここではまだ、全安定化電源供給と、治具ドライブのインチキをします。電源事情と前段事情?で“劣化”するだろう性能は、後ほど本番機で晒します。ちなみに、実験全景の右端に映ってる1H400と800μF×2は、多分±100mAを超えるかも知れない振幅のプレート電流変化を「出来る限り」菊水電源に通さないように設けたモノで、ン10Hz以下では効きが乏しくなろう事は承知。

4P55出力段のTHD チョッピリ期待してた20Wには届かぬが、タマの規模にギリギリ叶う(と、書くしかない)結果でした。まあその~・・・まだ製作を断念するほどでは無い・・・と、虚しい弁明・・・

実はコレ・・・9Vrms/8Ω≒10Wまでは、MAK-6630のOSC出力で測定。10Vrms/8Ω=12.5W以上でブースター入りの2種合体グラフです。

送信管≒直線性が良い・・・の先入観を覆す、ありていな受信用出力管並みのTHDは・・・容認する。低レベル領域での100Hzカーブの乖離も・・・容認します。

4P55出力段のF特 タマの事より、OPTの高域凸が気になります。低rpの高名?な三極管でしたら大人しくなるのかも知れませんが。

そして・・・大層な組み合わせの割に狭帯域。低rpの高名?な三極管でしたら・・・もっと伸びるンでしょうなあ。

12.5W(1kHz)レベルで低域の、OPTコアが磁気飽和が見えるかな?と波形も観察してはいたが、実際にソレらしいゆがみも見るが・・・意外に軽微で、ゲッソリとは痩せこけない。30W/40Hzの公称出力容量から、8.1V/Hzなる数値を得て・・・12.5W/26Hzと換算。なんだか不毛な屁リクツだが、更に高レベルで調べないと、FW-50-3.5Sの腰砕け波形は見られなかったのかな。ちなみに1kHz以上の12.5Wレベルは見てない手抜きしてます。

50%ULタップがあるけど、妙なカラクリを駆使してまで使う気にはなれませぬ。よーするに、手抜きッ!

db換算を手抜きしたグラフ↑なので紛らわしい事この上ないが、縦軸は8Ω負荷への出力電圧値です。そして、これも手抜きだが・・・1kHz時の出力電圧ではなく、入力電圧を1/10Vrmsに設定して測定したデータであります。なぜそのようにしたのかは自身ナゾですが(実験メモにも書き残していない)・・・二次8Ω出力までの増幅度≧1ってな近似値だったからも。二種カーブそれぞれの1kHz出力は、0.125Wや12.5Wをチョッピリ超えてるのだけど・・・まあイイかと。

どーでもイイ事でしょうが、FW-50-3.5Sの一次端子にはP-SG-Bの間に未接続のピン?が立ってます。まるでPP用の端子を流用したかのようで・・・いや、実際そーゆー事かと邪推します。で、内部の本体は・・・コアをシングル用に組み替えただけのPP用巻き線トランスそのままぢゃねーの?などと陰謀論を呟いてみたりして・・・

気になったので、水増し実験を

FW-50-3.5S単体の手抜き高域特性試験回路 FW-50-3.5S単体Rs三種 左の回路で実験サンプルのFW-50-3.5Sを単体測定しました。DC重畳ナシ、1kHz以上だけ・・・の手抜きですが。

出力管のrpを模したつもりの、信号源インピーダンスRsを三種与えて・・・教科書的な差異は得られるものの、高域凸そのものは健在・・・こーゆーOPTってか?

FW-50-3.5Sの個体差 一次逆転 実は計四個(も)入手してるFW-50-3.5S。Rs=10kΩで全部調べてみましたら・・・凸は見事に近似。やっぱし・・・こーゆーOPTってか?

最後に、1次の極性逆転実験。端子表記やら先達諸氏らの採用作例記事からは、二段増幅(帰還)向けと思い込んでるが、念のため。

タンゴ製品の幾つかで、極性選択は二次側で・・・との注意書きを読んでもいますが、上記の意図はそのことでは無くて・・・1次側の接地電位(AC的な)推奨端子がどっちなのか、を確かめたかったのです。FW-50-3.5Sでは後年の●表示ではなく「Start」表記ですが、ソコが接地電位ですね。相対する端子が「P」ですから当然でしょうけど。なを、佐藤定弘氏の「6B4Gシングル・ステレオアンプの製作」記事で、本件近似の高域凸をとらえたF特グラフを見つけて・・・コレで納得・・・ちゅうか、諦めが付きました。ちなみに、ASANO氏やATARASHI氏らの採用記事では100kHz未満までのデータでして・・・参考になりませんでしたーーーーm(_ _)m

同じ平田電機タンゴのU-808や、まだ開示を控えたい格上の3.5kΩ品には、あんなド派手な凸はありませぬ。格上のは後発モデルだが、もしかして・・・FW-50-3.5Sって、U-808より古かったっけ?・・・。1973年版のカタログには両方とも載ってるが・・・

水増し実験は終了・・・m(_ _)m・・・

前段だけの実験。↓の小さな文字で、ハンパな手抜きを愚痴っております。

出力管の4P55を構う実験ほどの「喜び」は無く、その実験ボード左端に組み込んだ、6R-R8のアクロバット実験部分を撮影すらしていないご無体な扱い。まあその~・・・昔の実験も、後半からは暗黒史なのです。ちなみに、結構マヂメなデータ採取してた前半部分ですが、二次歪み消失ポイントの発見に費やされ、本件に即活きる知見は無い。まあその~・・・要するに・・・やっててツマラナイ実験なのです。

6R-R8段の実験回路① 6R-R8段のTHD① 手抜きプラン合体の前段回路は、キリの良い数値定数とCk無しの・・・簡単なのを目指していたみたい。

結果は利得不足で、Ck無しが効いた・・・効きすぎた?かもしれぬが、その甲斐あってか重い負荷でも割と低歪み。次段Rg1=10kΩに耐えてくれた掴み実験ですな。

6R-R8段の実験回路② 6R-R8段のTHD② ナニ考えたンだか・・・東芝資料の標準動作例近似条件で実験してました。Rk≒108.8Ω?の理由や根拠がメモされておらず、胡散臭い事この上ないが・・・

まあその~・・・標準動作例からはかけ離れてないだろうgmが伺われて、コレで由としたみたいだ。4P55側のコンディションさえ良ければ、Rg1=100kΩで受けられ、A≒90(+39db)が得られる。結構な高帰還まで視野に・・・

実験②は、本機の電源事情に合わず・・・やりゃあ出来るが、出力段Ebb≒520Vから得るのは、電圧の帳尻合わせで余計な発熱が無駄っぽいし、発熱部品の配置始末がメンド臭い。まさか倍電圧中間の260Vに、空いてるバイアス巻き線で整流平滑した別電源を、ソコに上乗せするのも・・・同じくメンド臭い。簡易安定化する予定の4P55用Ec2≒200V電源と共用する手もあるが・・・6R-R8の動作は窮屈っぽい。しかし、このEbb≒200V動作も実験すればよかった気もする。そーなると、Ec2電源が賄う電流値は倍増程になろうから、MOSの放熱器の手当ても目論見より大きくなる気がするし、置く場所にも絡む・・・などと後悔しまくりのハンパ実験終了・・・

まあ、実験①の電源事情で進める手抜きです。Ck付きでも次段Rg1=10kΩでは・・・A<50確定ではある。負帰還量は成り行き次第となろうが、出力段のA≒1・・・ってのが救い?かも。

もう合体実験を。

全段合体実験回路 出力段のRg1=10kΩ時で8Ω負荷までの総合裸利得は+35xdbに。近年の仕上がり利得A'≒17dbにすると負帰還量は20db近くになりそう。いささか恐れ多くもあり・・・まずはA'≒+21dbほどに。

書き込んでない段間容量値は・・・1μFだった記憶。他にも無記名のCRは、忘れたが・・・ありていな数値のはず・・・

後で気づいたのですが、負帰還の関連抵抗は・・・220Ω→10Ωってな、経験のない低抵抗値。コレで下記の測定まで見て気づかなかった不明を恥じております。どうかしてたンだろうか・・・オレ。

全段合体実験THD もう負帰還時THDを見てしまった。

まあ最高度の性能など目指さないし、4P55では無理。で、負帰還量なりのありていな歪率に落ち着く。残留Noiseを調べてない手抜きだけど、全菊水電源供給としてはイマイチの感。おかげで?100Hzの低レベル歪が隠蔽された。

無帰還THDは、図中の5.68Vrms/8Ω≒4W時だけ採取。2.5%(1kHz)でしたが、前段とのハンパな二次歪みの打消しが行われている模様。ココを追及する気は・・・無い。

3行空けのために・・・こげなことを

同じ条件で調べるのが道理だとは承知。でもナニを考えたのやら、負帰還量を増やした・・・13.4→15.5db(ハンパだなあ)・・・F特データしか採取していない手抜き。

全段合体実験F特① 中域で-15.5dbの負帰還量でもイマドキでは高帰還の部類でしょうか。確かに帯域端の振る舞いは厄介そうではある。

高域の凸はOPTの癖そのもので、放置してイイものならむやみに手を出したくない気分。そんなワケはなかろう・・・が。

負帰還時の低域凸以下での急激な下降は、もしかしたらFW-50-3.5sの磁気飽和なのかもしれない予感の想像。1Vrms=0.125W/8Ωの中域振幅に過ぎないのですが、5~6Hzではキツイのでしょうな。ちなみに、30W/40Hzの耐量から・・・8.1V/Hzを得るが、5Hz時では0.5Wの耐量と換算され・・・アレ?・・・

初段rp≒100kΩ(アテズッポウ)と決め、初段RL=10kΩと次段Rg1=10kΩから、段間のTL1≒8Hzと計算され、出力段のTL2≒32Hz?との低域のスタガ比≒4となる半端さ。15dbチョイの負帰還には不足なんでしょうか。それと・・・Ck=470μFとOPTの一次インダクタンスが醸し出す共振峰(ぺるけさんの教えによる)も絡むのかも知れない諸要素を含め・・・負帰還設計計算などしていない「手抜き」が露呈。

再び・・・同じ条件で調べるのが道理だとは承知。でもナニを考えたのやら、次段のRg1を22kΩに変えて初段利得増を期待し、また負帰還量を増やした・・・15.5→17.5db(ハンパだなあ)・・・一貫性を考慮していない手抜き。

全段合体実験F特② 日立4P55のサンプルだったらと、Rg1を22kに変更。初段のA≒65.3(+36.3db)で、総合A≒75.2(+37.5db)への増加。前回同様のRnf=100Ω+56Ωで、仕上がりA≒10(+20db)ピッタシに。

同じぢゃない負帰還量のまま、段間容量を増やしたり、Rnfに222J(2200pFか?)を並列したりの、右往左往実験。

定番だろう高域微分補償の222J(2200pFか?)は、負帰還抵抗値が低すぎてか・・・あまり効いてない気がする。凸はOPT由来のアレですから「ソレが効く」気もしない。ナニが効く?・・・

なお、負帰還増でのTHDを採取してないのは・・・手落ちだ・・・

次段Rg1を22kΩにしたけど、1μFでの段間はTL1≒5Hzへの移動でも、プチ負帰還増量と相まって、凸の改善が見えづらい。結合Cを力づく?の増量でTL1≒1.2Hzまで下げたが・・・結構ガンコではある。毎度の入力部で低域制限、隠蔽・・・しようか。

TEN「2019G」 一貫性の無い実験を終えて・・・そのついでに。

日立のサンプル「18293」ばかりで実験をしておりましたが、冒頭で「嬉しそう」に掲げたTEN球から「2019G」一本だけですが、出力段のみのテストを。

チョッピリ多めのIboが関係するのか知らンが、感度もチョッピリ高め。手抜きだがMAK-6630だけで15Wまで出まして・・・お仕舞。些細な違いをもう一つ書けば、Rg1=22kΩ(直前の実験を戻してない手抜き)のままだが、両端電圧は小さくて好感。

TEN「2019G」THD 1kHzだけの手抜きですが、その15WまでのTHDは日立球近似で、安堵しつつ・・・お仕舞。

そして、NEC球まで調べる根性は・・・無くなった。

この後間もなく、シャーシ加工に進む勇み足的愚行をします。早く角型ケース入りトランス三つを並べたい、4P55を挿して容姿を愛でたいッ・・・ってな感情。しかし・・・手抜き実験のツケが回ってきたようです。

# 〇 $ △ % □ & 

いささか「手抜き」はマズいンぢゃなかろうか・・・と、思う案件が御座いました。構想でも述べた、4P55が要求?するH余熱時間に絡むアレコレです。案外余計な心配だった・・・てな結果に終わるかも知れませんが、それならソレで歓迎し、受け入れますよ。

送信管やOTL好適球で求められることが多いソレですから、参考作例はソレナリに多く、市販のタイマーリレーでやる事に異論は・・・若干あるけど、他に妙案ナシ。気にしてるのは、具体的には、リレーがONした時に爆音が鳴るンぢゃあないかと。

出力段で予想される爆音のメカニズムですが、60sのH余熱が終了していますから、Ebbと同時のEc2印加では瞬時にIbが流れ、OPT一次側の逆起電力が発生。当然二次側にも伝送されるワケで、SPを鳴らすだろう・・・と。

検証実験①です。

出力段のON時爆音検証回路①没ネタ NEC「41060」で 実験ボードのOPTを、万が一のダメージ軽減意図でU-808に置き換える愚策は不問にして・・・

Ebb≒520Vと、Ec2≒200Vを、独立した菊水電源供給の「手動」同時ONにも危惧したのです。で、Ebb=Ec2≒200V共通の菊水電源一台でONしました。低Eb条件に変わりますが、五極管ならでは?のIbo≒98mA動作を維持しますから・・・コレも不問に。

←無くなった根性が蘇り、NEC球で試す、定まらない実験態度が露呈。

出力段のON時爆音検証①没ネタ 出力段のOFF時爆音検証①没ネタ さて、スッタモンダのリハーサル途中の没ネタだが、開示する露悪趣味?

ON時に、1H400→800μF二階建てを経由する充電電流が、菊水電源のCC設定値≒0.2A?(記憶ッ)で制限されたと思われる、ch1の直線的上昇。本番機での整流平滑電源を、正しく模していなかったちゅうチョンボ。

OFF時の切れ?も、800μF二階建てが放電するさまが見えたのだと思うが、コレも妙に直線的っぽい。気にはなるが、吟味放棄。

肝心のCh2・・・OPT二次負荷電圧は、ON時の負パルスとOFF時の正パルスから始まる・・・振動性の繰り返し→終息波形が乗ってました。なんだか厄介な気もするが、電圧振幅そのものは「聞こえるかもしれない」レベルでした。う~ん・・・安心してていいのか?・・・

その後の試行錯誤は、思考錯誤?も相まってロクな記録を採らず・・・曖昧な記憶を基に書かざるを得ない態・・・m(_ _:)m・・・です。とりあえず菊水のCC設定値を上げ(1.6Aあたりまでは覚えちょるが)て、800μF二階建てへの充電時間が短縮されるにつれ、ONOFFに伴う正負パルス振幅が増大するのを見届け(記録せず)ました。そんな最中に気づいたのは、充電経路に入ってる1H400も「逆起電力の発生源」ではないか?との、新たな懸念材料発見。急遽・・・ちゅうか思い付きに過ぎぬが、Zobel素子の挿入です。手持ちCRをテキトーに組んで1H400に並列したり・・・ナニ考えたのか、インダクタンス要素を「薄める意図」で、100Ω前後の固定抵抗まで並列したり・・・リハーサルを繰り返しつつアレコレ試しておりました。結局は・・・ケミコンの存在が予測不能(思考放棄だ)な充電電流を生み、インダクタンスが、これまた予測不能(これも思考放棄)の逆起電力を生んで、OPT一次側「だけ」のソレを分かりにくくしているのだと思い至りました。

検証実験①の「最終版」です。

出力段のON時爆音検証回路①最終版 ケミコンとCHを排除しました。代わりに回路をヤヤコしく?してるのは、菊水電源側への干渉緩和目的の直列及び分流抵抗群と、小さな字↑で述べたZobel素子。いずれも効果など未検証。

4P55のカソードバイパスまで除去したのは・・・大した意味をなさぬ気もするが、H余熱終了後のEb=Ec2印加直後には、一瞬だがカソード電圧≒V・・・ゼロバイアス動作で起動しそうな気がしたのです。コレも未検証ですが。

←落札品の菊水PWR400Hにはトリセツ無し。メーカーサイトからのダウンロードは、ユーザー登録が必須ってンで止め。想像のハナシだが、同社PMCシリーズ同様に逆起電力を吸収できないナカミだろうと考え、その発生が予想される負荷には、吸収抵抗を並列した方が無難かな?と。没ネタ回路のソレより、一桁以上低い数値にした意図は・・・効き目が高いだろう期待してるのですが・・・未検証なのよ。

出力段のON時爆音検証①最終版 出力段のOFF時爆音検証①最終版 没画像とはSweep時間が異なる事をお詫び申し上げます。

まー・・・スッキリしたぞ。でも、振幅は大きくなった。で、80dbちょいだろう小型SPで聞いたら、ささやかな「ポコ」音が。

97dbはある筈?のウチのMAINSPでは聞いてないが。

爆音を「期待」していたのか?と、捉えられかねない実験態度でしたな。その結果の「聞こえた」レベルだったのは肩透かしでもあり、危険ではなかった事には安堵したのです。クドいけど、本番機では整流平滑電源で供給され・・・ケミコンCH有りの没ネタ実験の方が、実態に近いかも知れぬ後悔もある。まあその~・・・こんなに厄介な検証実験になるとは全く思い至らず、わざわざ回りくどい環境設定をしてまで見ようとした自身の性分には・・・呆れた。

思惑アリの検証実験②です。

出力段のON時爆音検証回路② 出力段のON時爆音検証波形② 次は、Ec2=0V・・・G2を接地して、Ebb≒520VをON。

Ebbだけの給電印加では、当然Ibは流れないリクツ。電圧が加わっただけでOPT一次に電流変化が無ければ、逆起電力は発生しないだろうリクツっ!

OFF時の波形SAVEは省略。

全く出ねえ・・・とまではいかなかったが、二次負荷に0.0xVppの振幅に留まり、同じSPでは聞こえなかった。実は、Ec2=0VではIb=0mA?と思い込んでおったのですが・・・微少だが流れてた誤算。そーゆー個体なのか球種なのか多極管一般の振る舞いなのか・・・テーマでは無いから考察放棄。結果オーライの手抜きをします。

思惑はあったのですが、Ec2の印加方法を考慮すればポコ音を抑制できそうだと確信しました。具体的には・・・後ほどに。

もう一つ、前段回路への給電印加時に結合コンデンサを充電する電流が、出力段のRg1=10kΩ(仮)に+の電圧を生じさせます。初段管のRL=10kΩ経由ですから急峻な立ち上がりではありませんが、出力段のIbは増加し、やはりOPTの一次側に電圧が現れるでしょう。

少々疲れてきた・・・検証実験③です。

前段のON時爆音検証回路③ 前段のON時爆音検証画像③ 実は・・・実験ボードの前段部を除去してしまったので、たぶん似た挙動だろう固定抵抗だけの疑似回路で実験。本番機で予定してるデカップリング経由ですが、出力段が起動済みの状態で、前段回路の電源を投入するのです。

実はゲッタの減りが見えるNEC「41060」球ですが、コンディションはそこそこ良好の感触。安堵します。

先輩の教えだったか、書籍で読んだのか忘れましたが・・・プリアンプ→パワーアンプの順でONせよと。逆やると・・・ってな昔話みたいな実験ですな。で、やったら出ましたが・・・下記のごとく・・・その・・・え~と・・・

回りクドいのは承知で・・・

前段のON時爆音検証波形③G1 前段のOFF時爆音検証波形③G1 出力段は先に通電待機状態で、前段EbbをON→OFFしております。そのG1部波形。なんでソコまでして?・・・と、思わんでもないが・・・

前段ON時の凸ピークは、100μFのデカップリング容量で抑圧されているのです。100μF無しも見たが・・・SAVEせず、更に巨大な凸を記憶。

OFF時の凹・・・ちゅうか、尾を引く放電波形そのもの。100μFナシも見たが・・・SAVEせず、結合1μFだけによる短時間の巨大凹を記憶。

前段のON時爆音検証波形③二次負荷 前段のON時爆音検証波形③二次負荷 上記と同じ手順で、ch2はOPT二次負荷電圧波形を観測。

前段ON時の凹とOFF時の凸は・・・低能率SPでは聞こえなかった・・・っちゅうオチ。

実験回路では省略してるが、繋ぎッぱなしのIb/Ic2監視計器(横河)の指針はピクリと動く程度だッたっちゅうオチ。

結果は・・・大したことなかったな、ってなオチ。低域特性がナサケ無い出力段だからか、さほど早くない充放電の電圧変化は・・・OPT二次側に出にくい感じ。全く・・・ナニやってんだか・・・です。

試行錯誤の告白ですが、既にもうEc2電源基板を先走り作成済み。スロー起動のカラクリを組んでますが、爆音必至の思い込みが成せる愚行かも。あの程度↑だったら無策でも大して気にすることなかったンだよな~・・・と、でももう作っちゃったしな~・・・と。

Ec2電源基板回路 Ec2電源基板画像 ぺるけさんから得た知見の応用・・・ちゅうか、ゲート回路の高抵抗と中容量のケミコンによる甘い?遅延に、効き目は定かでない定電流回路を挿入。

100kΩを介した30μFへの充電電流を少しでも抑制出来たら、少しは起動がスローになろう・・・との期待で。

疑似負荷に混ぜて、ココの電圧が200V付近になったら点灯↑してほしい意図のLED回路実験も。画像右端↑が点灯回路。

まあその~・・・基板単体のONOFF波形をココに掲げるのは、我ながらクドすぎると気づいたので、でも、クドい解説を。

4P55のEc2供給を他の電圧印加に対し、少し遅らせつつ・・・遅い立ち上がりに出来れば、二次出力の凹を緩和できるだろうと考えたのです。ソレをMOSのゲート回路で工夫。100kΩ→100μFのRCによる一次積分回路を試して・・・長すぎた充電時間だった掴みから、結局計30μFにした容量に。で、充電電圧のON直後の「傾斜」部分を、少しでも緩やかにしたい欲が出たのです。100kΩ上流の電圧が208Vなので、2mAチョイの充電電流から始まると考えました。コレを1mAにADJした定電流源接続の2SK373で抑制したら、充電電圧の立ち上がりも抑制できるのでは?と。

充電電流が1mA未満に減ってからは・・・多分2SK3737が分担する電圧は、定電流性を維持できない電圧に低下しているはず(見てないが)で、最終的には数百Ω程度の内部抵抗に至り・・・MOSのゲートは、≒100kΩ経由で208Vに固定されると考えます。

実は、2SK373の100V耐圧に賭けた不安感はあります。ON後の静止時≒208Vとなるゲート回路上流電圧が、ONの瞬間に出てたら・・・Id≒1mAにADJした2SK373が分担する電圧は一瞬、108Vに至る気がしてるのです。下流の計30μFへの充電が進めば下がるのですが・・・そして、その「タイミングチャート」的な実測をしていない不安。まあその~・・・Vz合計≒208Vに並列された100μFと、その上流の22kΩによる「ささやか」な充電電圧上昇時間中、既に100kΩ→2SK373→計30μFへの充電も始まっているのでは?との楽観もあるのです。なんだか・・・際どい?・・・

その「タイミングチャート」的な実測ではないのですが、2SK373Y短絡状態と効かせた二種の、Ec2起動波形だけはSAVEしておりますが隠蔽。100Vに至る時間≒1.6s→2s程度の遅延を確認しており、10s後の電圧は大差無いように見たのですが・・・効いてると思いたい。

OFF時は、1N4007(これもぺるけさん仕込み)でストンと落ち・・・いささか気にしてるが、妙案ナシ。以上ッ!

2B33シングルで試みたTRスイッチングによる遅延は、リレーの代用的な動作を期待した回路でして、電源電圧の緩やかな上昇を意図してません。その塩梅は、Vz≒360Vの下流からMOSのゲート間に置いた100kΩ×2→1μFで造っております。本件ではリレーでの遅延ありきなので、MOSのゲート電圧上昇速度だけを更に遅くなるようにアレンジしたのです。2SK373Yの定電流接続は・・・まあその~・・・塩梅のADJ程度の効きでして、無駄では無いけど・・・別のアイデアも出ねえし。

再び回りクドいのは承知で、Ec2基板を組み込んだ出力段込みのONOFF実験波形を。

最終版ON時爆音検証回路④ 指三本で三種電源を同時ONする曲芸?は無茶なので、Ebb≒260V一種のONを指一本で済ませるプラン・・・これも曲芸?

・・・ってな実験で、爆音ポコ音の抑制効果を確かめました。まあその~・・・ON/OFFとも聞こえないのでヨシとするが、その波形SAVEに困惑。

以下↓に、その言い訳弁明正当化?を・・・

Ec2基板の遅延と、二次負荷出力の「聞こえなくなったポコ」波形を、カッコ良くHPに載せたい思惑が心理的足枷となってるのだ・・・と告白しましょう。いや、既にもう破綻してるというか・・・SAVE画像の時間軸設定に一貫性が無かったのだと、今更気づく体たらくです。工夫を凝らした風に書いちまってるEc2の遅延実態を見るには、Sweepを2s/divほどに遅くしないと、オシロ画面右端では200Vに至らないのです。そんな波形と、0.5s/div未満で見たい凸や凹波形を並べても・・・ってな後ろめたさが湧くのです。

歯切れの悪い事この上ない顛末なのは承知で、無駄・・・と言い切るには癪な実験を切り上げる事にしました。あえて屁理屈を付け加えるならば、菊水電源では無くて、トランスでの整流平滑電源によるONOFFで評価すべきだったな・・・と。・・・まことに申し訳ございませんでした・・・m(_ _)m・・・

結論は、クドくて大袈裟な実験の果て?に聞こえなくなったが、元々大したことなかった「プツ」音だったのさ・・・っちゅうオチ。全くの空回りでは無いンだぞ~・・・と、胸を張れるかどうかは、微妙だ。

この項最後に、今・・・挿してあるンだから・・・と、NEC「41060」のTHDを。

NEC「41060」 U-808に代えたマンマの手抜きにて、一次巻き線のDCR>200Ωのおかげ?で・・・プレート電圧は500Vを割る事態だが、大差ない動作。

フルスイングのクリップまでは見ていない手抜きだが、12.5W出力時の電流と、Ekの増加を記録。

NEC「41060」THD 1kHzだけの手抜きですが、15Wまでは出なかった。でも先に調べたサンプル球近似で、安堵。

***

NEC「98090」 二本だけのNECサンプルなので、ついでだからもう一本の、同「98090」も。

NG球だったら「NEC版」を楽しめない事になるが、大丈夫だ。Ibは多めだが過剰ではない。ホッとした。

***

NEC「98090」THD こちらも15Wまでは出なかった。でもココまで調べたサンプル中最も低歪みで、ナニかチョンボしたンか?と懐疑しつつ・・・お仕舞。

そして、高電圧動作ではRg1≦10kΩが望まれる・・・あの東芝バテ球?まで調べる根性は・・・無くなった。

すでに基幹部品とTEN球二本が載って・・・中身がスカスカの中途半端な本番機の工作を、今頃再開するのです。

このページのトップへ


手抜き工作

20210807~

爆音?検証実験を始めた頃には、既に勇み足的シャーシ加工も進めておりましたことを・・・告白申し上げます。

奥澤O-5で 奥澤O-2(400×300)にサイズ変更し、CH前のスペースが拡大。t=1.5mmで、トランス4個の重量に耐えてくれるかだけが心配。

←とりあえず、OPTとPT下に補強を入れてみるが・・・

加工後の四品 組み立てウラ 左は穴加工終了後。補強は、70's購入後出番が無かった富士シャーシのアルミチャンネル「 FS100-500」・・・だった記憶。

右は補強材込みで基幹部品を組んだウラ側。O-2シャーシ裏の折り返し部に、M3タップ済みの穴が開いてるのでゴム足を。個人的な感覚では・・・端っこ過ぎだが・・・

穴あけマチガイを探さないでくださいませ・・・

電源ケミコン基板 本体に合体 補強のアルミチャンネルにAT-1W基板を立てて、電源ケミコンの内蔵を図るプランはエエと思ったのだが・・・手こずった。

基板による前後を隔てた「分断」状態に悩み・・・「壁」を乗り越える配線かあ?・・・てな思考停止状態による停滞も。

結局、基板に「窓」をあけて、前後の疎通を得るオッツケ仕事となった体たらく。工作の手抜きとは思いたくないが、構造設計段階?の手抜きなのだろうと認めましょう。

今更のハナシですが、AT-1W基板なんだから沢山空いてる0.8mmΦ穴と裏のランドを利用し、錫メッキ線等の導体経由で裏表の通電を得るのがラクでしょう。でも、そのランド自体を・・・500V超えのEbbに晒したくない「気分」があるのです。1/2Ebb≒260Vラインの一部は、接地電位のケミコンバンドを避けつつ利用しておりますが、ランド間の耐圧が不明なAT-1基板ですからねえ。前作みたいに穴だらけの対策も苦渋の決断でしたし・・・

完成。デジカメの撮影設定に一貫性が無く(多分)、明るさ(露出か?)が異なるのは・・・月日の経過を表してるかも。

完成ウラ 完成オモテ もったいぶった、まだタマ無し画像。東芝ソケットの「Toshiba」浮彫文字をチラ見せするあざとさは・・・認めましょう。

ネジ頭だけの表面露出はイヤ・・・と書いたけど、側面パネルの「スポット溶着?」構造に不安アリ。大差ないかも知れませんが、貫通ネジ止めして・・・露出してます。

バンド型形状の1H400が中央正面に鎮座する違和感は、出来上がった今ではちょっとあるかな?

作図プロセスの手抜きを痛感、↑タイマーリレーとACインレットの位置は・・・逆が良かったなあ。劇的にでは無いが、AC100Vの配線経路を短縮できたでしょうな。加えてAT-1W/S基板の多用(片chの平ラグ?)も、個人的には手抜きと認識。手抜きナシというのは・・・どんな工作を言うのか知らないが・・・

出力管のカソード抵抗と、ついでの周辺CRを同居させたプランの是非は置いといて、配線のだらしなさと・・・左右の差異は、試行錯誤が決着していないから。よーするにだ、手抜きなんだな、これもまた。

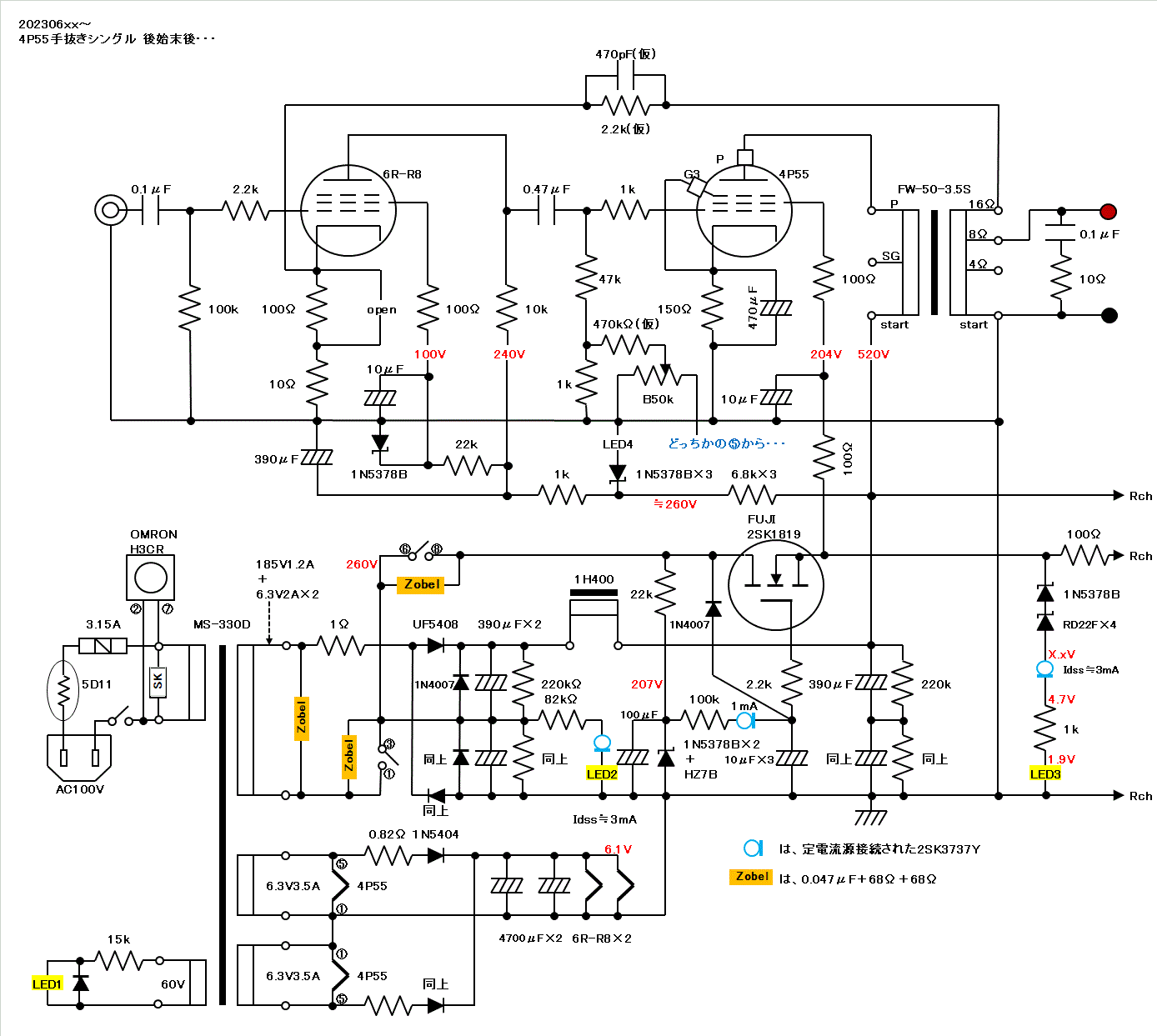
全回路図。書き込んだ電圧値は完成後の実測ではなく、構想電圧と・・・一部実験段階のソレ・・・

全回路図 細部の小技が加わって・・・でも、手抜き合体構想を概ね維持。そして、新たな「手抜き」を追加しました。

実験では負帰還受け?に使った10Ωは後々のため温存し、100Ω共々バイパスせず、計110ΩのRkに負帰還を戻しております。

10Ωですと、ソコに戻す負帰還抵抗値そのものもエラく低い気がして・・・実際低いので、ソコで食われるパワーが無視し辛いのです。SPに届けられるパワーも削がれましょうが、負帰還抵抗そのものが最大2Wほどの熱損失に見舞われるという・・・なんだか笑っちゃうよーな設計の見直し。

負帰還定数は(仮)っちゅうか・・・未定。OPT二次の16Ωタップから戻してるのは・・・U-808で得た知見の拡大解釈かもしれぬが・・・

えーと・・・その~・・・MOS上流に挿入したタイマーリレー接点①③は、不要でしたかな。初期構想で若干悩んだ、リレー接点⑤⑧間にまたがる「固定抵抗は要るか?」問題の解が得られないので、そうすべき事態になったら活きるかもしれない・・・程度の言い訳を、無理矢理コジ付けときます。

これを新たな「手抜き」とは言いたくないが、上記の新たな「手抜き」で被る初段利得の低下を挽回すべく、出力段のRg1を47kΩに高めました。NECの4P55二本「41060」「98090」でしたら、少々高くても耐えるだろう期待に頼った判断です。それでも初段利得の挽回は+3dbチョイなので、Ckの有無差(6db以上か?)の方が大きい。ナニやってンだか・・・

完成直前に発覚(見逃しともいう)した、倍電圧整流の二階建てケミコンの逆充電現象を糊塗する、バイパスDi追加の・・・その・・・告白でございます。一見ブリッジ整流?にも見える描き方かもしれませんが、あのクロスポイントを書き忘れたらそうなっちゃうのかな。さて、≒520V(Ebbと呼称する)を得る倍電圧整流回路の中点≒260V(1/2Ebbと呼称する)が、4P55のEc2元でもあり前段回路の電源供給元として利用。波形を見ておりませんが、1/2Ebbだけを考えると半波整流電源でしょうから、当地では60Hzのリプルハム源でもあります。4P55のEc2≒200VにはMOS電源で相当な盧派が期待できますが、前段用としてはもう少し高い電圧がヨロしかろうと、1kΩを経由した390μF(倍電圧の520V蘆波と同じモノ)だけなのです。有体なデカップリング容量の2~3倍もあてがえば十分だろ?との安易さが、電源OFF後・・・倍電圧整流の二階建て上側390μFへの逆充電に至ったと考えました。二階建て390μFの放電は、H余熱で少々の間流れる出力管のP電流が主たる経路と思いますし、CH下流の二階建て部分では上下揃って(個別並列抵抗もあり)低下しておりました。しかし、CH上流側の上側390μFは、同じくH余熱のP電流分で放電されてると考えられるのですが、下側だけはデカップリングの390μF左右二個からも1kΩを逆流して放電が遅れているのだと考えます。実際にもEbb<1/2Ebb?の時間が結構長引き、ここでは開示したくない電圧値だったのです。気づくまでに何度ON/OFFを試していたのかを思い出すと・・・ケッコウご無体な仕打ち。対策は、逆充電に晒されるCH上流の上側390μFだけでヨカろう筈ですが、何となく(まだ見落とし見逃し?が怖い)上下とも抱かせた次第であります・・・と、ダラダラの文字だらけの上、フォントサイズも小さくして・・・熟読される閲覧者様はおられンぢゃろう。

3行空けのために・・・こげなことを

タマ付きの前と後。ビニール袋を取りました。

全景前 全景後 「4P55」の文字を正面に向けたので、P/G3配線はこうなッちゃうのよ。ちなみに他社の4P55も、申し合わせたかのように同様。あっちこっち出鱈目な球が多い中、律儀な事で・・・

前掲の回路図では数値ナシの抵抗が4P55のプレートに挿入されておりますが、もう付いてません。発振の抑制意図で実験では常駐しておりましたが、無くて平気と分かりまして。

ネジ頭だけの上面露出はイヤ・・・と書いたけど、後側も許容する手抜き。タイマーリレーのソケットとFホルダが内側に付いてます。後面両端のラバーブロックは、端子保護のつもり。

入力端子にはCANAREの↑「RJRU」を、初めて使いました。近作まで常用してきたMSKの「HRJ700」は、空回り防止?の凹加工がメンドー臭くて(手技も下手だし)辟易気味。CANAREのは別途2.6mmΦビスを要すが、作業ストレスは少なかったなあ。

やっぱしエレキットあたりの画像記憶が染みついてるのかも知れぬ感じの印象のホワイト塗装。手垢が付きそうだけど、まあいいや。

どーでもイイ事だが、背番号「41060」がLch。同「98090」がRch。

このページのトップへ


手抜きの後始末・・・

202301xx~

二本だけのNEC球を「お初」に選んだのですが、6R-R8は東芝の旧サンプルAのみで実験をしてきた手抜きのツケ?・・・ですな。90's蒐集のNEC球は未通電のまま死蔵、全く見ておりませんでした。気が乗らねえ作業なのは・・相変わらず。

6R-R8の泥縄実験キット テストデータ 泥縄実験キット作製にて、NEC球を個体テストする体たらく。画像は載せられません。

回路図中のサンプルは東芝Aですが、標準球であるとの確証などありません。

あと4本残っちょるが・・・飽きた。

Ck無しRk≒100Ωの電流帰還のおかげか、利得はソコソコ揃います。しかしIb/Ic2はソレナリにバラついて、10Vrms時のTHD(1kHz)値もばらつき・・・ちょっと期待外れ。暗黒史たる旧実験の感覚を忘れたか?・・・

その暗黒史みたいなADJをせず、同じ回路定数下で見ております。THDは概ねIb値の多少に関わるだろうと思うので、優劣とは言えません。そして妙なイロケが出たのか・・・本機ではTHD多め球を宛がいたくなりました。些細な事でしょうけど、二次歪みの打消しを期待しますが・・・本気でやるには歪みが足りませんな。

恥ずかしいが、前のめり気味の全段動作で、盛大なハム出ます。前作2B33/5933WA ULシングルでは事前実験したAC点火ハム・リプルハム・誘導ハムの確認を、本件ではしていない手抜きのツケですな。

よって、実験段階で潰しておくべきハム原因の調査を、今からやる羽目に。出来ちまった機体のまま、イカにしてハム源の特定・切り分けを進めるのか・・・課題多すぎ。以下、読み飛ばされても致し方ないと観念する記述が続きます。トバしたい方向けに最終測定結果へのリンクをご用意しましたが・・・あ~あ・・・

発覚したハムの実態を。無帰還で調べたが・・・あ~恥ずかしい・・・

発覚ハム波形 段間接地ハム波形 左が、廉価オシロ付属のプローブを1:1設定にして目視できる振幅のハム発覚波形。入力短絡時ですが左右とも似た振幅(アナライザ指示値ではLch≒15.6mVrms,Rch≒15mVrms)と波形。これだけあからさまな鋸波を、SP出力に見るのは・・・いままでやらかした記憶がない。あ~恥ずかしい。

右は、手始めの段間前後の切り分けで、出力段のRg1=47kΩを短絡接地してます。かなり減るけど、まだ画面上で見える振幅(アナライザ指示値ではLch≒0.7mVrms,Rch≒1.5mVrms)に凹む。

プローブの接続をマチガエたので、上側ch1がRch、下側ch2がLchです。途中で気づいたが、接続の訂正→再SAVEをしなかった手抜きを再び・・・

1/2Ebbと下流のリプル 主たるハム源のリプル波形。上側ch1が1/2Ebb点で、下側ch2は、左右どっちだったか忘れたが、1kΩ→390μFのデカップリング下流=前段のEbb点。

言い訳がましいが、下流側波形振幅は電灯線電圧の「揺らぎ」の為、多めに演算されたと思ふ。記憶の中では100mVrms台も読めたンだが・・・

恥ずかしいハムの主因は、前段Ebbのリプルハムですな。そして出力段「だけ」でも、なにやらハム出してる。手抜きのツケだ。

オシロの測定信号周波数表示が、み~んな60Hzですし、出力段以降では小さい(減らしたいが)から・・・1/2Ebbに残留するハンパ整流の残留リプルが、1kΩ→390μFの蘆波でも不足なのでしょうな。ロクに計算もしてねーし、このケースを想定した実験も・・・手抜きしてますから。ちなみに多極管(6R-R8に限らず)の高rp値が、電源リプルの振幅を殆ど次段に送り込んでいる気がします。実際には、RL=10kΩとRg1=47kΩで分圧はされるでしょうけど・・・

対策①は、前段部の電源リプルの更なる低減でしょう。実は前段の手抜き実験で「考えてはいた」風に、やりたくない言い訳を小さな文字で書いてました。まだ手抜きっぽい気もしますが、CH蘆波を経由した出力段用Ebb≒520Vから前段用電源を得ようと・・・

Ebbからの供給実験回路 現実逃避実験? Ebbからの供給実験①

確かに余剰電圧が高すぎるし、片ch10mA以上も食う前段回路ですから・・・3W以上/片chの熱損失はイタい。イタいけど我慢する。そして、組み込み済315V390μFを「いまさら替えたくない」手抜き根性による、耐圧に対する不安を感じました。案外そんな電圧印加には至らない、漠たる予感もありますが、お呪い的300V分のツェナリミッタで・・・お茶濁すという・・・

また余計なお遊びだが、ツェナに直列したLEDは・・・アソコが300Vを超えたら点灯するっちゅう・・・なにソレ?ですが、ソコの部分だけ試したら・・・315Vを超えた誤算。Vzの高め?バラツキと温度特性(1W食ってます)と・・・足したLED≒2V分の累積でしょうが、まあいいや。LEDは煌々と輝く(10mAも)ので、そんな事態になったらシャーシ内を結構照らして、放熱孔あたりから漏れて見えるかも知れん。そして、実機で片chだけ試したら、一瞬でも点くか?・・・との危惧は無用でした。

Ebbからの供給実験は、リプルハムの低減には効いたのですが、解決したとは言えない・・・2mVrms台のNoiseに留まるハンパさ。SAVEしていないハム波形(記憶)には、未だに60Hzが主成分に見え、相対的に浮かび上がっているだろう別種Noiseとの分離抽出が出来る段階に至っておりません。まだ最初のアプローチに過ぎないのですが、正直イヤイヤやってる根性不足も相まって、実験風景の撮影や波形SAVEすら手抜きしております。早く結果を出したい焦りもあり、泥縄で用意したEbb供給対応を止めて、菊水電源からの≒250V供給を試すも・・・2mVrms台ハムも波形も変化なし!?・・・という不甲斐なさ。リプル皆無(と信じる)の菊水供給でも見える60Hzは・・・6R-R8のHハムしか無いッ!・・・と、H配線を分離してコレも松定電源からのDC点火を試みました。そして、コレすらもハズレっぽく変わらぬHハムと波形に頭を抱えるのです。

日を改めて思い付いたのは、1/2Ebb供給のままだったLchも、先行して挫折したRch共々一緒くたに菊水からの外部供給してみるプラン。確証は無いが、1/2Ebb供給で構成される60Hzのリプル電流経路のどこかに、ワシにはまだ突き止められないハム電圧が発生しておらんか?との想像。直前の悪あがき時点では、Lchがホッタラカシで、1/2Ebb供給が継続していたのです。そして、両chの前段菊水電源供給で、些細かもしれぬが両ch共々の1mVrms前後への改善を確認し、嬉しい。

嬉しい・・・のと同時に、1/2Ebb供給に絡む電流経路・・・多分接地系統?上の不備を疑うものの、ソレを改める気などサラサラ無い本音も呟きます。いささか短絡的な変更かもしれませんが、良かれと決めた1/2Ebb供給そのものを止めようかと考えたのです。実は出力段用のEc2電源がまだ残っちょるのです。そのデンで想像すると・・・LED1の逆電圧バイパスDiがPT真下の基板内に。よって、LED1の点灯電圧電流はハンパ整流波形でして、その配線がご丁寧にもRchの6R-R8ソバをお邪魔し、前面パネルまでのたくッちょる・・・

ハム始末の途中では、再びEc2≒200VのMOS電源から前段両ch分も供給する事も考えました。しかし、MOSの熱損失は2Wを超えましょう。そこまで想定した放熱器を与えておりませんのでイヤ。ましてや、200V動作でも多分大丈夫だろう6R-R8の、新たな動作条件下で検証実験する気がしないしー・・・とか、デカップリングの390μFは使えるのかーとか、脳内の本音がダダをこねます。しかし、やってたらどーなっただろうかとの思いはある。

読みたくないのでトバしたい御方向けに最終測定結果へのリンクをご用意しましたが

小文字だらけの試行錯誤(思考錯誤?)を律儀に読んでいただけたら・・・そりゃ嬉しいが、要するにハンパ整流要素の排除を試みます。Ec2基板は1/2Ebbからの接続をCUTし、菊水電源から外部供給。疑わしいと気付いたLED1点灯も、AC60V巻線の接続を、これもCUT。もう機内のハンパ整流は無いはず・・・

ハンパの排除実験回路 ハンパの排除実験波形 おさらい的ではありますが、初段部未通電状態で4P55だけを立ち上げますと、アナライザーのNoise値は、0.8mVrms/Lch、1.6mVrms/Rchをでした。しかしSAVE波形の演算数値は左右殆ど同じ・・・なんで?・・・

結局は、ハム始末初期に出力段のRg1で接地短絡時に近似という・・・?

プローブの接続を訂正したので、上側ch1がLch、下側ch2がRchです。文字通りの右往左往ぶりを、温かい目で見守ってくださいませ。

今頃やってみた、Lchの出力管「41060」とRchの「98090」の入れ替えで、数値波形ともども逆転。1.6mVrmsは「98090」球のHハムなのだと、納得するほかない。実験段階で手抜きせず、AC点火ハムも見ていたら・・・ソレはソレで悩んだでしょうなあ。

忘れていた教訓・・・傍熱管でもハムを出す奴はあるッ!・・・と、叫んだところで・・・二本しかないNEC球はコレでガマン・・・したくないぞ。でも、MS-330Dでは4P55をDC点火できるとも思えンし・・・

ハムの後始末に苦慮しつつ、半ば現実逃避的な確認実験をしました。シャーシにマウントしちまったMS-330Dから、左右のFW-50-3.5Sに飛ぶだろう誘導ハム探りをします。探ったところで「向き配置」など変えたくないし、このマンマなのは決定事項だから、ホントに見るだけのお話。

誘導ハム試験 誘導ハム波形 6R-R8は消灯未通電、4P55二本はHだけ点火し、Eb/Ec2未通電。CH下流には外部の疑似負荷をカマします。

二次8Ω負荷で、L/Rch共に0.1mVrms未満のアナライザー指示値。電源を切ると・・・0.01mVrm台に減り、掲げた波形のウネリは見えなくなった。

実は、TANGOの「売り文句?」と思ってる磁気シールド対策に、盲目的な信頼感があるので、つい手抜きした・・・ってのが本音。MS-330Dは巻き線の下部が露出しているので、組み込んだ向きではコア軸が前後方向なのは明らか。ワカランのはFW-50・・・の方です。これは「期待しているのだがレベル」のハナシですが、MS-330Dと併用される事を想定されたFW-50シリーズでしょうから、同じコア軸向き・・・って事はないだろ?との、淡い根拠なのです。

などと書きながら、事後確認Part2となろうか・・・FW-50-3.5Sのコア軸探りを試みました。本機は未通電状態で、1次100Vだけ通電した遊休HTをOPT周辺に翳して、その二次出力(外に出てるから見やすいってだけ)波形と振幅を観察します。そして、FW-50-3.5Sのコア軸は「左右」なのだろう感触を得ました。結果オーライの幸運でしかないが、PTの軸をソッチ向きにしたら・・・どーなってた?

読みたくないのでトバしたい御方向けに最終測定結果へのリンクをご用意しましたが

悪あがきになろうか、Hハムの「打消し」を企てました。高名なる某誌ライターが偏った技術誌で披露された、3S4によるフィラメントハム打消し回路付き「RS-237シングル」とは・・・かなり趣は違うけど、希求するところは同じさ。

Hハム打消し実験回路 Hハム打消し実験 ハムバランスをADJした直熱出力管の120Hzハムではなく、単純(では無いかも知れぬが)な60HzのHハムを打ち消したいのです。

単純に、逆相のH電圧を出力段に注入できないだろうかと考えました。実験では外部のトランスを使用しますが、理屈が変わるはずは無い・・・無いだろう・・・無ければイイが・・・

←右は、床置きした打消し電圧注入用のHT。270kΩ(アテズッポウの抵抗値)も載せてます。

Hハム打消しナシ 98090球Hハム打消し 紛らわしい事だが、『今頃やってみた、Lchの出力管「41060」とRchの「98090」の入れ替え』の後、元に戻しておりませんでした。画像の上側、オシロのch1のハムが多い「98090」球が挿してあるLchだけ打消し実験しております。あ~紛らわしい。

アナライザ計測で、ch1「98090」球は1.6mVrms→0.7mVrmsに減少。打消し電圧注入元はAC2.24V。何もしてないch2「41060」球は0.8mVrmsのまま。

Hハム打消しナシ 41060球Hハム打消し 翌日、再び紛らわしい・・・Lchの出力管「98090」とRchの「41060」の入れ替え。オシロのch1で上側の波形がLch、ハムの少ない「41060」球を挿してハムを打ち消しますと・・・

アナライザ計測で、ch1「41060」球は0.8mVrms→0.6mVrmsに減少。打消し電圧注入元はAC0.95V。何もしてないch2「98090」球は1.7mVrmsのまま。

発想が単純すぎたのか・・・成分の抽出分離解析をせず、60HzのHハムだけを念頭に置いた甘い見立ての帰結?・・・ハムが多い「98090」球で半減。少ない「41060」球では微妙・・・ってなオチ。DC点火並みの過大な期待は脆くも崩れ去りました。まあその~・・・両chとも1mVrms未満(無帰還)に出来そうではある・・・と、かなり諦めかけてます。ってゆーか、あんな注入方法でイイのかすら考察してないもんね。

参考にした・・・訳ではないが、前述のRS-237シングル作例における打消し効果は、打消し前のフィラメントハムが、8dbの負帰還時で2mVrmsと記されており、ソレが0.6mVrmsへの改善と謳っておられますから、自信をもって誌上発表出来ましょうなあ。本件の改善効果では・・・ちと恥ずかしい。

さて、打消し残りと見るべきか・・・ACライントリガで同期/静止するハム波形の、120Hz成分っぽい気がする印象の感じがイヤらしい。全波倍電圧整流のEbbに含まれるだろう120Hzのリプル電圧は、改めて今見ても***Vrms(DMM計測)ですな。出力管のrpは高いはず・・・と見立てて、1.2HのCHで大丈夫さとの手抜きが甘かったのか、それとも120Hzのリプル電流帰路に潜む、別ルートからの侵入があるのだろうか・・・今となっては、追及する根性も情熱も湧かない。

読みたくないのでトバしたい御方向けに最終測定結果へのリンクをご用意しましたが

120Hz成分っぽい気がする印象の感じのハム?をさて置いて(置いとくの?)、これも現実逃避的4P55のDC点火実験。MS-330Dの3.5A巻き線ぢゃあ無理筋だと、最初ッから考えておりませんでしたが、今考え始めてる。

4P55のDC点火“模擬”実験

本機の巻き線で試す度胸が無いモンで、別途HTでやってみました。余裕たっぷり(7A定格)の巻き線ですが、甘い結果が出る?・・・

甘くなかった。4700μF×3では6.3Vに届かねーし・・・整流器前に挿入した0.1Ω1%の両端電圧と、可動鉄片型AC電流計と・・・オマケのクランプメータの指示値は、いずれも4Armsを超え「無理だで、止めときゃあ・・・」レベルの過負荷となりましょう。

4A未満だったら強行してたかもしれない妄想プランあり。6.3V3.5A巻き線×2を4P55二本だけに使用し、185V巻き線に直列した6.3V1.2A巻き線の一つを、6R-R8×2の点火に回すのです。Ebbの低下(520V→500Vかな?)を補うため、出力段は固定バイアスに変更・・・ってな風に、手抜き実験をチャラにしてしまうワケだ。もう考えないけどね。

読みたくないのでトバしたい御方向けに最終測定結果へのリンクをご用意しましたが

120Hz成分っぽい気がする印象の感じのハム?が減るのかどうなのか・・・搭載した1H400を、3H250に繋ぎ替える蘆波強化実験。効いたら置き換えする?

3H250で ハム波形SAVEせず・・・ 実験回路は省略しますが、Lch「41060」球のHハム打消しも併用。アンプのハラワタの中で1H400の線を外し、ハラワタの外に置いた3H250の線と入れ替える・・・むごたらしい実験風景だけ公開。

う~ん・・・効果なし。≒0.8mVrmsが、前述のHハム打消で≒0.6mVrmsに減る事だけは再現。ハム波形をSAVEする気が失せるほどの意欲低下・・・

意欲低下・・・

・・・低下した意欲は・・・なかなか回復せず・・・

ついでの水増し実験・・・ちゅうか、後学のためのデータ採取。Ebbのリプルだけは調べます。

3H250時のEbbのリプル 1H400時のEbbのリプル 意欲低下継続中だが3H250が繋がってる波形を左に、右は1H400に戻した同波形です。ch1がCH上流を、ch2は下流側。

電灯線電圧の揺らぎのため波形も上下動します。V感度を上げたch2は特に激しく、じっとしてくれません。インチキっぽいが、ch2側だけ0.1μF→100kΩの一次HPF経由で見てます。それでも揺らぎは残るので・・・SAVE時にはいささかズレちゃってる。

1/2Ebbのリプル波形とのオシロ設定が一貫せず・・・やや後悔。Sweeptimeの違いから120Hzのリプル波形だと思いますが、インダクタンス値の差はあったンですねえ。DMMのACレンジで読んだ数値では、両者の差が見えず・・・CH下流で0.02~0,03Vrmsほどを示す不思議。小レベルのACレンジ値は信用したらアカンて?

二次8Ω負荷のNoiseにも揺らぎはありますが、HPFをカマさにゃならンほど酷くはなく、アナライザ側のフィルタ設定OFFで読んでました。出力段の低域F特が≒30HzのHPFみたいなモンでしょうし、静寂なEc2を供給してるつもりの多極管ですから、Ebbの品質に鈍感なのだろう・・・と思っているのですが・・・120Hz風ハムの解には至らず。いくら貧弱な低域特性でも60Hzや120Hzだったら・・・ソレナリに通過しますから・・・

読みたくないのでトバしたい御方向けに最終測定結果へのリンクをご用意しましたが

120Hzっぽく見えたハムは、全波倍電圧整流のEbbに残留してるリプルなのだろうか?・・・との疑念が湧くのです。

Ebb/Ec2とも外部供給実験回路1 まどろっこしいが、リレーを抜いて倍電圧整流を停止し、Ebb/Ec2を外部供給。MS-330DはH点火のみ。もう出力段を書き込まない手抜きをした。

上流側390μF×2に後付けした逆充電バイパスDiを除去し、同値の分圧抵抗に置き換え。そういや今まで・・・OFF後にリレー接点は解放され、二階建てのケミコンが等しい電圧で放電されていたのか不安になったのですよ。今回は外部供給しますから、尚更不安で・・・

←注釈の多い回路図で申し訳ございません・・・

予想外れた 予想は外れたけどHハム打消しは効く 予想外れのハム波形。滲みが多いのも解せぬが、減ってないってのがもっと解せぬ相変わらずのハム値。アナライザでも同様で、Hハム打消しの効きも相変わらず。ナニを見ようとしてたのか分からんくなってるんです。

解せぬ滲みのため、Hハムの打消しが曖昧にも見える右画像だが、アナライザでは同様に効きますな。

AC点火してるHハム「だけ」が抽出され、波形が変わる様を予想してたんですけど・・・外れた。リレーは抜いたが、Zobelも開放除去すべきだったかも知れぬ。しかし・・・やや持ち直した意欲は再び、そして更に低下。予測通りだったらと、恥ずかしくて書けなくなった次のプランも立てておりましたが・・・止めた。

癪ではあるが、120Hzっぽいハムの原因追及は諦めます。ハムの様相を確認しつつ外しまくった箇所を復旧します。

前段はH/Ebbとも外したまま、Ebb/Ec2の外部供給を止めて倍電圧整流からのEbb及び、1/2Ebb供給に戻します。この条件設定を試していなかった気もするが、前段電源の外部供給をした実験に近似だったか?・・・ハムは増えず、Hハム打消しも効く。何となくではあるが、Ec2の1/2Ebb供給では・・・1/2EbbからEc2基板を経てGNDに戻るリプル電流は大した事ないのかも知れぬ。多分・・・22kΩを経て207V分のツェナ//100μFを流れるので、前段用のデカップリング1kΩ→390μFに対し・・・少ないのかなあ。この仮説も怪しいモンだが・・・

LED1の「マットウなDC点灯」化も考えてはいたけれど、Di一個の正統ハンパ整流では、平滑してLED1を点けても60V巻き線をハンパ電流が流れて(試してない)なんかイヤなのです。大袈裟だがブリッジ整流では・・・用意した基板に置き場所が足りぬ・・・とか難癖を付けて、既存のAT-1W基板の新規工作から逃げる。思いついたのは、LED1だけパワーSWの配線に添わせて、Rchの6R-R8から隔離するのです。両端を外し、束ねたLED配線の中から一組だけ抜くのは難儀したが・・・基板を作り直すのとドッチが楽だったのか自問中。おお、ハムの結果は減るワケなど無いが、増えてな~いので。

読みたくないのでトバしたい御方向けに最終測定結果へのリンクをご用意しましたが

さて、ちょっとは効いた・・・程度のHハム打消しを、本機に盛り込む気になっておるのだが・・・ちょっと待てよ?・・・と。

実は、負帰還の何たるかを熟知しないままエラそうに語ってきた気がします。その懺悔は置いといて・・・なンだかイヤ~な気がしたのです・・・

Hハム打消しと、ループ帰還の絡み 拙い説明回路図ですが、試したHハムの打消しは出力段のG1に注入しておりまして、ループ帰還の中ですな。う~ん・・・出力段のHハムに「だけ」効いてほしいのだが、そんなウマくいく気がしなくなってるのです。

上手い説明もしづらいが、注入したAC成分の中で「打ち消されなかった」残りはOPT二次に出て・・・負帰還ループを回って、前段に戻る?・・・

打ち消したい二次8Ω負荷に出るハム波形と、注入するハム波形を逆相関係にはできた気はしてるのですが、波形そのものが完全に一致してるのかどーなんだかを見比べずに試したのです。まあ一致してる部分だけが打ち消されたのだろう結果なので、注入ハム成分の打ち消されなかった残りも含まれてる気がするのです。それって・・・帰還ループ内部で・・・どんな振舞いをするのかしないのか・・・とか。

出力段だけでも体裁をサッサと整えて、前段を構うのはその次・・・と考えておりました。こりゃあ、前段っちゅうか全段動作の按配・・・ループ帰還までを確認したうえでやるべきHハムの打消し処置なんだろうなあと、思い至ったのです。あ~・・・まだるッこしい事で。

ココで、今更の思い出し実験・・・ちゅうか、ツケ始末の一つだろう出力管のHバイアスの是非を確認。かりそめ?の完成時では、片ch分のHを6.3V3.5A巻き線で点火し、一端はそのchの4P55のカソードに接続しておりました。後に試したい隠蔽プランにも絡むのですが、接地電位ではどうなのか・・・結果は変わらず、隠蔽プランの条件をクリアーしました。ちなみにHを浮かすと、オシロ画面上では静止してくれないトゲが複数本、無秩序に出たり引っ込んだり?乗ります。大元のハム波形と、その振幅は変わらないみたいなのですが・・・気色悪い。

やってる事が、ツケの始末になってるのだかどーだか・・・五里霧中の・・・その・・・

出力段のツケ始末の詰めは先送り。前段部のツケ始末に進みます。

回路図を省略する手抜きだが、Ebb≒520Vからの前段用デカップリング実験で使った10kΩ3W×2では、損失耐量に不安アリ。結構熱いのよ。なので、↓6.8kΩ3W×3に改めました。発生する総熱量自体は・・・減るわけないけど。

前段用デカップリング(改)実装画像 前段用デカップリング(改)リプル波形 ←電灯線由来の揺らぎがイヤなので、0.1μF→100kΩ受けのHPFを挿入してSAVEした、デカップリング(改)上/下流のリプル波形。諸設定の一貫性欠如はご免ナサイです。

しかし画面上の揺らぎは無くならず、上下がはみ出てない瞬間を捉えてる体たらく。その結果・・・減ってると思うのだが、なんだか演算数値が信用ならぬ気分。そしてなぜか・・・妙なトゲが生えてる。なに?コレ・・・

電灯線電圧が98V程と低く、デカップリング上流≒500Vチョイで、デカップリング下流の390μFには230Vに満たない今日でゴザいました。100Vの日でも、元の240Vには至らない予感。でもイイや。なを、Vz=100V×3+LEDのお遊びは温存。合計>315Vだったオチは・・・容認した。まあ・・・想定した不測?の事態が起きりゃ、直ぐ気づくだろう楽観の能天気さで・・・

今更のハナシは多いが、断片的かつ行き当たりばったりで行ってきた始末の・・・一時総括を。ちゅうか、先行きを見失ってる気がしてるのです。よって、最大のハム源だろう前段部Ebのリプル蘆波を強化した、デカップリング(改)基板の新設と共に、全球AC点火のままでイカ程のハムに留まるのかを再確認しましょう。ついでに、初段管へのH配線が入力端子付近を通ってるのはイカにもマズいだろうから、4P55のH端子から逆の両サイド方向に沿わせ、4P55の後ろをぐるっと回りこみ、CH付近から初段管に向けて・・・と、大袈裟な遠回り迂回配線に。まあ、ドコゾで見聞きした「ブルシットジョブ」みたいな気もするが、クソどーでもいいワケぢゃなくて、やってないからするハメになったのだと考えると、納得せざるを得ない。

今頃のデカップリング(改)版でのハム探り。なんだか自分用のメモになってる?

Lchは、6R-R8③→4P55「41060」、Rchは同④→同「98090」の全球AC点火。各chのH巻線には、同じchの出力段EkによるHバイアス電位に。ダラダラ書いてきたけど、始末前の出来上がりからは・・・デカップリング(改)と、前段のH配線及びLED1の配線を迂回させた策を施しただけなんだな、コレが・・・と、ココも自分用メモだなあ。

HUM14 デカップリング(改)の効果は歴然ですが、AC点火での下限はこんなモンか?

アナライザでのNoise値は、Lch≒1.1mVrms、Rch≒2.8mVrmsで・・・左右差のみならず、棘の生えたイヤ~な波形。

オシロのV感度設定を変えてしまった一貫性の無さは・・・弁解出来そうにない。再SAVEする気にもなれぬが。

左右差のあるハム主成分は同相(アタリマエ?)に見えるが、棘は左右逆相か?コレ。ACライントリガで静止してるから、電源の・・・整流Noiseかも知れぬが、後始末初期にSAVEしたHUM画像を見直すと・・・そんなの見えない。何故だ。ワカラヌ・・・

HUM15 暫定的負帰還抵抗値2.2kΩ(仮)で、裸A≒40倍→帰還A≒11倍の・・・約11dbの負帰還量。決定値ではありませぬ。

アナライザでのNoise値は、Lch≒0.38mVrms、Rch≒1mVrmsで・・・まあ負帰還量なりの減少。棘は残るのな。

HUM16 実験した外部注入ハム打消しをLchに。0.38mVrms→0.25mVrmsへの効果を見たので、リクツ(及び、その理解)は不問の、結果オーライで済まそう。相変わらず大した事はないが、負帰還ループ内への注入でも効いたからヨシと・・・

・・・棘は減らねえ・・・

6R-R8のサンプル③④を挿した・・・挿さっていた理由が思い出せません。①②をスッ飛ばした意味も同様。なお、後始末前の巨大リプルハムが低減出来て気づく、全段動作でのハム値の変動が浮かび上がりました。出力段のハムだけでも多少はそんな傾向が伺われましたが、初段管のハムは加算やら乗算やら?複雑な演算結果として・・・いや、もう不毛な考察は止めようか。数分すりゃあ落ち着くので。

HUM17 何を思ったのか、左右初段管③④の入れ替え。2.2kΩ負帰還で、ハム打消し無し。

アナライザでのNoise値は、Lch≒0.34mVrms、Rch≒0.5mVrmsで・・・なぜだか左右差が接近。

HUM18 スッ飛ばした6R-R8の①②サンプルを義務的に。同上の2.2kΩ負帰還で、ハム打消し無し。

アナライザでのNoise値は、Lch≒0.92mVrms、Rch≒5.3mVrmsで・・・「ハズレ」たか・・・

以後・・・「当たり」球が見つかる期待をもって・・・

Lch:6R-R8C⑤→4P55「41060」・・・0.8mVrms
Rch:6R-R8C⑥→4P55「98090」・・・1mVrms

Lch:6R-R8C⑦→4P55「41060」・・・3.9mVrms
Rch:6R-R8C⑧→4P55「98090」・・・6mVrms

Lch:6R-R8C⑨→4P55「41060」・・・5.5mVrms
Rch:6R-R8C⑩→4P55「98090」・・・4.5mVrms

Lch:6R-R8C⑪→4P55「41060」・・・6.7mVrms
Rch:6R-R8C⑫→4P55「98090」・・・4.6mVrms

4組分のハム波形もSAVEしたンだが、クド過ぎるので開示を自粛。もう十分クドいって?・・・

さて・・・残念な選別結果でして、最もマシな③④球程度の出来栄えに留まるのが癪である。それに・・・Hハム過多球を容赦なく捨て去る気分にもなれぬ貧乏性も相まって・・・文字にしづらい感情をどーすりゃいーのさ。

〇△□・・・

文字にしづらい感情 文字にしづらい感情に相応しいと思って貼ってみたンだが・・・自分の道楽なので、違うか・・・

〇△□・・・

〇△□・・・

もう読みたくないのでトバしたい御方向けに最終測定結果へのリンクをご用意しましたが

4P55は無理だが、せめて6R-R8だけでも・・・の、DC点火プラン。ハム対策②ですかな。

行き当たりばったりも程がある態でして、ちょっと前にH配線の迂回変更までした作業は・・・全くの無駄骨となる。しかし、ナニか麻痺したような感覚・・・精神の鈍麻?なのか、ダメージやストレスにはならなかった気がする。

6R-R8だけのDC点火プラン 二組の6.3V3.5A巻線を、ch毎にブリッジ整流しよーかと考えたのですが、どこを接地?すりゃあエエのか迷う。やってみなきゃワカラヌが、次のプランを思いついたのです。

二組の6.3V3.5A巻線が利用できるのですから、両波整流風に直列し、文字通り両波整流に。直列の中点を「迷いなく」接地。4P55二本はAC点火だが、一端接地電位となる。

低電圧をブリッジ整流する際に気になるダイオード2個分の電圧ロスですが、両波整流では1個分で済みます。コレが発想の意図ではありましたが、接地電位問題もスッキリする妙案だな~・・・と自負します。

プランを自画自賛するのは、まだ早いか。どこに実装するかが最大の課題です。

初段DC点火実験回路 置き場所探しの前の泥縄実験。Diと、電圧ADJ意図の0.47Ω直列抵抗が微妙な体温。触れるけど大丈夫かな?レベルだったがコレで行こう・・・もう。

図のごとく疑似負荷試験はしたが、実験画像の撮影を失念。選択肢は少ないが、実装場所と体裁?の工面が出来た段階で、部品を流用すべく解体してしまった。普段の精神状態だったら、実験部材のまま本体初段のDC点火で効果を確かめるンだが・・・ナニ血迷った?

DC点火部実装画像 H配線分岐部追加基板 ってな意味の通らぬ経緯のまま実装。芸風・・・ではなかった平ラグに、なぜ組み込んだのか忘れちゃった。上記実験時の4700μFを倍増し、0.47Ω→0.82Ωに。

H線の分岐中継のため、MS-330D底の奥側AT-1W基板も作り直しました。隠れてるトランスの端子に、ぶっといAWG16をはんだ付けしてるので、細かろうとも更に一本はんだ付けするのがイヤだったのです。

そして・・・DC点火部への配線変更に先立って、H分岐部を追加した新規基板への置き換えの際にやらかしたチョンボと、置き換え後のリレー無し点検でスライダック起動を「しなかった」勇み足により・・・Ec2基板内のMOS下流側に足したLch行き100Ω1/4Wが焼損。まあその~・・まだ全球AC点火配線が温存されたままの状態なので、AC点火電圧が変わらず届いている事「だけ」を見届ければヨシ・・・とかなんとか考えておったのでしょうなあ。焼けて即OFF後の事故検証では、リレーソケットからの接点配線も元通りに戻した「つもり」をマチガエてたと判明し・・・酷く凹みました。焼損は過大電流そのものですし、習い性的にモニタしていた1/2Ebb点の電圧が、なぜか200V超?まで上昇しており、モニタしていなかったけど多分・・・Ebbは出てなかったのだと思い起こされます。よって出力管にはEc2だけが印加され・・・タイミング的にもthw直後の発煙焼損。なを、Ec2基板内のRch行き100Ω1/4Wが、Lch側と同一条件下の筈なのに、なぜ燃えなかったのかも疑問だが・・・

「戻しマチガエ」た配線はMS-330Dの主巻き線0V端子からのでして、リレー③に繋がるZobel端に半田付けすべきだったが・・・リレー⑥側に。ただし・・・それでもリレーを抜いてONしてンだから、1/2Ebbが発生するはずはねえなあと思うのです。無論Zobel二組の両端に導通ナシも確認。どこか更にマチガエた迂回路?を見逃した?・・・と、線を手繰ってもアチコチ間の導通を見ても・・・そんなの見つかりません。見つからないから大丈夫とまでは言えぬが、明確なチョンボ配線を訂正後、引き続きリレー無しのまま今度はスライダック起動で恐々と。その結果は・・・まあその~・・・無事全球のH電圧印加を確認。その際にEbbと1/2Ebbの挙動も監視しております。ちなみに事故以前にも見ていた(どこかに書いてたか?)Zobelを介したAC伝達なのだろう低Ebb発生と、その1/2Ebbを確認。この点はある意味正常な動作なのだとも受け取ります。そして・・・あの誤配線による1/2Ebb>200V発生がワカラぬまま。何があったのか釈然としないのですが、腑に落ちるまで停滞を続けたくもないジレンマ。

Ec2基板内で焼けた100Ωと別に、4P55ソケット②ピン直近に100Ω1/2Wも付けております。コチラは大丈夫でしたが、まあその~・・・また焼ける(覚悟あり)なら、交換作業上コッチ側の方がマシな気がします。よって、Ec2基板側に100Ω1/2Wを、そしてソケット側は「RD14B2E101GFRF」の品名が付いてる役得抵抗にしました。役得品なので売ってるのかどうだか知りませんが、炭素被膜1/4W100ΩG級ヒューズブルフォーミング・・・と読むのだと、技術講師からから教わったものでして、派手な煙を出さずに大人しく切れてくれるモノだそうです。回路素子の保護的な役割を担うそうですが、大概は電流経路のTRやDiも道連れになってた記憶アリ。抵抗からは少なくても、道連れパーツの発煙もあるので・・・「煙が出た」依頼が無くなってもいないという・・・内輪ネタを告白。

リレーを挿したスライダックによる徐々上げ起動テストは、多分・・・AC100V付近までリレーはONしねえだろうと思い込んでおりますので、やったことは無い。変則的だと承知の、リレー接点に跨るZobelを短絡してのスライダック起動を試みました。徐々上げ途中では、低H電圧と共に低いEbbと1/2Ebbも同時に印加されるわけでして、H余熱を要する(と、書かれてる)4P55にはよろしくない気もしますが・・・低電圧なンだから害はないだろう楽観で。まあその~・・・急がずに、概ねAC10Vキザミ(正確ではない)で回してみますから、予測してる電圧関係を見届けつつ・・・AC100V投入まで異常の有無を監視するわけです。妙な事は起きずに起動は終了し、一安心。実は、この後に本体SWでOFFした際に、100mV/div設定でモニタしていた両chの8Ω疑似負荷電圧オシロ波形・・・・ハム監視意図も含め常時接続中・・・が、画面を一瞬スケールアウトしたかも?レベルの揺らぎを視認。どうやらリレー接点代わりの短絡状態のまま、本体OFFしたことが絡んでいると想像。スライダックをゆっくり下げるような終了方法を選んでいたら見逃していたかもしれません。

この焼損事故後の最終点検としての・・・Zobel短絡の解放→リレー挿入→AC100Vの投入を。結果は何も燃えず、各部電圧関係を含め事故前の状態に回復したことに安堵します。そして、OFF時のオシロに現われたアレは、100mV/div振幅に満たない程度の揺らぎ・・・以前の状態・・・に留まりました。よって、無用かもしれないなあとも感じていた、1/2Ebb→Ec2基板に至るリレー接点は・・・意味アリなのだと考えました。まあその~・・・OFF後の挙動に関しては、MS-330Dの主巻き線側に繋がるリレー接点側の存在を無関係だ・・・とまでは言えませんが、4P55の余熱時間を得るためには欠かせないので、実験的に短絡状態でONする気分にはなりません。そして・・・実験的には試してみる意味はあろうけど、1/2Ebb→Ec2基板間のリレー接点だけを短絡して、ON→OFFの挙動を調べる・・・そんな度胸はありません。ナゾは残るけどリレーが付いてて大人しいンだから、これ以上突っつきまわすのは止めます。

おっと、あの事故で2SK1819も道連れ(G-S間≒短絡)になってた事を書き忘れました。そして、回復したけどあの配線チョンボ「だけ」が100Ω焼損や、MOSのアレに至った根本原因だったのかは突き止められておりません。幾つかのナゾを残したままだけど、放り出すのも癪だっちゅうか・・・進めるしかない妙な意地だけの・・・その・・・歯切れの悪い心理状態。出来上がっちゃえば気にならなくなるだろうさ・・・と。

もう読みたくないのでトバしたい御方向けに最終測定結果へのリンクをご用意しましたが

既に・・・告白の下痢状態。それらは置いといて・・・6R-R8だけのDC点火化へとHバイアス接続を外し、H巻き線COMを接地。

HUM15 HUM23 まずは最も低ハムだった③④球で、2.2kΩの負帰還状態。ハム打消し無しで。

左はAC点火時の旧波形で、右がDC点火時。効果アリとは言い辛い微妙な結果。なぜかトゲが目立たない。

Lch:6R-R8C③→4P55「41060」・・・0.38mVrms→0.41xxmVrmsに
Rch:6R-R8C④→4P55「98090」・・・1mVrms→0.72mVrms。

HUM22 HUM24 惨憺たる結果で、ハム波形をSAVEしたが未開示の⑪⑫球で、以下同上。

左は未開示だったけど比較用のAC点火時。右はDC点火で。元が酷いから効果は歴然ってか?

Lch:6R-R8C⑪→4P55「41060」・・・6.7mVrms→0.32xxmVrmsに
Rch:6R-R8C⑫→4P55「98090」・・・4.6mVrms→0.66mVrms。

一貫していないオシロのV軸感度設定には、弁明の余地もない。そしてハム波形の羅列?には製作者自身が辟易するンだから、閲覧者様方々がページを「閉じ」てしまうかもしれぬ・・・

さて、一連のブルシットジョブからは、DC点火せな使いモンにならぬ6R-R8ばかりなのだと実感。まあ・・・歩留まりの劣悪さを、力づくのDC点火で回避できたのだ、と・・・思うことにする。

もう読みたくないのでトバしたい御方向けに最終測定結果へのリンクをご用意しましたが

余談ちゅうか・・・告白の下痢状態Ⅱ。デカップリング(改)基板に盛ったお遊び?回路に関する「迂闊」を・・・

迂闊 デカップリング(改)の下流には初段回路が負荷されますが、ソコにはEc2≒100V生成の22kΩ→1N5378Bも。

デカップリング(改)基板に同居させた「お遊び部品」は、初段が「OFF」した際に315Vケミコンを保護する意図で設けたのですが・・・6R-R8がカットオフしても22kΩの方には・・・

初段管を抜いて試す度胸など無いので、あくまでも予想の電圧配分ではありますが・・・まあその~・・・315Vケミコンへの過電圧印加は免れる気がします。しかし「お遊び部品」の目論見は・・・LEDは点くンだかどーなんだか・・・?

そして、3W品を宛がった22kΩだが、2Wもの損失を背負うので・・・即焼損には至らずとも・・・異臭騒ぎとなろうか。そーなったら5Wに替えよう。今は放っとく。

全くもって「なにやってんだか」ですが、実はその~・・・DC点火化改造後に100Ωを焼いた一件の回復作業後、LED3も昇天していたのだと気づきまして、またソレの回復作業。それぞれの確認作業ごとにリレーを抜いて、接点短絡によるスライダック起動をしてまして・・・まだるっこしい事この上ないが・・・Rch側デカップリング(改)基板上のお遊びLEDが点いた驚き。点く気がしねえと思い込んでたのに・・・と、即OFF後ナニが起きたのか調べました。まあその~・・・お遊び?LEDが点かないリクツを捏ねた22kΩ3Wの「はんだ付け」が拙かったようで、どうやら触ってた程度の導通が離れちゃったみたい。6R-R8のOFFが起きたと同時に、22kΩ→1N5378Bの電流も流れズ。レアケースだと思いたいが、お遊び?LEDの点灯がチョンボ発覚のきっかけでもあり、注意喚起の一助にもなったという・・・コジ付けではあるが、役立ったぞと。

もう読みたくないのでトバしたい御方向けに最終測定結果へのリンクをご用意しましたが

精魂尽き果てそうな最後は・・・Hハム打消しの実装作業。外部HTではなく、H巻き線から注入電圧を得ましょう。ハム対策③だ。

出力段HUMキャンセル回路 出力段基板画像 Giant5P(通称?)ソケットにハメてる基板/平ラグを作り直しました。実験でハムは増悪しなかったし、微々たる?効果を確認。

注入するハムをADJすべく、トリマ抵抗と若干の固定抵抗を追加するのです。トリマ下流の470kΩは、Hハムが少ない「41060」を想定した(未計算のアテズッポウ)数値。Hハムが多い「98090」やら、未確認の他社球に居るかもしれない大ハム球では、その470kΩにナニガシかの並列抵抗で対処する・・・出来るように組んでおります。

始末前のMS-330DからのH配線は位相を考慮しておらンし、対策③で見直してもいない。結果論?だが、両chとも4P55の①ピンを接地してあった(揃える考慮をした記憶がない)ので、Lchの⑤ピン側から打消し電圧を得ています。Rchの⑤ピンは位相的に「加算」となり・・・試してみたら増悪した。

ハム打消し前 ハム打消し後 Hハム打消しの前と後。過去の撮り溜め旧波形では無く、トリマを絞ってから再ADJしたSAVE波形です。姑息だがコレも2.2kΩ負帰還時。6R-R8はDC点火化で救われた?サンプル⑪⑫。

Lch:0.36mVrms→0.31mVrms

Rch:0.7mVrms→0.3mVrms

翌日の再ON直後のハム 再ON□分後のハム 前日のADJのまま、翌日ON・・・LED3点灯直後(ではなくて、一分後頃か)と、≒10分後頃のハム波形です。

Lch:0.31mVrms→0.31mVrms

Rch:0.45mVrms→0.3mVrms

波形SAVEを逃した(見送ったと書くべきか?)のですが、LED3点灯後2~3分後だったか(Timeカウントしてヘン)までに・・・0.32mVems/Lch、0.55mVrms/Rch・・・への増加を見てます。その後ダラダラと落ち着く傾向も。ハム打消し無し状態で、ON後の変化を記録していない手落ちを自覚しますが、記憶では若干少なめのハムで起動してました。この項ではHハムが高止まりした後に打消しをADJしましたので、冷えてからの再ONしばらくはハム打消し過剰期間があります。Hハムが多めのRch「98090」球には、多めの打消し電圧を注入してますから・・・などと、左右差の屁理由をコネます。真実は・・・どーなんでしょーねー・・・

後始末後の全回路図です。

後始末後の全回路図 始末作業中の負帰還抵抗値2.2kΩと、並列してるアテズッポウの470Fは暫定値。仕上がり利得≒21dbは、もう少し削って・・・負帰還増にしたい企てアリ。まあその~・・・開示するデーターの体裁を少しでも取繕いたいという、俗な思想。

最終的には15dbほどのループ帰還を目論むのですが、まだ負帰還安定性の塩梅は見ておりません。先だって調べた手抜き実験のF特を見てるので、高低域端の厄介そうな凸を承知しており・・・習い性の「武末先生基準?」を緩和して、自分ルール的なお目こぼしをするかも。

旧作の6V6シングルで培った?・・・気はしねえが、低負荷抵抗値で高域の伸長を狙った前段で、高域に凸があるOPTを背負った出力段をドライブすることの、是非が再び問われるかもしれませんな。告白すれば負荷解放で発振しなかった事を確認しただけで、方形波応答を見てもいない手抜き。もし手古摺る事態になったら・・・後始末レポートの第二段を次の項として書きなぐる恐れあり。もう誰も読んでくれなくなるかな?・・・

書き忘れを告白。MS-330Dの一次側に挿入してる「5D11」は、SEMITEC製と思ふNTCサーミスター。突入電流の緩和に効くと伺うので、オマジナイ的に。しかし・・・静止時に2A(ワットチェッカー計測)食う本機だが、両端電圧≦1V(DMM計測)も落ちてるのです。ソレが倍電圧整流電圧に波及して、Ebb≒510V台がやっとの態。左に書いてる数値の多くは・・・

数値の多くは・・・

・・・

記入してる各部電圧は・・・一部実測値(測定日時は記録せず記憶もしてない)と、初期構想の思惑数値(100V240V207V520V)が混在。言い訳の甚だしさは承知だが、非安定化?の電灯線電圧に依存する部位の読み取りはどーにもならん。スライダックはあるが、AC100Vの監視計器と測定部位を当たるDMMを隣り合わせほどに配置し、AC100.xV(更に厳密にADJする根気は無い)を見届けた直後にDMMの数値を読む・・・みたいなコトやってません。つまり、AC100.xVだったことを見届けたあと、目的のDMMに頭(首も?)振って・・・老化した数値視認→認識速度で読み取ってます。その瞬間が先ほどのAC100.xVを維持している「つもり」なのですな。同好の年配諸氏方々は・・・ど~なの?

後始末終了。しかし測定が次に控えていて・・・なんだか苦行/修行の最中みたいな気分。極限的な集中力など発揮していないので、巷で聞く「なんとかハイ」の心理感覚は無い。

後始末終了 後始末が終わった本機。恥ずかしいレベルのハムが発覚して丁度半年、ず~っとこのスタイルだったのです。

本HPを立ち上げた頃の様な集中力は既に失われ、連日に渡って構う根気も衰えました。情けない言い訳だが、一日に何度もON/OFFするのは本機にとって良くない気もする・・・と、付け加えましょう。

タンゴの三個が、重心を後方に偏らせてるので、結構安定。作業台側からのFAN風で、総損失>60Wとなろう4P55を仰いでいたが、両サイドに抜ける風は生ぬるくなるほど。そして・・・デカップリング(改)基板で新たに加わった3W/片chの発熱は・・・今は上方に立ち上り、他を炙っていないが・・・正座させたらOPT下に籠る事が容易に想像される。マズい事に、シャーシ内部前後を隔てるケミコン基板が熱の逃げ道を著しく妨げる造り。そして・・・梅雨が明けたら・・・

正座姿勢へとドッコイショ・・・の前に、半年間に降り積もった?ホコリやら・・・禿げてはいないけど抜け落ちてる儂の頭髪、後始末作業中の半田クズその他がシャーシ内に落ちております。ハンディクリーナーの隙間ノズルが届くところは吸ってるけど、限定的。ブロワー的な・・・あるいはコンプレッサー的なアイテムが欲しいトコロですが、無い。よって、ストローを口にくわえて吸って吹いて吹き飛ばし・・・てるつもりでも、舞い上がっただけかもしれぬが、まあいいや。念のため4P55だけは抜いて、「こんなに重かったっけ?」な本機を床上に仮置き。作業台の嵩上げ雑誌やらを除き、正座姿勢に置き直したのが次の画像です。ちなみに、正座させた作業台の上に・・・ナニガシかのクズを散見。ゆすって落とし切りたいぐらいだが・・・重くて・・・

正座 正座。ま~だ不安が付きまとうので、出力段のEk≒17Vと・・・SP出力の波形をモニタしてる段階で、安物SP(写っていません)を鳴らしました。

まだ酷暑には至っていないが、夏日の予報が出てる午前中、1HほどFAN無しで放置。そして・・・4P55自体の発熱は致し方ないとしてもだ、シャーシーの4P55付近が結構熱いのです。出来ちまったモノはしょーがないけど、盛夏には使いたくないなあ。ちなみに懸案のOPT下あたりは大したこと無かったけど、1Hの運転では足らンかったか?

分かり辛いがLED1~3は点いて↑ます。4P55のG3を接続している端子がカソード電位でもあり、EkモニタのDMMは17V前後を指示しておりますが、実はDMMのGNDを宛がう箇所を表に設け忘れていたことに、今頃気付く迂闊。しゃーないから、SP出力端子のGNDに・・・なにやってンだか・・・

正座姿勢期間は数日で終了。このままでも測定は出来そうだが、カソード電圧監視専用のTP↑を設けていないし、何かあったら直ぐ内部電圧を調べられる裏返しの方が、なんとなく落ち着く質(たち)なのです。再びひっくり返しました。

このページのトップへ


いささか手抜きの測定

202310xx~

ダラダラと続く酷暑日と残暑を言い訳にしたくなるのですが、測定作業のため再び仰向け状態にして・・・また放置。そんな頃、三本目となるNEC「83081」球が入手できたのです。

ここに加筆する一貫性の無さをご容赦。球のコンディションテスト次第ではあるが、傍熱管としてはいささかナサケ無いHハムの先行二本より、少しでもいいからマシな個体であることを祈るのです。

NEC三本目 NEC三本目 OPT込みで実験してたキットを解体しちまって・・・先の読めない愚か者なのだと痛感。残骸をかき集め、更にナサケ無くなったコンディションテストキットを泥縄工作。

ゲッタの退行と茶色い縞模様が一抹の不安を醸し出してる三本目でしたが、先行二本に似たIb/Ic2値で安堵。Hハムは・・・まだ分かりません。

元キット同様のRg1=10kΩ条件なので、ホンバン機との齟齬?を承知。ココの16mVは・・・47kΩ+1kΩ下では0.1V近くまで行きそうな不安はあるけど、容認。

イキナリ本機に挿してONする度胸はありません。習い性とも言えるが、このテストも□時間ほどの徐々上げを経ております。短いッて?・・・

Hハムが多めのRch「98090」球と差し替え。この「83081」球は・・・背番号では無くて、腹番号?球だったのだと、撮影時に気づく迂闊。なを、ひっくり返ってる↓のは・・・測定作業待ち?姿勢から、正座させて撮影して、またひっくり返す労をサボったから。どーでもイイ事だが・・・

83081挿した 83081ハム波形 上ch1は、クドいけどLchの「41060」球。今日はなぜか0.24mVrms(アナライザ指示値)ほどに落ち着いてる。

下ch2が「83081」球のハム波形。2.2kΩの負帰還状態でHハムの打消し無し≒0.55mVrms・・・と、なんだ・・・「98090」球と似たよーなハムぢゃねえか。そして・・・?・・・

打消し極性の変更 83081ハム打消し波形 なぜか「41060」「98090」球とは逆のハム位相でして、急遽自分?のソケット⑤から打消し電圧を得る変更をするハメに。

2.2kΩの負帰還状態でHハムの打消し≒0.33mVrms・・・と、なんだ・・・似たよーなハムぢゃねえか・・・ってなオチ。

まだNEC球三本でハムの打消しをやってみただけなのですが、他社球では位相関係がどーなのやら・・・挿してみないとワカランでしょう。「98090」球用にLchの「41060」球のソケット⑤から引っ張った打消し注入配線は温存し、ブラブラさせとけないので、タマタマ近間に設置してた3Pラグの空き端子に仮接続。この知見からは、Lchに挿すだろう他社球のハムの位相によっては、Rchのソケット⑤から配線をすることになるかも知れん。まあその~・・・その際に考えよう。なを、この「83081」球のRg1=48kΩに出た電圧は50mVほど。良いとは言い辛いが容認した。ちなみに「41060」球側は一桁少ないのです。

Lchの「41060」と、差し替えたRch「83081」の生Hハム波形を、オシロ上で位相が異なる様は見てませんなあ。まあその~・・・左右共通のHハム打ち消し電圧注入状態で、「83081」球はADJしても増える一方だったから・・・そして、逆相側から注入してみて減るADJポイントが見つかったから。そんな手抜き判断です。

むやみな期待は何となく肩透かしの態で・・・まあその~・・・文面の歯切れはよろしくない。本機に掛ける情熱はいささか冷めかけているが、このまま測定に進みますかな・・・あ~・・・歯切れ悪ゥ・・・

測定風景 掲げる大義無しの測定風景。

落札後死蔵してた秘蔵の疑似負荷、DALEのNH-250を・・・若干の体裁を繕っただけで放熱処置ナシ使用。20W/ch・・・に満たないだろう本機だったら、耐えるだろう楽観の手抜き。

まあその~・・・秘蔵品のお披露目をしたかったのだ・・・ってな下心アリ。

www.vishay.comのデータシートを鵜呑みすれば、NH-250のFREE AIR POWER RATINGでは100W!?と書いてはあるけど、論評を自粛。

測定項目の小見出し目次を設けました。まあその~・・・殆どジブン用なのですが。

基本の入出力特性
基本のF特
負帰還時の方形波応答
基本のZoのF特
基本のTHD
chセパレーション
爆音?の検証
各部・・・いや、一部の電圧
言い訳と愚痴

基本の入出力特性・・・と、思うので拙作の殆どでは掲げているが・・・以下コメント自粛。

ジブン的には20dbチョイの仕上がり利得を、若干でも負帰還増量に回したい気分ではあッたが・・・(仮)の負帰還量のままで。

Lch入出力特性 Lch、「41060」球側

無帰還総合利得≒31.8db。負帰還時≒20.5db

無帰還Noise≒0.8mVrms。負帰還Noise≒0.3mVrms。全てNo-Filter数値。

負帰還時クリッピング出力≒18.3W

手抜き実験の実測グラフでは、目盛補助線を「手抜き」しておりましたが、ここからは入れます。散布図の種類も点ナシに。深くは無いけど意図は・・・チョッとある。

Rch入出力特性 Rchは、挿し替えた「83081」球のまま・・・

無帰還総合利得≒32.3db。負帰還時≒20.7db

無帰還Noise≒1mVrms。負帰還Noise≒0.35mVrms。全てNo-Filter数値。

負帰還時クリッピング出力≒19.2W

ロクに調べていない球だが、マトモだったことに安堵・・・

Noiseは、負帰還時にHハムの打消しをADJした数値。無帰還時は負帰還抵抗を外しただけなので、ハムの打消しは効いているだろう状態・・・いや、Hハムの打消し電圧が注入されたまま・・・と言うのが正確。言い訳は多く・・・多分このあと更に増えるでしょう。無帰還時の最大出力は・・・上下波頭付近の湾曲が15W未満から始まり、明確なクリップ/カットオフが見つかりません。手抜き実験中に見た無帰還時の最大出力値は、ドライブ条件違いなのだろうか、18Wまでマシな波形(手抜きにてSAVEせず)だった記憶。まあその~・・・負帰還のおかげで18Wを標榜できるアンプだったのだとゆーことか。

左右の裸利得差も気になる出来ですが、「手抜き」の標榜を言い訳にして放置。前後段のどっちに利得差が著しいのか・・・タマタマ片chだけに大きい(小さい)個体だけで偏ったのなら、初段管の左右入れ変えを試してみるとか・・・イヂましいけど、負帰還抵抗値のADJとか・・・手はあるンですが、本機でそんな情熱は枯れちゃったみたい。よほど気合を入れた作品とか、目も当てられぬ(⊿G>1db)差があったら手間かけるンだけど・・・

測定の目次へ

基本のF特・・・入力部に常設している0.1μFによる低域規制≒16Hz/-3dbを、1μFを並列追加の「規制緩和」で調べてます。

F特Lch Lch

無帰還時のF特も改めて調べておりますが、出力端子にカマしたZobel(好かぬ呼称だが、習い性の0.1μF+10Ω)素子は温存状態・・・ちゅうか、外すのをサボった手抜き。

そのZobelの効きだけでは無いのだろう無帰還時のF特は劣化。FGで直接ドライブした手抜き実験時の無帰還F特に対し、前段回路が加わった分の狭帯域化はあろうかと。で、その塩梅探りなどする根性は無い。

そして、手抜き実験時の負帰還F特に対し、妙に平坦に見えるこのF特は・・・多分負帰還量が減ったからかと思ふ。これも・・・追及する根性など失せた・・・

F特Rch Rch

同上。若干の左右差をどーこーする根性も・・・

手抜き実験で見た帯域端の凸を気にしていたが、まあその~・・・負帰還量が減っただけ(と、決めつけてる)で体裁がソコソコ整った(タマタマだとしても)気分。10Hz付近の凸は若干残ってはいるが、段間の0.47μFを倍増(そのスペースは設けてある)し、低域のスタガ比を増加させなければならない・・・程とは思えぬ。高域の凸も0dbを超えなかったので、(仮)のままの高域微分補償=470pF値も含め、これでヨシとしたいのだがね。

低域特性① 負帰還時に低域端のプチ凸が目立つRchだけ、各種出力レベルの低域レスポンスを測定してみました。1Vrms/8Ω=1.25W(1kHz)を0db基準にした、上記データを使い回して重ねております。入力部の低域規制は引き続き緩和状態です。

幾度か別ネタ(実験でも)で同様の調べ方をしておりますが、コレで有意義な知見が得られたのかどーかは自信は無い。ただ、出力トランスの「個性?」が垣間見えたらいいなあ・・・程度の好奇心は満たされる。「儂は見たぞ」と言えるだけの満足感かも。

更に高レベルの測定が怖いので、最大出力のソレは見てません。同時に目視している出力波形では、12.5W/32Hz時に正弦波形を維持していた(歪率は見てねェ)事からの想像ですが、FW-50-3.5Sの30W/40Hz定格は頷けそうです。

掲げるか隠蔽するか迷った挙句、晒す気になった露悪趣味?の、Rchだけ見た10Hz出力波形と歪・・・↓

0.5W/10Hz 2W/10Hz 8W/10Hz 12.5W/10Hzは・・・怖くて止めた ←8W時のアレを見て、無理だと判断。

0.5W/10Hz時、3.17%     2W/10Hz時、8.2%      8W/10Hz時、38%!

1kHzで測定出力を設定して、周波数を10Hzに変更しただけなので、測定した振幅はいささか異なるという・・・曖昧な態度。小中レベルでは10Hz辺りに緩い凸があるので、実質0.6Wとか2.4W程を見てるわけですな。そして8W・・・も出てなくて5W未満なのだという、意味不明の波形観測。まあその~・・・10Hzの凸でナニか起きてる?ってな好奇心があったのだと告白しますが、見たトコロ~で何も分かっちゃいない体たらく。それよりも諸設定が過酷過ぎた気もします。デカい方だとは思うFW-50-3.5Sですが、シングル用出力トランスの原罪?を免れた製品では無いのでしょう。30Hzとか40Hz辺りで波形観察した方が有意義なのかも知れませんが、更に多くの条件で調べる情熱は萎えました・・・

手抜き実験で調べた無帰還時の高レベル(12.5W/1kHz)条件下では、帯域端に向かっておおらか?に減衰しておりますから実質は1W未満だろう小レベル動作なので、波形歪みは著しくありませんでした。負帰還時ですと・・・得られた平坦さは負帰還量の減少によるワケで、今回は低域端だけの観測ですがナニガシかのしわ寄せが見えたのだと・・・理解してお仕舞。負帰還一般のハナシですけど。

入力部での低域規制を緩和して調べた小中出力のF特は、見栄え?はイイけど・・・

低域特性② 入力部に並列した1μFを除去し、元の低域規制状態に戻したRch。

入力部に0.1μF→100kΩの低域規制を設けるのが習い性になっておりまして、何となく超低域の入力を控えたい程度の意図ではあります。ただし、聴いて「コレが最適」とか断言する程の確固たる理念や感覚に基づく選定ではありません。数値上のキリがイイとか・・・何となく・・・ですな。

≒16Hz/-3dbのHPF特性を計算して、点線で重ねてみました。同じ下降カーブにはならないが、放置。見てないLchも同様だろうと手抜きする。

Excelの散布図グラフで、数学的な描画?(よく分かっておらず、用語も曖昧)も出来るらしいとは学んだ気がする。だったら、CRハイパスフィルターのゲインもExcel上で導き出せて、周波数を横軸とした減衰カーブも描けるだろう・・・と、小賢しくも実例探し。そして、見つけられず一旦棚上げ。でも、そんなカーブを実測グラフにも重ねられたらカッコ良いよな~・・・ってなイロケは抑えきれず、リトライ。手抜きだろうが交流理論的な計算式は見つかるので、Excelの関数ナンタラ(コレもよく分かってない・・・)を駆使して・・・結局のトコロ一発で解が出るような記述式?どころか、恥ずかしや・・・平方根の中の二乗計算すらどーやったらエエのか分からぬ「数学苦手」が露呈。でも諦めきれないので、計算式の部分部分だけを一つづつ計算させて、その解を次の部分計算して・・・その積み上げの果てに、ヤットコさ上記グラフに入力する数値が得られた次第。笑ってください。

測定の目次へ

負帰還時の方形波応答・・・無帰還時のはサボるし、左右差は少ないからと、いつものLchRchだけ開示する手抜き。

↑基本の・・・と、書き加えたい気持ちはあるが、各方面に差し障りがあるかも知れないので自粛。なんだそりゃ?・・・

100Hz8Ω 1kHz8Ω 10kHz8Ω 10kHz負荷解放 100Hz8Ω負荷             1kHz8Ω負荷             10kHz8Ω負荷             10kHz負荷解放

↑100Hzのザグがショボいのは直前で元の低域規制状態に戻したから。再び規制緩和する(外した1μF・・・また付ける?)のが面倒なんで、ヨシとする。そして1kHzですら垣間見えるアレもそうだし、高域凸なりの総じて美しくない10kHz波形。負荷解放時に発振しなくて安心したが、あのZobel無しでも発振しないのかどーだかは怖くて・・・

純容量負荷。疑似負荷に容量並列・・・はサボる習慣になってるなあ。

10kHz0.047μF 10kHz0.1μF 10kHz0.22μF 10kHz0.47μF 10kHz0.047μF負荷           10kHz0.1μF負荷           10kHz0.22μF負荷           10kHz0.47μF負荷

武末先生基準?の0,47μFまで見るのは・・・もう芸風と言うか習い性?で、そんな大容量負荷に耐える必要があるのかどーかは、設計製作者の立場だとしても・・・回答を控える。発振しなかったのでヨシ・・・ではいかんかな?

10dbチョイ程度の負帰還量で発振したら、そりゃ凹むワ・・・

測定の目次へ

基本の出力インピーダンスのF特・・・コレも無帰還時のはサボる。手抜き実験でも見てないが、中域では数拾Ωなんだろう手抜きの想像。

Zo測定回路 Zo測定風景 ←掲げる大儀不明のZo測定風景

ON/OFF法で手抜きしたら描画曲線がギクシャクした。数値読みのアレかも知れぬが・・・結局は、何となく慣れちゃったのかも知れない注入法に回帰。注入アンプは、せっかく作ったンだから使うけど、体裁がアレなので置き場に苦労してる。

出番が少ない治具なので、使用前にDCオフセットと、アイドリング電流は要チェック。

8Ωの疑似負荷両端電圧の読みは3201回路計のAC3Vレンジ。かつては1Vrms(注入電流=0.125A)でやってた記憶だが、500V台で動作している本機だからと倍増してみました。ココは対地から浮いた電圧測定なので、受動回路だけの計器が安心だろう印象。30kΩ相当の内部インピーダンスですが、8Ω相手だから無視してる。旧作では測定回路の開示をサボってたようなので、今回久々に掲げてみました。・・・ちゅうか、結線をマチガエ易い測定(儂だけか?)なので、半ばジブン用のメモ?・・・

Zo 左右両ch併記の手抜きグラフ。8Ωに対する中域のDF値は・・・「3」未満。

毎度ながら、低Zo志向嗜好思考の方々からは「足りねえぞ」と突っ込まれるだろう、半端な数値性能。ソレを意図していない成り行きのままの特性だけど、容認してます。

本機への負担は少なかろうと考える注入法なので、1Hzから調べております。10Hzのインピーダンス凸は、F特で見えた凸との関連をうかがわせるが・・・なんで?との解には至らず考察放棄。10Hz以下での減少は、無帰還や多くもない負帰還量のアンプでは有体なのだろう、出力トランスの二次巻き線抵抗値への収束傾向なのだと理解しております。高域40~50kHzの凹は予想外ではあったが、コレはFW-50-3.5Sの個性かと。トランス自体が、その帯域にZp凸を持ってそうな想像ですが・・・単体測定していない。100kHzを跨ぐ凸凹は・・・トランスの凸凹の反映なのだろうけど、考察放棄。200kHz以上が≒10Ωで高止まりしているのは、SP端子内側のZobel(好かぬ呼称だが)が効いたからかと。ここの項だけ、なぜか雄弁だ。

早くも「緩そう」な先入観に染まるデータに・・・驚きは無い。もっと緩いアンプも拵えてますから・・・

測定電流注入用のアンプと測定器だけを先に立ち上げて、2Vrms/1kHzを印加してみたら・・・8Ωの疑似負荷両端電圧が出てこねェ。いや、3201の指針はチョッピリ、最小目盛程に振れてはいたので、ほんの少しだが電流が注入されているのだと感じます。本機側は未通電ですが、FW-50-3.5Sの二次巻き線抵抗値なりの電流が?とは思ったけど、注入した1kHzでは結構高いインピーダンスなのだと理解しました。FG-274のMaxでも3201の読みは0.2Vrmsなので誤差を相当孕むでしょうが、ソレに基づいたZoは240Ωと計算されました。実際には負帰還抵抗+初段Rkも並列されてる部位なので大雑把ですが、まあその~・・・一次解放状態と見なせるOPTの、二次側から見たインピーダンス相当値が読めたのだと解釈。4P55の内部抵抗をrp≒50kΩ(テキトーな想像値)と仮定したら、ヤッパシ数拾Ωくらいだろう試算。無帰還時のソレは・・・そんなモンでしょう。一旦FGを絞ってから本機を立ち上げ、再度信号を注入すると3201の指示値は増加して、負帰還アンプとして有体な上記グラフデータが採取できた次第であります。再びの雄弁で意味希薄な一節でしたかな?

測定の目次へ

基本のTHD・・・コレも無帰還時のはサボる。

LchTHD 手抜き実験時より少な目の負帰還量だから・・・と、ソレを「悪化」と解釈しない事にするが、実験時より低レベルのNoise領域で改善?が見られて、単純に嬉しい。手抜きの後始末をした甲斐があったのだと思いたい。

なお、これは喜んでいいのか?・・・100Hzカーブが低レベルで減少方向への乖離。出力トランス由来のアレが残留するかもしれないと覚悟はしていたが、逆だもんなあ・・・

RchTHD 手抜き実験時より少な目の負帰還量だから・・・以下同上。

100Hzカーブの乖離はLchより少な目ではあるが、似た傾向。素直に喜べないのは、偏ってるか?・・・

Rchに挿した三本目の「83081」球は、先行二本の様な出力段だけのTHD(当然無帰還)を見ておりませんな。静特性試験の後、直ぐ本機に挿してHハム探りした勢いのまま・・・ココまで突っ走ってしもた。まあその~・・・Lchとは大差ないようなので、ヨシとする。

最低歪率が0.0□%台まで下がらないのは実験段階で覚悟はしているから、まあその~・・・こんなモンでしょう的な諦めとも言いづらい納得感アリ。あの手抜きの始末では、Hハムを根絶できそうにないモンね。それに・・・文中で仄めかした「二次歪みの打消し」は、検証追試する気は霧散。本気でやるンなら前段の歪みが足りません。手抜き実験では試したように100Ωのカソード抵抗をバイパスして、6R-R8の歪を「減らさない」配慮が必要。更には次段のRg1下げて動作点も事細かくADJして負帰還定数も大胆に変えて・・・と、もう手抜き出来ねエ。そして真面目にやったら、1kHzカーブだけに打消しが偏って、100Hzや10kHzカーブとは半端な乖離状態となろう予感・・・などと手抜き方針の言い訳にする。

測定の目次へ

chセパレーションは・・・0db=4Vrms/8Ω=2Wレベル(1kHz)・・・とだけは書いておくが、帯域端のレスポンス低下は、その数値を「分母」にして計算。皆さんはどーしてるのやら?

20Hz時L→R:-60.8db 同R→L:-62.5db
100Hz時L→R:-71.9db 同R→L:-72.3db
1kHz時L→R:-81.7db 同R→L:-82.8db
10kHz時L→R:-69.9db 同R→L:-69db
20kHz時L→R:-62.5db 同R→L:-62.8db

以上だけを開示し、グラフ化しない手抜き。Noiseフロアで「底」があからさまにならぬよう(バレるッて!)取繕ったのだが・・・

殊更にコレを減らす工夫・・・とは言えないが、4P55のスクリーングリッド電源を簡易安定化した事が、幾らかは貢献しているだろうか。ハムの後始末で、初段の左右独立デカップリング抵抗値を一桁以上高くせざるを得なかったのも同様?・・・などと、主たる目的外の効能か。そして、ソレらを手抜きしたらどれだけこの数値が酷くなっただろうか・・・想像するとイヤになる。

測定の目次へ

特性測定とは言えぬが、懸案(思い過ごし?)だった遅延リレーON時、爆音が出るや否や・・・の検証を。

ON二次8Ω OFF二次8Ω 左のON時Noise振幅は小さい。V軸感度を上げりゃデカい波形にはなるけど、右のOFF時Noise波形測定時に合わせたっちゅうか・・・言い訳がましいが。

菊水松定の回りくどいDC電源装置起動実験環境から、本体の倍電圧整流回路での給電に置き換わり・・・ON時の大人しさは、苦行の成果だと思ひたい。

しかし・・・策ナシだったOFF時の方が大きく、文字通り野放しの態。

ON時Vmin/ch1=-24mV 同/ch2=-64mV     OFF時Vmin/ch1=-32mV 同/ch2=-32mV

初めての遅延リレー採用でして、一分設定ながら一分二十秒程の遅延だったっちゅう・・・コレはNGなのか?こんなモンなのか?考察放棄、思考停止。私見だが待ちくたびれ気味ではある。

測定の目次へ

最後に実測電圧を、球シンボル周辺だけの手抜き図で。スライダックで電灯線電圧などADJしていない手抜きも。

各部電圧 ハムの後始末後に挿さってた6R-R8⑪⑫のまま進めちゃったので、Ib少な目球ゆえのEpmax超過動作。気にはなるが放置。

Lchの「41060」球と、Rch「83081」球のG1電圧格差も放置。「83081」球のソレは変動も気になるが、今後上昇しても、「98090」球があるからと楽観。

この日の「ワットチェッカー」指示値は、AC98~100V。目まぐるしくではないが、ちょっと目を離して・・・また変わってるな。こんな電源事情下で採取した数値は左記のとおりで、構想時の見立ては・・・甘かったと認めましょう。簡易安定化とは言え各球のG2電圧指示値は安定で、カソード電圧も同様。しかし非安定化のままの給電下指示値・・・DMMの最下位桁の読みは丸めちゃった。

AC100Vを「安定化」したくなる測定項目ではあるが、アレは高いよなあ・・・と、長年忸怩たる思いでガマンしてます。偏った性分ではある。

負荷抵抗対最大出力・・・は、メンドー臭くて見てません ごく一部の完成品では調べてみたが、コレの測定はメンド臭いのです。ソレ用の疑似負荷抵抗も有る(造った)ンですが・・・

まずは、クリップ判定に主観が入りやすい気がする。THD>〇%ってな決まりが制定されてる風では無いし、カソホロ直結ドライブなどではG1電位の波形観測で先頭値が0Vを超えてもクリップしないし、第一・・・定電圧電源搭載で電源電圧≒固定と見なせないかぎり、電灯線電圧の変動で文字通り右往左往するし・・・と、愚痴だらけ。

それに、本機に限らずシングルアンプでは、カットオフ判定も加わる。低負荷時のカットオフ先行動作状態でもクリップ点を最大出力と見なすのはイヤだ。それは「AB級」シングルの出力なんだぜ!とか、私見私情が介入する。

あーだこーだ書いちまったが・・・最初期の2作品で調べた際、そんな感覚(感情?)があったのか忘れているジブンは・・・以下語尾不鮮明。

出来上がったアンプの動作条件が適正(最適という言葉は、あんまり好まない)なのかどうかを、多分・・・端的に示される測定項目だと考えてはいます。そして、武末先生以外の作例では昔でも稀な、更に書いちゃえば、昨今はそんなの、全く(と言い切るが)見ませんな。メンドー臭くて見てませんくらいの言い訳すら書かれてないし。

プレート電圧波形 入手しただけで□年も寝かせたままの100:1 オシロプローブで、Lchだけ18W出力時のプレート電圧波形を観測してみました。ch1は8Ω出力波形を、ch2がプレート電圧波形です。

ch2のVmax=856Vがカットオフ側、Vmin=120Vがクリップ側。アンプの動作条件が適正なのかを判定できるかもしれんと考えたのです。シングル出力段のリクツでは、Ep≒500Vを動作基点として正負対称な最大振幅が得られたらヨロシいかと。大体合ってンぢゃねえの?と、独り決めしましょう。

VmaxーVminをRL=3.5kΩで除して、プレート尖頭電流振幅ibmaxーibminは210mAと推定。まあその~・・・「プレート電流」の波形観測などしていないし、対地≒500Vのソコに“浮いた”オシロなど当てたくないので、アテズッポウの推測に過ぎません。

アテズッポウなりの、ibmin値も推測できないだろうか?とも考えました。Ep≒500V及び、同様にIbo≒100mAも動作基点とすれば・・・おいおい、ebmax≒856Vはカットオフを通り越して負領域?に至ったトコロに当たるぞ。それに二次歪みタップリの筈の4P55なんだが、妙に対称性が良すぎる風の正弦波形は負帰還時だからか?・・・とか、観測波形の信ぴょう性に疑問すら感じてきた。それに、測定周波数の1kHzで、RL=3.5kΩを純抵抗扱いする是非も問われるかも。

出来上がった最後に調べる項目では無いなあ・・・と、今更のように思うのです。そして、こんなラフな測定波形から些事を想像すればするほど破綻する思考。でも・・・結果オーライってことでヨシとします。

測定の目次へ

言い訳と愚痴

場違いなココに心残りを書きます。

各部電圧の簡略図を眺めていて、今頃気づいた?と後悔。よかれと思って6R-R8と4P55共にスクリーングリッド電圧だけを簡易安定化して給電した是非です。どちらも静止時のプレート電流の安定化を目論んだ措置ですが、多極管の高rp特性に頼ってプレート電源側は非安定化のままでもその意図は叶うと期待しました。ソレを殊更に検証などしていないのでエラそうな事は言えませんが、簡易型なりの安定性で動作してくれていると存じます。

非安定化のままのプレート電源電圧には、リプルハムと電灯線の揺らぎ成分が乗り、更には他chからのクロストーク成分も混じると考えられます。それらをひっくるめた「外乱」電圧によってもプレート電流の変化は希少だと考えます。まず出力段においては、プレート電流の変化が出力トランスの一次巻き線→二次巻き線へと伝わるのですが、プレート電源側からの「外乱」電圧によるプレート電流の変化が希少なら、二次巻き線から出力される「外乱」電圧も希少となろう期待なのです。なお、「外乱」電圧は出力管のプレートにもソックリ現れていると考えられます。見ていないけど・・・

さて、同様のリクツで前段も・・・と、コレが大きな誤りだったのだと気づいたのですが、それは全ての測定項目を終了した後でした。段間がトランス結合(6R-R8のプレート電流が一次巻線を通る前提の)でしたら全く同じリクツが通用しましょうが、本機ではありていなCR結合なのです。初段管のプレート電源に乗った「外乱」電圧は、安定化したプレート電流ゆえに負荷抵抗10kΩの下流側=プレート電圧に殆どそのまま(10kΩと次段Rg1≒48kΩで若干分圧されるか)現れて、出力管のコントロールグリッドに届いているのではないか?と、今更・・・

すべては後の祭りですが、「外乱」電圧を含む非安定化電源に対する「弱点」を孕んだ回路設計をしてしまったようです。手抜きの後始末で巨大ハムに見舞われた主因①が脆弱なデカップリング回路だったワケで、程度問題もあろうけど・・・低rpの三極管(三結管)ドライブでしたら、ほんの少し軽微だったかもしれません。そしてコレは想像のハナシですが、初段管のスクリーン電圧を直列固定抵抗(本機の場合≒50kΩ)と、適切なバイパスコンデンサだけで得ていたら、リプルハムにはどうあれ、更に低い周波数成分の「外乱」電圧に対する振る舞いが異なって(良くなる気がするが)いたかも知れません。

一連の測定結果からは、この露悪的な告白の痕跡など読めない・・・っちゅうか、ソコを主眼とした調べ方などしていません。もしかして、100Hz以下のchセパレーション数値が程々なのは、ココに書き加えた「弱点」の現れなのかもしれませんが・・・あくまでも、可能性のお話。黙ってりゃあワカラんぞと思わぬことも無いが、バラしてしまう妙な性癖を抱えてしまったようです。今後の未開示妄想プランでは「弱点」を拵えぬよう気を配りたい・・・との展望を掲げ、本機の手抜きは・・・放置します。

さて、凡庸な諸特性を垣間見た「心理的刷り込み」で、冷静な「音質評価」が出来そーに無い。本機に限った事ではないが・・・

************

測定の目次へ

このページのトップへ


試聴

20240116~

じつはその~・・・ジブンルールの禁を破り、手抜きの後始末後にはMAINSPでチョッピリ聴いてしまった。まあその~・・・異様に長かった酷暑と台風と残暑?中では、測定作業とデータ採取の集中力が保てそうにないから・・・との言い訳は苦しいのですが。

懸案のONOFF時Noiseは・・・ロッカーSWを切った時のカチ音に紛れてて、MAINSPから鳴ったのだかどーだか定かではない。まあその~・・・そんな程度なんだ・・・と、OFF時Noiseが聞こえる事を期待してたような、妙な感じ。

試聴中昼 試聴中夜 不謹慎かとも思うが、昼行燈球。6R-R8も点灯が見えない。

夜間に全照明を落としてみましたが・・・辛うじてH赤熱が漏れてた。さらに接近してステム付近を狙えばよかったかな?

←そしてLED×3は煌々と。

試聴には無意味な観察・・・いや、その・・・なんだ・・・

aja 一貫しない試聴盤ですが、名録音とかの評を聞くスティーリー・ダンの「Aja」を。

あんな風に叩けたら気持ちいいだろーな-・・・と羨むTR:02「Aja」のドラムソロは相変わらず歯切れが良く、試聴記にならぬ。よーするにフツーの音。

****

このページのトップへ


完了品へもどる
HOMEへもどる